摘要:同步整流技術是采用通態電阻極低的功率MOSFET來取代整流二極管,因此能大大降低整流器的損耗,提高DC/DC變換器的效率,滿足低壓、大電流整流的需要。首先介紹了同步整流的基本原理,然后重點闡述同步整流式DC/DC電源變換器的設計。
關鍵詞:同步整流;磁復位;箝位電路;DC/DC變換器
1??? 同步整流技術概述
??? 近年來隨著電源技術的發展,同步整流技術正在向低電壓、大電流輸出的DC/DC變換器中迅速推廣應用。DC/DC變換器的損耗主要由3部分組成:功率開關管的損耗,高頻變壓器的損耗,輸出端整流管的損耗。在低電壓、大電流輸出的情況下,整流二極管的導通壓降較高,輸出端整流管的損耗尤為突出。快恢復二極管(FRD)或超快恢復二極管(SRD)可達1.0~1.2V,即使采用低壓降的肖特基二極管(SBD),也會產生大約0.6V的壓降,這就導致整流損耗增大,電源效率降低。舉例說明,目前筆記本電腦普遍采用3.3V甚至1.8V或1.5V的供電電壓,所消耗的電流可達20A。此時超快恢復二極管的整流損耗已接近甚至超過電源輸出功率的50%。即使采用肖特基二極管,整流管上的損耗也會達到(18%~40%)PO,占電源總損耗的60%以上。因此,傳統的二極管整流電路已無法滿足實現低電壓、大電流開關電源高效率及小體積的需要,成為制約DC/DC變換器提高效率的瓶頸。
??? 同步整流是采用通態電阻極低的專用功率MOSFET,來取代整流二極管以降低整流損耗的一項新技術。它能大大提高DC/DC變換器的效率并且不存在由肖特基勢壘電壓而造成的死區電壓。功率MOSFET屬于電壓控制型器件,它在導通時的伏安特性呈線性關系。用功率MOSFET做整流器時,要求柵極電壓必須與被整流電壓的相位保持同步才能完成整流功能,故稱之為同步整流。
??? 為滿足高頻、大容量同步整流電路的需要,近年來一些專用功率MOSFET不斷問世,典型產品有FAIRCHILD公司生產的NDS8410型N溝道功率MOSFET,其通態電阻為0.015Ω。Philips公司生產的SI4800型功率MOSFET是采用TrenchMOSTM技術制成的,其通、斷狀態可用邏輯電平來控制,漏-源極通態電阻僅為0.0155Ω。IR公司生產的IRL3102(20V/61A)、IRL2203S(30V/116A)、IRL3803S(30V/100A)型功率MOSFET,它們的通態電阻分別為0.013Ω、0.007Ω和0.006Ω,在通過20A電流時的導通壓降還不到0.3V。這些專用功率MOSFET的輸入阻抗高,開關時間短,現已成為設計低電壓、大電流功率變換器的首選整流器件。
??? 最近,國外IC廠家還開發出同步整流集成電路(SRIC)。例如,IR公司最近推出的IR1176就是一種專門用于驅動N溝道功率MOSFET的高速CMOS控制器。IR1176可不依賴于初級側拓撲而單獨運行,并且不需要增加有源箝位(active clamp)、柵極驅動補償等復雜電路。IR1176適用于輸出電壓在5V以下的大電流DC/DC變換器中的同步整流器,能大大簡化并改善寬帶網服務器中隔離式DC/DC變換器的設計。IR1176配上IRF7822型功率MOSFET,可提高變換器的效率。當輸入電壓為+48V,輸出為+1.8V、40A時,DC/DC變換器的效率可達86%,輸出為1.5V時的效率仍可達到85%。
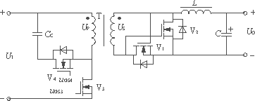
2??? 同步整流的基本原理
??? 單端正激、隔離式降壓同步整流器的基本原理如圖1所示,V1及V2為功率MOSFET,在次級電壓的正半周,V1導通,V2關斷,V1起整流作用;在次級電壓的負半周,V1關斷,V2導通,V2起到續流作用。同步整流電路的功率損耗主要包括V1及V2的導通損耗及柵極驅動損耗。當開關頻率低于1MHz時,導通損耗占主導地位;開關頻率高于1MHz時,以柵極驅動損耗為主。

圖1??? 單端降壓式同步整流器的基本原理圖
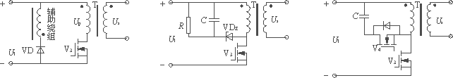
2.1??? 磁復位電路的設計
??? 正激式DC/DC變換器的缺點是在功率管截止期間必須將高頻變壓器復位,以防止變壓器磁芯飽和,因此,一般需要增加磁復位電路(亦稱變壓器復位電路)。圖2示出單端降壓式同步整流器常用的3種磁復位電路:輔助繞組復位電路,R,C,VDZ箝位電路,有源箝位電路。3種磁復位的方法各有優缺點:輔助繞組復位法會使變壓器結構復雜化;R,C,VDZ箝位法屬于無源箝位,其優點是磁復位電路簡單,能吸收由高頻變壓器漏感而產生的尖峰電壓,但箝位電路本身也要消耗磁場能量;有源箝位法在上述3種方法中的效率最高,但提高了電路的成本。
(a)輔助繞組復位電路??????? (b)R、C、VDZ箝位電路??????? (c)有源箝位電路
圖2??? 單端降壓式同步整流器常用的三種磁復位電路
??? 磁復位要求漏極電壓要高于輸入電壓,但要避免在磁復位過程中使DPA-Switch的漏極電壓超過規定值,為此,可在次級整流管兩端并聯一個RS、CS網絡,電路如圖3所示。該電路可使高頻變壓器在每個開關周期后的能量迅速恢復到一個安全值,保證UD>UI。當DPA-Switch關斷時,磁感應電流就通過變壓器的次級繞組流出,利用電容CS使磁感應電流減至零。CS的電容量必須足夠小,才能在最短的關斷時間內將磁感應電流衰減到零;但CS的電容量也不能太小,以免漏極電壓超過穩壓管的箝位電壓。電阻RS的電阻值應在1~5Ω之間,電阻值過小會與內部寄生電感形成自激振蕩。上述磁復位電路適用于40W以下的開關電源。
圖3??? 并聯RS、CS網絡的磁復位電路
2.2??? 磁復位電路的校驗
??? 當輸入電壓為最小值或最大值時,要求磁復位電路都能按可控制的范圍將高頻變壓器準確地復位。檢查磁復位情況的最好辦法是觀察DPA-Switch的漏極電壓波形。以圖3所示的磁復位電路為例,當輸入電壓依次為72V、48V和36V時,用示波器觀察到3種磁復位波形分別如圖4所示。
(a)UIN=72V
(b)UIN=48V
(c)UIN=36V
圖4??? 3種磁復位波形
??? 圖4(a)給出了當輸入電壓為72V時的漏極電壓波形。在輸出整流管上并聯2.2nF的復位電容,可滿足滿載情況下的需要。初級繞組上的箝位電容取47pF。圖中的T表示開關周期,D為占空比,tON=DT為DPA-Switch的導通時間。在tON時間段,高頻變壓器的正向磁通量增大,漏極電壓達到最小值。在tRZ時間段高頻變壓器被復位,儲存在高頻變壓器中的全部能量接近于零,漏極電壓達到最大值。在tRN時間段,高頻變壓器的負向磁通量增大,此時復位電容和箝位電容向變壓器電感放電。在tVO時間段內磁通量保持為負值,此時高頻變壓器初級繞組的電壓為零,這是因為漏極電壓與輸入電壓大小相等(都是72V)而極性相反,互相抵消了。在tVO時間段,負向磁感應電流通過次級繞組。
??? 圖4(b)給出了當直流輸入電壓為48V時的漏極電壓波形。隨著輸入電壓的降低,占空比開始增大。在tRZ及tRN時間段內的情況與輸入電壓為72V時的情況相同,但在tVO時間段高頻變壓器中的能量接近于零。
??? 圖4(c)給出了當輸入電壓為36V時占空比進一步增大的情況。由于漏極電壓在tRZ階段達到峰值,所以高頻變壓器的磁通量已復位到零。當DPA-Switch開啟時它的漏極電壓在負向磁通區域內。在正常工作情況下漏極電壓的峰值應低于150V。這個漏極峰值電壓是由漏感和電感復位時所提供的。
2.3??? 箝位電路
??? 當功率MOSFET由導通變成截止時,在開關電源的一次繞組上就會產生尖峰電壓和感應電壓。其中的尖峰電壓是由高頻變壓器漏感(即漏磁產生的自感)而形成的,它與直流高壓UI和感應電壓UOR疊加后很容易損壞MOSFET。為此,必須增加箝位保護電路,對尖峰電壓進行箝位或吸收。箝位電路分無源箝位、有源箝位兩種。無源箝位電路主要有以下4種設計方案:
??? 1)利用瞬態電壓抑制器(TVS)和超快恢復二極管(SRD)組成的箝位電路;
??? 2)利用阻容元件和超快恢復二極管組成的R、C、SRD箝位電路;
??? 3)由阻容元件構成RC吸收電路;
??? 4)由幾只高壓穩壓管串聯而成的箝位電路,專門對漏-源電壓uDS進行箝位。
??? 上述方案中以1)的保護效果最佳,能充分發揮TVS響應速度極快、可承受瞬態高能量脈沖之優點,方案2)次之。鑒于壓敏電阻器(VSR)的標稱擊穿電壓值(U1mA)離散性較大,響應速度也比TVS慢很多,在開關電源中一般不用它構成漏極箝位保護電路。
??? 有源箝位DC/DC變換器的電路如圖5所示。因電路中使用了有源器件MOSFET(V4)做箝位管,故稱之為有源箝位電路。CC為箝位電容,V3為主功率開關管。由圖5可知,當V4導通時因uGS3=0而使V3關斷。當V4關斷時uGS3使V3導通,就對由變壓器漏感產生的尖峰電壓起到了箝位作用。

圖5??? 有源鉗位DC/DC變換器的電路
3??? 16.5W同步整流式DC/DC電源變換器的設計
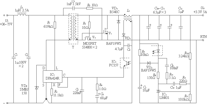
??? 下面介紹一種正激、隔離式16.5WDC/DC電源變換器,它采用DPA-Switch系列單片開關式穩壓器DPA424R,直流輸入電壓范圍是36~75V,輸出電壓為3.3V,輸出電流為5A,輸出功率為16.5W。采用400kHz同步整流技術,大大降低了整流器的損耗。當直流輸入電壓為48V時,電源效率η=87%。變換器具有完善的保護功能,包括過電壓/欠電壓保護,輸出過載保護,開環故障檢測,過熱保護,自動重啟動功能、能限制峰值電流和峰值電壓以避免輸出過沖。
??? 由DPA424R構成的16.5W同步整流式DC/DC電源變換器的電路如圖6所示。與分立元器件構成的電源變換器相比,可大大簡化電路設計。由C1、L1和C2構成輸入端的電磁干擾(EMI)濾波器,可濾除由電網引入的電磁干擾。R1用來設定欠電壓值(UUV)及過電壓值(UOV),取R1=619kΩ時,UUV=619kΩ×50μA+2.35V=33.3V,UOV=619kΩ×135μA+2.5V=86.0V。當輸入電壓過高時R1還能線性地減小最大占空比,防止磁飽和。R3為極限電流設定電阻,取R3=11.1kΩ時,所設定的漏極極限電流I′LIMIT=0.6ILIMIT=0.6×2.50A=1.5A。電路中的穩壓管VDZ1(SMBJ150)對漏極電壓起箝位作用,能確保高頻變壓器磁復位。

圖6??? 16.5W同步整流式DC/DC電源變換器的電路
??? 該電源采用漏-源通態電阻極低的SI4800型功率MOSFET做整流管,其最大漏-源電壓UDS(max)=30V,最大柵-源電壓UGS(max)=±20V,最大漏極電流為9A(25℃)或7A(70℃),峰值漏極電流可達40A,最大功耗為2.5W(25℃)或1.6W(70℃)。SI4800的導通時間tON=13ns(包含導通延遲時間td(ON)=6ns,上升時間tR=7ns),關斷時間tOFF=34ns(包含關斷延遲時間td(OFF)=23ns,下降時間tF=11ns),跨導gFS=19S。工作溫度范圍是-55~+150℃。SI4800內部有一只續流二極管VD,反極性地并聯在漏-源極之間(負極接D,正極接S),能對MOSFET功率管起到保護作用。VD的反向恢復時間trr=25ns。
??? 功率MOSFET與雙極型晶體管不同,它的柵極電容CGS較大,在導通之前首先要對CGS進行充電,僅當CGS上的電壓超過柵-源開啟電壓〔UGS(th)〕時,MOSFET才開始導通。對SI4800而言,UGS(th)≥0.8V。為了保證MOSFET導通,用來對CGS充電的UGS要比額定值高一些,而且等效柵極電容也比CGS高出許多倍。
??? SI4800的柵-源電壓(UGS)與總柵極電荷(QG)的關系曲線如圖7所示。由圖7可知
??? QG=QGS+QGD+QOD(1)
式中:QGS為柵-源極電荷;
????? QGD為柵-漏極電荷,亦稱米勒(Miller)電容上的電荷;
????? QOD為米勒電容充滿后的過充電荷。

圖7??? SI4800的UGS與QG的關系曲線
??? 當UGS=5V時,QGS=2.7nC,QGD=5nC,QOD=4.1nC,代入式(1)中不難算出,總柵極電荷QG=11.8nC。
??? 等效柵極電容CEI等于總柵極電荷除以柵-源電壓,即
??? CEI=QG/UGS(2)
??? 將QG=11.8nC及UGS=5V代入式(2)中,可計算出等效柵極電容CEI=2.36nF。需要指出,等效柵極電容遠大于實際的柵極電容(即CEI>>CGS),因此,應按CEI來計算在規定時間內導通所需要的柵極峰值驅動電流IG(PK)。IG(PK)等于總柵極電荷除以導通時間,即
??? IG=QG/tON(3)
??? 將QG=11.8nC,tON=13ns代入式(3)中,可計算出導通時所需的IG(PK)=0.91A。
??? 同步整流管V2由次級電壓來驅動,R2為V2的柵極負載。同步續流管V1直接由高頻變壓器的復位電壓來驅動,并且僅在V2截止時V1才工作。當肖特基二極管VD2截止時,有一部分能量存儲在共模扼流圈L2上。當高頻變壓器完成復位時,VD2續流導通,L2中的電能就通過VD2繼續給負載供電,維持輸出電壓不變。輔助繞組的輸出經過VD1和C4整流濾波后,給光耦合器中的接收管提供偏置電壓。C5為控制端的旁路電容。上電啟動和自動重啟動的時間由C6決定。
輸出電壓經過R10和R11分壓后,與可調式精密并聯穩壓器LM431中的2.50V基準電壓進行比較,產生誤差電壓,再通過光耦合器PC357去控制DPA424R的占空比,對輸出電壓進行調節。R7、VD3和C3構成軟啟動電路,可避免在剛接通電源時輸出電壓發生過沖現象。剛上電時,由于C3兩端的電壓不能突變,使得LM431不工作。隨著整流濾波器輸出電壓的升高并通過R7給C3充電,C3上的電壓不斷升高,LM431才轉入正常工作狀態。在軟啟動過程中,輸出電壓是緩慢升高的,最終達到3.3V的穩定值。
4??? 結語
??? 在設計低電壓、大電流輸出的DC/DC變換器時,采用同步整流技術能顯著提高電源效率。在驅動較大功率的同步整流器時,要求柵極峰值驅動電流IG(PK)≥1A時,還可采用CMOS高速功率MOSFET驅動器,例如Microchip公司開發的TC4426A~TC4428A。
電子發燒友App




























評論