在數字電路中,凡是任一時刻的穩定輸出不僅決定于該時刻的輸入,而且還和電路原來狀態有關者都叫時序邏輯電路。時序邏輯電路結構示意圖如圖2-41所示。時序邏輯電路的狀態是靠具有存儲功能的觸發器所組成的存儲電路來記憶和表征的。
2018-01-31 09:27:23
59632 
分析組合邏輯電路的目的是,對于一個給定的邏輯電路,確定其邏輯功能。
2020-08-04 15:50:00
37815 異或門(XOR gate)是數字邏輯電路中常用的一種邏輯門。它的作用是對兩個輸入信號進行邏輯運算,輸出一個結果。
2024-02-04 14:18:46
23547 
對于一個邏輯電路,其輸出狀態在任何時刻只取決于同一時刻的輸入狀態,而與電路原來的狀態無關,這種電路被定義為組合邏輯電路。
2024-02-04 15:33:21
4148 
邏輯電路主要邏輯門電路之間的關系是怎樣的
2020-04-15 17:53:30
真值表 除了邏輯表達式,邏輯函數的描述方法還包括真值表和邏輯門。針對邏輯函數所有可能的輸入組合一一列出輸出值,我們就可以得到真值表。對于組合邏輯電路,只要列出所有可能的輸入和對應的輸出值,就可以完整
2020-12-23 17:25:49
邏輯電路的糾錯技術是如何實現的?糾錯技術在邏輯電路中有什么作用?
2021-06-18 09:50:31
邏輯電路芯片,簡而言之,是執行邏輯運算的電子元件集合體,這些邏輯運算包括與(AND)、或(OR)、非(NOT)、與非(NAND)、或非(NOR)等基本操作。這些芯片通過集成大量的晶體管、電阻、電容等
2024-09-30 10:47:47
CPLD邏輯電路
2019-10-29 09:10:54
本帖最后由 gk320830 于 2015-3-5 08:04 編輯
第三章 組合邏輯電路的分析與設計 在任何時刻,輸出狀態只決定于同一時刻各輸入狀態的組合,而與先前狀態無關的邏輯電路稱為
2009-04-07 10:54:26
fpga時序邏輯電路的分析和設計 時序邏輯電路的結構及特點時序邏輯電路——任何一個時刻的輸出狀態不僅取決于當時的輸入信號,還與電路的原狀態有關。[hide][/hide]
2012-06-20 11:18:44
為什么FPGA可以用來實現組合邏輯電路和時序邏輯電路呢?
2023-04-23 11:53:26
Verilog程序模塊的結構是由哪些部分組成的?如何去實現時序邏輯電路和組合邏輯電路的設計呢?
2021-11-03 06:35:57
與順序邏輯電路不同,順序邏輯電路的輸出取決于它們的當前輸入和先前的輸出狀態,給它們提供某種形式的存儲器。組合邏輯電路的輸出僅由其當前輸入狀態的邏輯功能(在任何給定的瞬間)確定為邏輯“ 0”或邏輯
2021-01-19 09:29:30
時序邏輯電路的設計實驗1 進一步強化EDA仿真軟件的使用;2 掌握利用MSI
2009-03-19 15:10:18
;nbsp; 在數字電路中,數字電路可分為組合邏輯電路和時序邏輯電路兩大類。組合邏輯電路:任何時刻的輸出取決于這一
2009-09-16 16:05:29
組合邏輯電路實驗實驗三 組合邏輯電路一、 實驗目的1、 掌握組合邏輯電路的功能測試2、 驗證半加器和全加器的邏輯功能3、 學會
2009-03-20 18:11:09
組合邏輯電路是無記憶數字邏輯電路,其任何時刻的輸出僅取決于其輸入的組合。 與順序邏輯電路不同,順序邏輯電路的輸出取決于它們的當前輸入和先前的輸出狀態,從而給它們提供某種形式的存儲器。組合
2020-12-31 17:01:17
組合邏輯電路的基本模塊是什么?時序邏輯電路怎樣進行工作的?
2021-09-18 09:19:42
集成邏輯電路、組合邏輯電路實驗目的1. 掌握與非門、或非門、與或非門及異或門的邏輯功能。2. 了解三態門的邏輯功能以及禁止狀態的判別方法。了解三態門的應用。3. 掌握組合邏輯電路的設計和實現方法
2008-12-11 23:36:32
組合邏輯電路 :
2007-12-20 23:02:07
30
數字邏輯電路的內容:數制與編碼,,邏輯代數和邏輯函數,集成邏輯門,組合邏輯電路,中規模集成組
2008-09-06 01:54:26
33 基本邏輯電路: 組合邏輯電路、&
2008-09-12 16:35:29
40 組合邏輯電路設計一、實驗目的1. 熟悉組合邏輯電路的基本設計方法;2. 練習用門電路、譯碼器、數據選擇器設計組合邏輯電路。二、實驗設備1.
2008-09-12 16:41:23
0 時序邏輯電路的輸出不但和當前輸入有關,還與系統的原先狀態有關,即時序電路的當前輸出由輸入變量與電路原先的狀態共同決定。為達到這一目的,時序邏輯電路從某一狀態
2009-03-18 22:13:04
71 組合邏輯電路(簡稱組合電路)任意時刻的輸出信號僅取決于該時刻的輸入信號,與信號作用前電路原來的狀態無關時序邏輯電路(簡稱時序電路)任意時刻的輸出信號不僅取決
2009-07-15 18:45:58
0 組合邏輯電路電子教案:數字邏輯電路可分為兩大類: 一類叫組合邏輯電路;另一類叫時序邏輯電路。本章首先介紹組合邏輯電路的共同特點和描述方法,然后重點介紹組合邏輯電
2009-09-01 08:58:29
0 同步時序邏輯電路:本章系統的講授同步時序邏輯電路的工作原理、分析方法和設計方法。從同步時序邏輯電路模型與描述方法開始,介紹同步時序邏輯電路的分析步驟和方法。然后
2009-09-01 09:06:27
0 異步時序邏輯電路:本章主要從同步時序邏輯電路與異步時序邏輯電路狀態改變方式不同的特殊性出發, 系統的介紹異步時序邏輯電路的電路結構、工作原理、分析方法和設計方法。
2009-09-01 09:12:34
0 鐘控傳輸門絕熱邏輯電路和SRAM 的設計
本文利用NMOS管的自舉效應設計了一種新的采用二相無交疊功率時鐘的絕熱邏輯電路---鐘控傳輸門絕熱邏輯電路,實現對輸
2010-02-23 10:14:13
15 講述組合邏輯電路設計基礎
2010-05-06 10:29:15
0 數字邏輯電路設計課程
數字邏輯電路的設計包括兩個方面:基本邏輯功能電路設計和邏輯電路系統設計。關于基本邏輯功能電路設計一般在《數字電路技術基礎
2010-05-24 16:05:50
0 數字邏輯電路按邏輯功能和電路組成的特點可分為組合邏輯電路和時序邏輯電路兩大類。
2010-08-10 11:51:58
39 數字邏輯電路可分為組合邏輯電路和時序邏輯電路兩大類。組合邏輯電路在任一時刻的穩定輸出只取決于當前的輸入,而與過去的輸入無關。在結構上,組合邏輯電路僅由若干邏
2010-08-12 15:54:42
0 數字電路分為組合邏輯電路(簡稱組合電路)和時序邏輯電路(簡稱時序電路)兩類。在第三章中討論的電路為組合電路。組合電路的結構模型如圖4.1所示,它的輸出函數表達式為
2010-08-13 15:23:02
24 數字集成電路,根據原理可分為兩大類,既組合邏輯電路和時序邏輯電路。
組合邏輯電路的組成是邏輯門電路。電路的輸出狀態僅由同一時刻的輸入狀態決定,與電路的原
2010-08-18 15:05:23
55 一、實驗目的掌握組合邏輯電路的設計與測試方法
2010-09-21 16:52:20
0 基本組合邏輯電路
一、 實驗目的?⒈ 掌握一般組合邏輯電路的分析和設計方法。?⒉ 熟悉集成優先編碼器的邏輯功能及簡單應用。
2008-09-24 22:14:03
2886 組合邏輯電路的分析與設計-邏輯代數
在任何時刻,輸出狀態只決定于同一時刻各輸入狀態的組合,而與先前狀態無關的邏輯電路稱為組合邏輯電路。
2009-04-07 10:07:57
3923 
組合邏輯電路的分析
分析組合邏輯電路的目的是為了確定已知電路的邏輯功能,其步驟大致如下: 1.由邏輯圖寫出各輸出端的邏輯表達式; 2.化簡和變換各
2009-04-07 10:11:55
8346 
組合邏輯電路的設計
組合邏輯電路的設計與分析過程相反,其步驟大致如下: (1)根據對電路邏輯功能的要求,列出真值表; (2)由真值表寫出邏輯表達
2009-04-07 10:12:22
14015 
組合邏輯電路中的競爭冒險
前面分析組合邏輯電路時,都沒有考慮門電路的延遲時間對電路產生的影響。實際上,從信號輸入到穩定輸出需要一定的時間。由于從輸入
2009-04-07 10:13:03
11802 
時序邏輯電路的分析方法
1. 時序邏輯電路的特點 在時序邏輯電路中,任意時刻的輸出信號不僅取決于當時的輸入信
2009-04-07 23:18:11
9154 
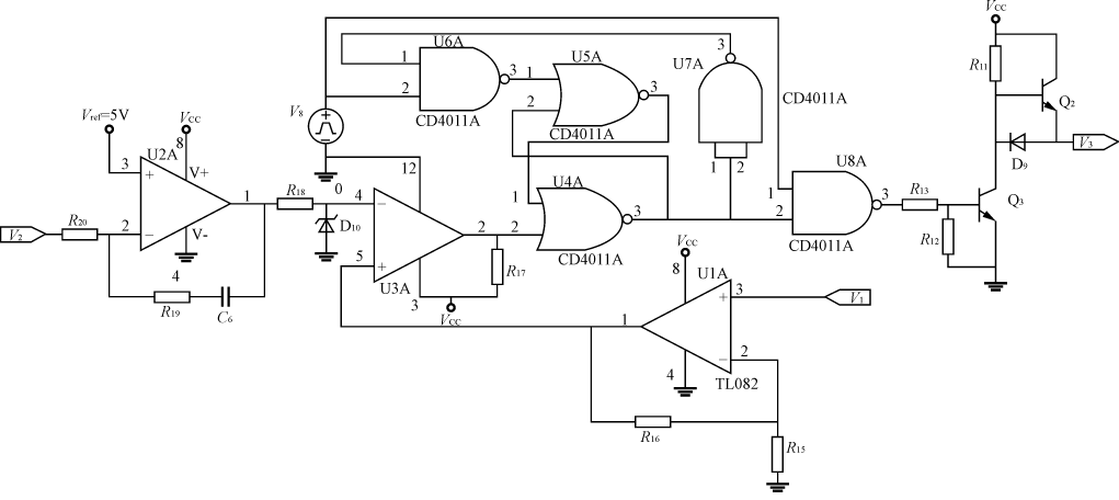
圖1 PWM邏輯電路及輸出電路
圖1中,V8為振蕩電路產生
2009-07-15 09:08:38
5132 
時序邏輯電路的特點
在第三章所討論的組合邏輯電路中,任一時刻的輸出信號僅僅取決于該時刻的輸入信號,而與電路原來
2009-09-30 18:19:22
10881 
數字邏輯電路
數字邏輯電路的用途和特點
數字電子電路中的后起之秀是數字邏輯電路。把它叫做數字電路是因為電路中傳遞的雖然也是脈沖,但這些脈沖是
2009-11-10 10:13:26
17873 CPLD邏輯電路 圖6是CPLD內部邏輯電路,CPLD選用的是LATTICE公司的ispLSI1016E,邏輯設計采用原理圖輸入法,主要功能是對MUX的通道進行選擇、對A/D轉換器進
2009-11-13 12:04:13
2982 
各種邏輯電路簡介
邏輯電路:
以二進制為原理、實現數字信號邏輯運算和操作的電路。分組合邏輯電路和
2009-11-24 13:27:04
3539 CMOS邏輯電路,CMOS邏輯電路是什么意思
CMOS是單詞的首字母縮寫,代表互補的金屬氧化物半導體(Complementary Metal-Oxide-Semiconductor),它指的是一種特殊類
2010-03-08 11:31:47
3921 什么是陣列邏輯電路
陣列邏輯電路的特點: 邏輯元件在硅片上以陣列形式排列,芯片面積小、用戶自編程、設計方便。 典型的陣列
2010-04-15 13:43:17
4213 組合邏輯電路,感興趣的可以下載看看,免費的哦!
2015-10-29 15:08:16
34 定時控制器邏輯電路設計定時控制器邏輯電路設計定時控制器邏輯電路設計定時控制器邏輯電路設計定時控制器邏輯電路設計定時控制器邏輯電路設計
2015-12-17 18:18:50
0 邏輯電路是包含邏輯關系的數字電路, 以二進制為原理、實現數字離散信號的傳遞,邏輯運算和操作的電路。最基本的邏輯電路是常見的門電路,而最簡單的門電路為與電路、或電路和非電路。
2017-05-22 09:58:43
21951 
邏輯電路按其邏輯功能和結構特點可分為組合邏輯電路和時序邏輯電路。
2017-05-22 15:15:59
77019 
數字電路根據邏輯功能的不同特點,可以分成兩大類,一類叫組合邏輯電路(簡稱組合電路),另一類叫做時序邏輯電路(簡稱時序電路)。組合邏輯電路在邏輯功能上的特點是任意時刻的輸出僅僅取決于該時刻的輸入
2017-11-29 11:28:01
11215 
時序邏輯電路其任一時刻的輸出不僅取決于該時刻的輸入,而且還與過去各時刻的輸入有關。常見的時序邏輯電路有觸發器、計數器、寄存器等。由于時序邏輯電路具有存儲或記憶的功能,檢修起來就比較復雜。
2018-04-09 16:00:00
6913 
若一個邏輯電路在任何時刻產生的穩定輸出信號僅僅取決于該時刻的輸入信號,而與過去的輸入信號無關,即與輸入信號作用前的電路狀態無關,則稱該電路為組合邏輯電路。
2018-01-30 16:03:16
53592 
數字電路根據邏輯功能的不同特點,可以分成兩大類,一類叫組合邏輯電路(簡稱組合電路),另一類叫做時序邏輯電路(簡稱時序電路)。組合邏輯電路在邏輯功能上的特點是任意時刻的輸出僅僅取決于該時刻的輸入,與電路原來的狀態無關。
2018-01-30 16:24:25
40173 
組合邏輯電路的設計與分析過程相反,本文小編主要跟大家介紹一下關于組合邏輯電路的設計步驟,順便回顧一下組合邏輯電路的分析方法。
2018-01-30 16:46:31
124120 
邏輯電路按其邏輯功能和結構特點可分為組合邏輯電路和時序邏輯電路。單一的與門、或門、與非門、或非門、非門等邏輯門不足以完成復雜的數字系統設計要求。組合邏輯電路是采用兩個或兩個以上基本邏輯門來實現更實用、復雜的邏輯功能。
2018-01-30 17:05:44
67767 
組合邏輯電路和時序邏輯電路都是數字電路,組合邏輯電路在邏輯功能上的特點是任意時刻的輸出僅僅取決于該時刻的輸入,與電路原來的狀態無關。而時序邏輯電路在邏輯功能上的特點是任意時刻的輸出不僅取決于當時的輸入信號,而且還取決于電路原來的狀態,或者說,還與以前的輸入有關。
2018-01-30 17:26:04
94951 
分析時序邏輯電路也就是找出該時序邏輯電路的邏輯功能,即找出時序邏輯電路的狀態和輸出變量在輸入變量和時鐘信號作用下的變化規律。上面講過的時序邏輯電路的驅動方程、狀態方程和輸出方程就全面地描述了時序邏輯電路的邏輯功能。
2018-01-30 18:55:32
128321 
本文開始介紹了時序邏輯電路的特點和時序邏輯電路的三種邏輯器件,其次介紹了時序邏輯電路的組成與時序邏輯電路檢修方法,最后介紹了時序邏輯電路的應用舉例。
2018-03-01 10:53:38
112182 
根據邏輯功能的不同,可把數字電路分為組合邏輯電路(Combinational Logic Circuit)和 時序邏輯電路(Sequential Logic Circuit)兩大類。
2018-07-20 08:00:00
0 數字電路根據邏輯功能的不同特點,可以分成兩大類,一類叫組合邏輯電路(簡稱組合電路),另一類叫做時序邏輯電路(簡稱時序電路)。組合邏輯電路在邏輯功能上的特點是任意時刻的輸出僅僅取決于該時刻的輸入
2019-02-26 15:22:20
32848 時序邏輯電路是由組合邏輯電路與記憶電路(又稱存儲電路) 組合而成的。 常見時序邏輯電路有觸發器、 寄存器和計數器等。
2019-02-26 15:25:01
52417 組合邏輯電路是任意時刻的輸出僅僅取決于該時刻的輸入,與電路原來的狀態無關。而時序邏輯電路不僅僅取決于當前的輸入信號,而且還取決于電路原來的狀態,或者說,還與以前的輸入有關。
2019-02-26 15:32:30
67227 從整體上來看,數字邏輯電路可分為組合邏輯電路和時序邏輯電路兩大類。在邏輯功能方面,組合邏輯電路在任一時刻的輸出信號僅與當時的輸入信號有關,與信號作用前電路原來所處的狀態無關;而時序邏輯電路在任一時刻的輸出信號不僅與當時的輸入信號有關,而且還與電路原來的狀態有關。
2019-05-16 18:27:52
10796 
數字電路根據邏輯功能的不同特點,可以分成兩大類,一類叫組合邏輯電路(簡稱組合電路),另一類叫做時序邏輯電路(簡稱時序電路)。組合邏輯電路在邏輯功能上的特點是任意時刻的輸出僅僅取決于該時刻的輸入
2019-05-16 18:32:37
8978 
組合邏輯電路是無記憶數字邏輯電路,其任何時刻的輸出僅取決于其輸入的組合.
2019-06-22 10:53:20
50945 
邏輯電路在任何時刻產生的穩定的輸出信號僅僅取決于該時刻的輸入信號,而與過去的輸入信號無關,即與輸入信號作用前的狀態無關,這樣的電路稱為組合邏輯電路。
2020-08-08 10:40:00
6454 
本文檔的主要內容詳細介紹的是組合邏輯電路和時序邏輯電路的學習課件免費下載包括了:任務一 組合邏輯電路,任務二 編碼器,任務三 譯碼器,任務四 集成觸發器,任務五 寄存器,任務六 計數器。
2020-10-27 15:58:24
31 組合邏輯電路的特點是輸入的變化直接反映了輸出的變化,其輸出的狀態僅取決于輸入的當前狀態,與輸入、輸出的原始狀態無關。如果從電路結構上來講,組合邏輯電路是沒有觸發器組件的電路。
2022-10-24 16:02:32
1770 數字電路的分類
(1)按電路結構分類
組合邏輯電路
時序邏輯電路:。
(2)按集成電路規模分:小規模、中規模和大規模。
2022-12-05 14:54:47
14 組合邏輯電路:用各種門電路組成的,用于實現某種功能的復雜邏輯電路。特點:某一時刻的輸出狀態僅由該時刻電路的輸入信號決定, 而與該電路在此輸入信號之前所具有的狀態無關。
2022-12-05 14:52:54
9 。 在這里,我們將探討靜態 0 危害、靜態 1 危害和動態危害。 什么是邏輯危險? 在復雜的邏輯電路中,輸出端可能會出現不需要的臨時開關事件。圖1顯示了組合邏輯電路中可能發生的三種危險: 靜態 0 危險: 輸出在本應保持 0 時暫時更改為
2023-01-27 14:18:00
2709 
所謂組合邏輯電路的分析,就是根據給定的邏輯電路圖,求出電路的邏輯功能。
2023-03-06 14:37:26
5872 數字電路根據邏輯功能的不同特點,可以分成兩大類,一類叫組合邏輯電路(簡稱組合電路),另一類叫做時序邏輯電路(簡稱時序電路)。組合邏輯電路在邏輯功能上的特點是任意時刻的輸出僅僅取決于該時刻的輸入
2023-03-14 17:06:50
8731 
組合邏輯電路: 電路在任一時刻的輸出狀態僅由該時刻的輸入信號決定,與電路在此信號輸入之前的狀態無關。
2023-03-21 11:57:00
5098 
時序邏輯電路分析和設計的基礎是組合邏輯電路與觸發器,所以想要分析和設計,前提就是必須熟練掌握各種常見的組合邏輯電路與觸發器功能,尤其是各種觸發器的特征方程與觸發模式,因此前幾文的基礎顯得尤為重要。 本文主要介紹時序邏輯電路的分析方法。
2023-05-22 18:24:31
5502 
?時序邏輯電路分為同步時序邏輯電路和異步時序邏輯電路兩大類。
2023-06-21 14:35:58
8532 
所謂組合邏輯電路的分析,就是根據給定的邏輯電路圖,求出電路的邏輯功能。
2023-08-16 09:15:23
11275 
當邏輯電路由多個邏輯門組成且不含存儲電路,對于給定的輸入變量組合將產生確定的輸出,則這種邏輯電路稱為組合邏輯電路。
2024-02-04 11:46:36
3338 
組合邏輯電路和時序邏輯電路是數字電路中兩種重要的邏輯電路類型,它們主要區別在于其輸出信號的依賴關系和對時間的敏感性。
2024-02-04 16:00:27
7169 產生相應的輸出信號。本文將詳細介紹時序邏輯電路的分類、基本原理、設計方法以及與組合邏輯電路的區別。 一、時序邏輯電路的分類 時序邏輯電路主要分為三類:鎖存器、觸發器和計數器。 鎖存器(Latch): 鎖存器是一種用于存
2024-02-06 11:18:34
13635 時序邏輯電路的輸出與輸入信號以及內部存儲器狀態有關。時序邏輯電路是一類特殊的數字電路,其輸出信號的值不僅取決于當前的輸入信號,還取決于過去的輸入信號以及內部存儲器的狀態。 時序邏輯電路由兩部分
2024-02-06 14:30:23
4294 什么是組合邏輯電路和時序邏輯電路?時序邏輯電路和組合邏輯電路的區別是什么? 組合邏輯電路和時序邏輯電路是數字電路中兩種基本類型的電路設計。 組合邏輯電路是由邏輯門組成的,邏輯門的輸出僅由它的當前輸入
2024-03-26 16:12:14
6631 時序邏輯電路是數字電路中的一種,它不僅具有組合邏輯電路的即時輸出特性,還擁有記憶功能,能夠根據輸入信號和當前狀態產生輸出。
2024-05-23 15:19:42
5718 一、引言 組合邏輯電路是數字電路中的重要組成部分,它僅由邏輯門電路(如與門、或門、非門等)和輸入/輸出端組成,不包含任何存儲元件。組合邏輯電路的輸出僅取決于當前的輸入信號,與電路的歷史狀態無關。因此
2024-07-30 14:38:04
3066 組合邏輯電路是數字電路中的一種基本類型,它由邏輯門組成,根據輸入信號的組合產生相應的輸出信號。組合邏輯電路廣泛應用于計算機、通信、控制等領域。設計組合邏輯電路需要遵循一定的步驟,以確保電路的正確性
2024-07-30 14:39:55
2311 組合邏輯電路是數字邏輯電路的一種,其特點是輸出只依賴于當前的輸入狀態,而與輸入信號的變化歷史無關。組合邏輯電路廣泛應用于數字系統中,如計算機、通信設備、控制設備等。以下是對常用的組合邏輯電路的介紹
2024-07-30 14:41:37
4784 的信號。理解它們之間的區別對于設計和實現復雜的數字系統至關重要。 第一部分:邏輯電路 1.1 定義 邏輯電路是一種電子電路,它根據輸入信號的邏輯狀態(通常是二進制的0和1)產生輸出信號。邏輯電路的基本功能是實現布爾代數
2024-07-30 15:00:11
2195 時序邏輯電路是一種數字電路,它根據輸入信號和電路內部狀態的變化產生輸出信號。時序邏輯電路廣泛應用于計算機、通信、控制等領域。 一、時序邏輯電路概述 時序邏輯電路是一種動態邏輯電路,其輸出不僅取決于
2024-07-30 15:02:11
3422 組合邏輯電路是一種基本的數字電路,它由邏輯門組成,用于實現各種邏輯功能。組合邏輯電路的結構特點主要包括以下幾個方面: 無記憶功能 :組合邏輯電路的輸出僅取決于當前的輸入狀態,與過去的狀態無關。這與
2024-08-11 11:14:59
2617 組合邏輯電路的輸出狀態主要取決于以下因素: 核心因素 輸入信號的現態 :組合邏輯電路的輸出狀態在任何時刻僅由其當前輸入狀態的邏輯函數決定。這意味著,無論輸入信號在之前的狀態如何,只要當前輸入信號
2024-08-11 11:24:35
2579 加法器不是時序邏輯電路 ,而是組合邏輯電路的一種。時序邏輯電路和組合邏輯電路的主要區別在于它們如何處理輸出信號。 組合邏輯電路的輸出僅依賴于當前的輸入信號,而不依賴于電路之前的狀態或輸入歷史。這
2024-08-28 11:05:51
2051 時序邏輯電路是數字電路中的一種重要類型,其特點是電路的輸出不僅取決于當前的輸入,還取決于電路的狀態。時序邏輯電路廣泛應用于計算機、通信、控制等領域。 1. 引言 在數字電路設計中,時序邏輯電路是實現
2024-08-28 11:41:38
1914 Logic Circuit)是一種在數字電路中,其輸出不僅取決于當前輸入,還取決于過去輸入歷史的電路。與組合邏輯電路(Combinational Logic Circuit)不同,組合邏輯電路的輸出僅取決于當前的輸入,而時序邏輯電路則具有記憶功能,能夠根據輸入信號的變化順序來
2024-08-28 11:45:49
5359 狀態信息和當前的輸入信號來產生輸出。 具體來說,時序邏輯電路中的存儲電路通常由觸發器(Flip-flops)組成,觸發器是時序邏輯電路的基本存儲單元。觸發器可以存儲一位二進制信息,并在時鐘信號的控制下根據輸入信號的變化改變其
2024-08-28 14:12:09
1490 時序邏輯電路確實具有記憶功能 。這一特性是時序邏輯電路與組合邏輯電路的本質區別之一。
2024-08-29 10:31:28
2362
評論