|
The RT8480 is a current mode PWM controller designed to drive an external MOSFET for high current LED applications. With a low side current sense amplifier threshold of 190mV, the LED current is programmable with one external current sense resistor. |
| Ordering Info |
|
Note : Richtek Green products are : ?RoHS compliant and compatible with the current requirements of IPC/JEDEC J-STD-020. ?Suitable for use in SnPb or Pb-free soldering processes. |
| Features |
|
? High Voltage Capability : VIN Up to 36V, VOUT is limited by External MOSFET Switch ? Boost Operation ? Current Mode PWM with Programmable Switching Frequency ? Easy Dimming Control : Analog or Digital Converting to Analog with One External Capacitor ? True PWM Dimming : External FET Driver is Build-In ? Programmable Soft-Start to Avoid Inrush Current ? Programmable Over Voltage Protection ? VIN Undervoltage Lockout and Thermal Shutdown ? 16-Lead SOP Package ? RoHS Compliant and Halogen Free |
| Application |
|
? General Industrial High Power LED Lighting ? Desk Lights and Room Lighting ? Building and Street Lighting ? Industrial Display Backlight |
| Pin Configurations |
|
( VIEW) SOP-16 ? |
| RT8480應用電路 Typical Applications Circuit |
|
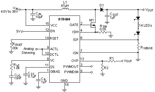
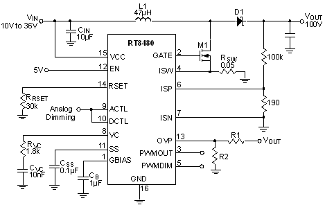
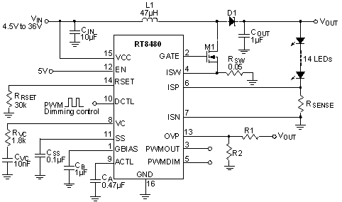
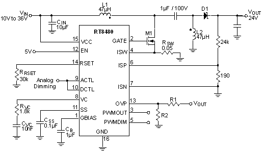
Figure 1. Analog Dimming in Boost Configuration Figure 2. PWM to Analog Dimming in Boost Configuration Figure 3. True PWM Dimming in Boost Configuration Figure 4. Constant Voltage Output of Boost Converter Figure 5. Constant Voltage Output of SEPIC Converter |
電子發燒友App























































































評論