時的功率因數改善與待機時的高效率的AC/DC電源技術。## ROHM開發出了同時實現功率因數改善電路與高效率的、內置PFC控制功能的AC/DC轉換器IC(BM1C001F)。
2014-03-19 09:59:32
2988 電源種類尤其復雜多樣,大致可以分為AC/DC電源、DC/AC電源、DC/DC電源、AC/AC電源等幾類;用途上又可分為適配器、UPS、PC電源、通信電源、安防電源、醫療電源、航空電源等。
2020-02-05 15:30:59
8953 求“AC-DC效率測量儀設計”相關資料
2012-03-10 09:57:16
電路。在AC/DC電源轉換應用中,要求有較寬的輸入范圍,通常要求:85V~265V的交流輸入,輸出電源轉換效率要求高,同時能有效提高節能性能,滿負載效率在AC/DC電源設計中是一項主要考慮因素。提高AC
2019-03-08 06:00:00
AC-DC電源電路的設計我希望可以做到5V2A的輸出,然后我選型的時候直接選擇功率在10W左右的開關電源芯片,所以我選擇了LNK626DG這款芯片,但是AC-DC里我不太明白開關電源芯片輸出的電壓
2019-08-13 16:38:56
AC/DC電源AC輸入范圍在80-265V,效率80%,輸出功率為6W,是說輸入電壓在這個范圍內,輸出都是6W嗎?那我輸入功率就只有1W,輸出功率是多少???不是0.8W嗎?菜雞,勿噴,一直沒明白!
2017-09-01 13:50:47
求一AC/DC電源電路圖,要求輸入AC 85~265V 輸出 5V/500MA。。。求高人指點。。。
2012-03-01 15:30:50
AC/DC 開關電源適配器的主要優點
2021-03-11 06:54:24
PIC12F752 AC / DC LED驅動器,PIC12F752 AC / DC反激式電源,85%效率,有源0.95 PFC,TRIAC可調光
2020-05-20 08:33:25
在此將說明AC(交流)電壓轉換成DC(直流)電壓的基本方法,變壓器方式和開關方式。此外,也將進行變壓器方式和開關方式的比較探討總述。首先,“為何必須AC/DC轉換?”讓我們先回到原點。圖1眾所周知
2018-11-28 14:23:55
方式也是相當苛刻的條件。-這也就是說,要想滿足這個標準的要求,必須有更高效率的解決方案對嗎?我認為解決方案中還是必須融入更高效的技術或方式。以往的AC/DC轉換器電路簡單又比較便宜,所以整流元件多采用
2019-04-15 06:20:02
方式也是相當苛刻的條件。-這也就是說,要想滿足這個標準的要求,必須有更高效率的解決方案對嗎?我認為解決方案中還是必須融入更高效的技術或方式。以往的AC/DC轉換器電路簡單又比較便宜,所以整流元件多采用
2018-12-03 15:13:01
小型化是近年來重要的要求事項。采用開關方式可以小型化。AC/DC轉換的基礎中,就以AC適配器為例,能有助于理解其區別所在。在構成部件中,就數變壓器又大且重,但也開始朝小型化發展。二次側的DC/DC
2018-11-30 11:43:09
`DC/DCAC/DC 電源咨詢QQ: 2751618710`
2017-09-28 20:47:18
1、在開關電源次級輸出端的肖特基上并一個小功率快速二極管來代替RC吸收,效率一般可以提高1~2個點。2、在體積和面積的允許下,盡量選用PQ RM型的變壓器,在安規允許的情況下,變壓器不加擋墻效率可以
2021-12-31 06:39:52
電源ac和dc有什么區別_dc ac分別代表什么發表于 2017-10-28 17:18:58電源設計應用+關注http://m.elecfans.com/article/571712.htmlalternating current交流電交替的意思和 direct current 直流電直接的意思...
2021-11-12 06:42:59
異常變大,導致效率下降或異常工作,甚至可能致使電源IC被破壞。溫度上升容許電流也可以說是流經電感的電流和電阻成分帶來的發熱的容許值。在波形圖中,紅色所示的輸出DC電流與粉色所示的三角波實效電流的合計
2018-12-04 10:29:16
AJCV150系列AC-DC ITE電源模塊ARCHAJCV150系列ITE功率模塊是一款專為信息技術設備(ITE)制作的AC-DC電源模塊,具有高集成度、寬輸入電壓范圍、多輸出電壓選擇以及完善
2025-06-10 09:06:58
,好的產品大概在80%左右。AC適配器就是AC/DC轉換器本身,舉例中提到的辦公設備等一般都在AC/DC轉換器前連接DC/DC轉換器作為電子電路用的低電壓電源。考慮到設備整體的電源效率,有必要提高所有
2019-06-14 04:20:37
AC/DC電源作為一個系統方案,方案中每個部件的選型和應用都將關系到電源的性能和穩定,我們會將對電源方案中所用到的常用元器件進行探討。隨著對THD要求的加強,PFC電路將越要越多的應用在ACDC電源系統方案中,我們還將對THD的危害和產生的原因,PFC電路的原理和PFC電路具體設計進行交流。
2018-09-05 10:51:01
輸出。
技術參數
參考設計資料下載
登錄華秋商城:https://www.hqchip.com/?ic_dzfsy,進入電源管理專區,推薦列表第一個:基于STM32F334C8 AC-DC 2KW 數字電源方案。打開即可下載所有參考設計資料。
搜索 “華秋商城” 了解更多電子知識。
2023-06-19 10:42:44
路簡化并提高了穩定性,降低了輸出墊電容的尺寸,克服了該電源存在的故障易發的問題?! ?、AC/DC雙向電源技術具有極高的空間利用率,使得電源更加安全和可靠,可以顯著地提高系統總體效率?! ?、AC
2023-03-14 17:06:42
擾。在我們的最后一次測試中,我們測得AC輸出為15mV,差不多是第一種情況下AC輸出的五倍,是第二種情況下AC輸出的七倍。 偏移校正技術能解決光學心率設計中的幾個準確度問題,并可提高光學心率智能手表的性能。有了這項來自TI的技術,我們熱切期望用戶能對他們的光學心率技術滿意度大增!
2018-09-05 15:37:22
原邊反饋AC/DC控制技術是近10年發展起來的新型AC/DC控制技術,與傳統的副邊反饋的光耦加431的結構相比,最大的優勢在于省去了這兩個芯片以及與之配合工作的一組元器件,這樣就節省了系統板上
2012-11-21 10:59:07
多米諾結構的DC/DC電源裝置并聯技術思路?! ?b class="flag-6" style="color: red">電源并聯系統的基本要求為: 1)在電網擾動或負載擾動下保持輸出電壓穩定; 2)各模塊調制頻率一致。若不一致,則產生低頻脈動信號,增大輸出電流和電壓
2018-11-29 11:35:22
問題:如何提高隔離式電源的效率?
2019-03-01 08:59:05
本人最近設計一款開關電源,輸入90-265V,輸出:5V4A,工作效率110V時候是69%,請各位大神探討一下怎樣提高它的工作效率,電路圖如下:
2013-11-18 19:46:06
,在追求可靠性的過程中,探索提供高效率的拓撲結構和電路元件極其重要。“提高工業AC/DC電源的可靠性:在我們的參考設計"94.5%效率、500W工業AC-DC參考設計中了解更多信息。”在我們
2022-11-10 06:26:18
2 對于AC/DC/AC電源以及死區特性的MATLAB建模MATLAB是高級的數學分析與運算軟件,可用作動態系統的建模與仿真,MATLAB語言在其仿真研究中被成功方便地應用在電動驅動系統的研制過程中
2021-11-16 06:54:44
開關電源是利用現代電力電子技術,控制開關管開通和關斷的時間比率,維持穩定輸出電壓的一種電源,開關電源按變換方式可分為以下四大類:AC/DC 開關電源、DC/DC 開關電源、DC/AC 逆變器、AC
2014-12-12 17:51:17
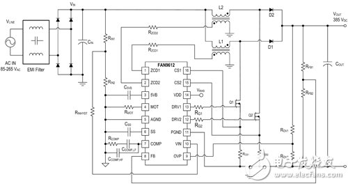
中的關鍵技術基于 SE3910 的高性能隔離式 AC-DC 電源解決方案同時實現功率因數改善與高效率的ROHM AC-DC電源技術非隔離式AC/DC降壓轉換器的設計方案簡述十種AC-DC_LED通用照明
2014-12-12 17:44:21
開關電源是利用現代電力電子技術,控制開關管開通和關斷的時間比率,維持穩定輸出電壓的一種電源,開關電源按變換方式可分為以下四大類:AC/DC 開關電源、DC/DC 開關電源、DC/AC 逆變器、AC
2014-12-12 17:50:12
開關電源是利用現代電力電子技術,控制開關管開通和關斷的時間比率,維持穩定輸出電壓的一種電源,開關電源按變換方式可分為以下四大類:AC/DC 開關電源、DC/DC 開關電源、DC/AC 逆變器、AC
2014-12-12 17:48:58
在此將說明AC(交流)電壓轉換成DC(直流)電壓的基本方法,變壓器方式和開關方式。此外,也將進行變壓器方式和開關方式的比較探討總述。首先,“為何必須AC/DC轉換?”讓我們先回到原點。眾所周知,日本
2017-02-13 15:29:51
我公司要做個5.25V,5.5A,輸入174-500VAC ,效率為80%的開關電源;我用EFD25磁芯,匝比為112/3/14,頻率為65KHZ,做出來的效率僅有65%,請教各位大俠,怎么調才能提高電源的效率?
2023-08-01 10:58:07
的控制算法,并具有數據總線能力,因而能夠更有力地解決這些問題。下面我們將把該技術應用于一個雙相交錯式雙開關正向轉換器,以實現實時優化?! ?b class="flag-6" style="color: red">提高效率 A. 輕載與重載 開關電源轉換器的總能量損耗等于導
2011-07-14 08:52:28
。圖7 交錯式雙管正激電路圖8 采用切相技術的效率曲線 結語 ADP1043所提供的數字電源技術可以有效提高電源無論是在重載還是在輕載時的效率,實現了高效率電源。
2018-09-26 16:20:00
為什么要設計AC/DC電源測試系統?AC/DC電源測試系統包含了哪些軟件?如何用數字示波器DM3058去完成AC/DC電源測試系統?
2021-04-13 07:04:30
,好的產品大概在80%左右。AC適配器就是AC/DC轉換器本身,舉例中提到的辦公設備等一般都在AC/DC轉換器前連接DC/DC轉換器作為電子電路用的低電壓電源??紤]到設備整體的電源效率,有必要提高所有
2018-12-03 14:40:31
用于DVD播放機的16W,1.2V,2.5V,3.3V,5V,6.6V,12V AC至DC多輸出電源。無論您的設計是1W還是1200W,該解決方案都有助于提高效率,降低待機功耗,并支持行業1W計劃
2020-07-28 06:19:52
提高電源可靠性的關鍵在于降低功率元件的熱、電壓和電流應力,這主要是輸入電壓和所需功率的函數。不過,您可選擇有助于減輕這些應力的拓撲。同樣,雖然熱應力是額定功率的函數,但電源效率也起著重要作用。因此
2019-05-22 06:30:00
AC/ DC 開關電源模塊的電路設計:介紹了由WS157 構成AC/ DC 單片開關電源模塊的電路設計。這類模塊可廣泛用于各類數字儀表和智能儀器中。關鍵詞AC/ DC 電源模塊單片開關電源 脈
2010-03-24 09:16:53
315 AC/DC與DC/DC電源模塊虛擬測試系統的設計
概述了電源模塊虛擬測試系統的組成和功能,并對系統的設計進行了簡要的介紹,包括程控交流源、程控直流源、電子負載、雙
2009-06-30 20:37:10
2448 
智能交錯—實現高效AC/DC電源的先進PFC控制器
交錯是一種特殊的并聯方式,即在兩個或多個功率級 (通常稱之為相位或通道) 之間存在獨特的相位關
2009-09-03 11:11:39
1368 
DC-DC電源驅動PA提高WCDMA手機發送效率
摘要:MAX1820開關模式電源經過優化,能夠提高W-CDMA手機的發送效率。通過極大地降低功率放大器(PA)的VCC,大大減小了最大發送功
2009-11-05 09:59:35
1037 
電源轉換的交錯式PFC控制技術應用
電源設計工程師設計交錯式PFC轉換器已有數年
2010-04-28 09:27:07
2992 
以下為能源之星合作協議的各項條款,其內容主要是關于制造生產符合能源之星標準的單路輸出式AC/DC和AC/AC外部電源。參與能源之星項目的合作伙伴必須遵守以下要求: 遵守現行的能源之星技術要求。該技術要求規定了單路輸出式AC/DC和AC/AC外部電源使用能源之星
2011-02-23 14:52:29
51 與傳統的并聯輸出級晶體管相比,交錯式DC/DC轉換器拓撲結構能夠實現更高效率的設計,且仍然有改進的余地,交錯方法還能顯著降低對輸入電感和電容的要求。
2011-07-15 11:47:58
2418 
由于功率密度的增加,能量損耗的密度也更為集中。更高的效率就意味著更低的熱損耗。提高電源效率正在迅速成為提高功率密度時唯一可行的措施。本文討論的AC/DC電源,80%以上的效率
2011-09-29 11:30:58
1750 
利用交錯式BCM提高PFC級的效率
2011-10-14 18:00:41
54 與傳統的并聯輸出級晶體管相比,交錯式DC/DC 轉換器拓撲結構能夠實現更高效率的設計,且仍然有改進的余地。在交錯式操作中,許多微型轉換器單元(或相位)并聯放置。理想情況下
2012-10-11 16:56:29
1635 
的市場需求。新一代器件采用了一些新穎的創新技術,可在降低離線式電源設計的成本的同時進一步提高效率。 LinkSwitch-4 I
2017-09-26 15:13:15
8 AC:交流電DC:直流電 絕大多少家用電器上的AC接口用于接市電,普通照明用電電源;而DC則是接由“直流電源”輸出的符合電壓要求的電源; 建議在實際使用電器前,仔細閱讀使用說明書,并嚴格按要求進行操作,以保證安全!
2017-10-28 17:18:58
426076 
較之傳統的單電源供電而言,并聯電源具有很多優點,如可實現大容量、高效率,能夠達到較高的可靠性,能夠根據需要配置成為冗余系統,能夠實現電源的模塊化等。而幾個DC/DC模塊并聯運行時,如果能夠實現各模塊
2020-05-07 07:58:00
5676 
開關電源芯片把開關電源所需要的控制邏輯都集成在芯片中,作用當然是簡化電路設計、提高可靠性 作為AC-DC電源管理芯片給人們工作上和生活上帶來了很多的便利和快捷,茂捷半導體在AC-DC原邊驅動
2018-12-28 10:57:28
25893 
部AC-DC電源在主動模式下的效率的空載功耗要求均較目前的要求更高,因此對于功率測量的功率計要求也就更高,根據美國和歐洲現行標準,對于功率計的精度不低于0.15%。CoC V5對六級能效 ac-dc電源
2019-03-28 13:57:11
27176 應用中,要求有較寬的輸入范圍和較高的轉換效率,對于轉換效率來說沒有最高只有更高。? 要設計一款好的AC/DC電源挑戰很多,思睿達的AC/DC開關電源IC與眾不同,不但有寬輸入范圍更有更多封裝和保護模式,這里列舉了一些產品歡迎選用。 待機功耗、適用功率
2021-03-29 17:25:45
4458 
Delivery(PD)。本文將探討一些目前與快充相關的AC/DC功率變換關鍵技術,重點討論對USB PD的支持、技術的發展,以及Dialog在這方面提供的最新產品和解決方案。 移動設備AC/DC電源適配器之大趨勢 大多數移動設備(包括智能手機和平板電腦)都需要AC/DC開關電
2021-05-19 14:01:12
4156 
升壓電源常用于將低壓輸入轉換成較高電壓。不過,隨著這些電源的功率需求不斷增加,單個功率級可能變得缺乏吸引力。本文將介紹一種交錯式升壓技術,無論從分析還從實際應用經驗上來說,該技術在效率、尺寸及成本
2021-06-17 11:38:49
15 大家都知道電源模塊有AC和DC之分,那么什么是AC什么是DC?
2021-08-10 09:32:56
21251 (意大利)的公司,最近發布了 QuarEgg+,這是一種用于 AC/DC 轉換器的專有電源架構,可實現效率提高和三倍尺寸減小。作為經典 QR 和 ACF 拓撲的替代品,QuarEgg+ 能夠提供平坦的效率曲線,即使在非常輕的負載和低待機功耗下也是如此。
2022-08-03 08:04:29
1799 
該系列解決了設計人員在使用分立解決方案時遇到的許多問題,從而促進了 AC/DC 轉換器的高效設計。由于集成了 SiC MOSFET 和優化的控制電路,與傳統設計相比,這些器件減少了所需的部件數量(從 12 個部件加上散熱器到單個 IC)。
2022-08-08 09:29:17
2052 
通過選擇拓撲提高工業AC/DC電源的可靠性
2022-11-01 08:25:47
1 AC/DC開關電源簡介
2022-12-18 16:33:03
4806 
隨著電力電子技術的發展和創新,AC/DC開關電源已基本取代線性電源,朝著小型、輕量和高效的方向發展。目前,開關電源是當今電子信息產業飛速發展不可缺少的關鍵部分,被廣泛應用于各行各業的電子設備。本文將詳細介紹開關電源的發展歷程、工作原理及作用。面對眼花繚亂的AC/DC開關電源,我們應該如何選型?
2023-02-13 14:41:35
3048 在此將說明AC(交流)電壓轉換成DC(直流)電壓的基本方法,變壓器方式和開關方式。此外,也將進行AC/DC變壓器方式和開關方式的比較探討總述。首先,“為何必須AC/DC轉換?”讓我們先回到原點。
2023-02-15 16:12:06
1767 
電源的效率提升是應對當前節能要求的最重要主題。此外,待機時的功耗也是重要的改善項目,也已經采取了各種對策。開關DC/DC轉換器的效率可實現95%,AC/DC轉換器時,一次側的轉換效率實際上還有改善的余地。
2023-02-16 09:55:05
1173 
前言近年來,對AC/DC電源的效率要求越來越高(參考報道)。其中一種提高AC/DC轉換器效率的方法是將二極管整流方式變為同步整流方式。在DC/DC轉換器的案例中,通過采用同步整流方式可使效率顯著提升已經是眾所周知的事實。
2023-02-17 09:25:08
1729 
在“提高AC/DC轉換器效率的二次側同步整流電路設計”系列中,將使用二次側同步整流控制器IC BM1R001xxF系列,介紹將二極管整流的AC/DC轉換器改為同步整流化方式的設計案例。首先介紹設計步驟。
2023-02-17 09:25:08
2055 
本文給出了一組數據,是二次側替換前的二極管整流方式AC/DC轉換器和將二次側替換為二次側同步整流用電源IC BM1R00147F之后的AC/DC轉換器的效率比較數據。
2023-02-17 09:25:10
1867 
BOSHIDA AC/DC電源模塊輸出電壓和電流的關鍵參數 BOSHIDA AC/DC電源模塊的輸出電壓和電流是關鍵參數,需要根據具體的應用需求進行選擇與匹配。 ?AC/DC電源模塊? 1. 輸出
2023-06-15 10:46:38
2743 
,AC/DC電源模塊的應用不僅可以提高系統的穩定性和可靠性,還可以實現節能和環保,降低系統維護成本,因此備受歡迎。 AC DC電源模塊? AC/DC電源模塊的工作原理是將交流電源經過整流、濾波、穩壓等處理后,輸出穩定的直流電源供應給工業控制器使用。這種
2023-06-19 11:21:52
2046 
MPS 的 AC/DC 電源產品利用先進的技術來提升性能并實現節能,以此來滿足對環保解決方案日益嚴苛的要求。 本系列文章分上、下兩篇討論引領潮流的 AC/DC 解決方案。第一部分 第一部分 第一部
2023-08-23 15:12:12
1413 
小型化, 輕量化的趨勢發展。 本系列文章將分上、下兩篇來討論引領潮流的 AC/DC 解決方案。上篇將介紹無碳時代以及設計人員在使用傳統電源解決方案時面臨的問題;下篇將討論高效率AC/DC 解決方案如何實現空間受限應用的效率提升
2023-08-23 15:09:08
1318 
AC/DC電源模塊是一種用來將交流電轉換為直流電的設備,在各種電子設備中應用廣泛。其中,工作效率是評價AC/DC電源模塊性能的關鍵指標之一。下面將從工作效率的特點方面進行闡述,以幫助讀者更好地理解AC/DC電源模塊的工作原理和性能。
2023-10-17 11:26:46
1537 
電子發燒友網站提供《醫療電源AC-DC產品的技術特性.pdf》資料免費下載
2023-11-13 10:48:26
4 DC電源模塊是現代科技中非常重要的組成部分,它是將交流電轉換為直流電的裝置,可以提供穩定的電源給各種設備和系統使用。效率是DC電源模塊的一個關鍵性能指標,直接影響著模塊的整體性能和效果。在以下文章中,我們將探討DC電源模塊對效率的要求。
2023-11-16 15:18:34
1295 
AC和DC分別代表交流和直流。AC電源是交流電源,它的電流方向和大小會隨著時間周期性地變化,通常在家庭和工業用途中使用。
2024-01-08 18:07:00
6443 BOSHIDA ?提高效率的DC電源模塊設計技巧 設計高效率的BOSHIDA ?DC電源模塊可以幫助減少能源浪費和提高系統功耗,以下是一些設計技巧: 1. 選擇高效率的功率轉換器:選擇具有高效率
2024-02-26 14:27:38
1517 
。在現代化的科技社會中,高效能源管理和效率優化變得越來越重要。本文將探討如何在AC/DC電源模塊中實現高效能源管理和效率優化。 AC/DC電源模塊的高效能源管理與效率優化 首先,高效能源管理與效率優化需要從設計階段開始。在設計AC/DC電源模塊時,應考慮
2024-05-06 13:31:32
957 
注意。 AC/DC電源模塊的設計與實現技巧 首先,選擇適當的拓撲結構對于AC/DC電源模塊的性能至關重要。常見的拓撲結構包括線性電源、開關電源和諧振電源等。線性電源簡單易于設計,但效率低,適用于功率較小的應用;開關電源效率高,但設計復雜,適用于功率較大的
2024-05-07 11:25:09
1634 
BOSHIDA AC/DC電源模塊在醫療設備領域的應用探討 AC/DC電源模塊是一種將交流電轉換為直流電的設備,廣泛應用于各種電子設備中。在醫療設備領域,AC/DC電源模塊的應用具有重要意義。本文將
2024-05-08 14:30:53
1135 
BOSHIDA AC/DC電源模塊的市場發展與前景分析 AC/DC電源模塊是一種將交流電轉化為直流電的電子設備,廣泛應用于各種電子設備和系統中。隨著電子技術的快速發展,AC/DC電源模塊的市場也在
2024-05-10 13:28:56
1026 
AC/DC電源模塊的節能技術以及它們所帶來的環保優勢。 AC/DC電源模塊的節能技術與環保優勢 首先,AC/DC電源模塊的節能技術主要包括高效能轉換技術、睡眠模式和電源管理技術。 高效能轉換技術是目前最重要的AC/DC電源模塊節能技術之一。它通過提高能量轉換效率
2024-05-14 17:17:51
1172 
BOSHIDA ?AC/DC電源模塊的設計與優化 AC/DC電源模塊是一種將交流電轉換成直流電的設備,廣泛應用在各種電子設備中。其設計和優化是為了提高轉換效率、降低功耗和提高性能穩定性。本文將從
2024-05-17 13:44:42
1113 
BOSHIDA AC/DC電源模塊的基本原理與應用 AC/DC電源模塊是一種將交流電轉換為直流電的電子設備,它廣泛應用于電子設備、電信設備、工控設備以及家電等領域。本文將介紹AC/DC電源
2024-05-21 11:15:03
2004 
BOSHIDA ?AC/DC電源模塊:適用于各種功率需求的電子設備 AC/DC電源模塊是一種廣泛應用于不同電子設備中的電源轉換模塊。它具有輸出穩定、高效率、可靠性強等特點,適用于各種功率需求
2024-05-24 11:20:44
1319 
BOSHIDA AC/DC電源模塊的工作原理是什么? AC/DC電源模塊是將交流電轉換為直流電的電子設備。它在電子設備中起著至關重要的作用,如電腦、手機、家用電器等設備都需要使用AC/DC電源模塊來
2024-06-03 13:58:12
1833 
BOSHIDA ?AC/DC電源模塊的效率及其影響因素 AC/DC電源模塊是一種將交流電轉換為直流電的設備,廣泛應用于電子設備、通信設備、工業自動化等領域。其效率是衡量其性能的重要指標之一。本文將
2024-06-05 13:41:17
1482 
BOSHIDA ?AC/DC電源模塊:跟蹤技術的創新之選 AC/DC電源模塊是一種將交流電轉換為直流電的設備,廣泛應用于各個領域的電子設備中。隨著現代科技的發展,對電子設備的要求越來越高,需要
2024-06-06 13:55:50
856 
電路、提高效率和可靠性的重要作用。本文將介紹AC/DC電源模塊的工作原理、應用領域以及優勢。 AC/DC電源模塊:簡化電路設計的便捷解決方案 AC/DC電源模塊的工作原理是通過使用電子元件和電路來將輸入的交流電源轉換為穩定的直流電源。它的主要組成部分包括
2024-06-07 13:09:57
1265 
BOSHIDA ?DC/AC電源模塊:提高太陽能發電系統的效率和穩定性 DC/AC電源模塊是太陽能發電系統中的一個重要組成部分,其作用是將太陽能轉化為交流電以供家庭或工業使用。它可以提高太陽能發電
2024-06-21 10:37:26
960 
智能開關電源設計中,AC-DC的環路布局對于整個電源系統的性能至關重要。良好的布局可以提高電源的效率,減少電磁干擾(EMI),并確保系統的穩定性和可靠性。
2024-10-24 17:11:39
1930 
? ? ? ?要理解 DC/DC 與 AC/DC 的差異,核心是抓住 “輸入電源類型” 的本質區別 ——DC/DC 處理 直流輸入 ,AC/DC 處理 交流輸入 ,這直接決定了兩者的技術原理、應用場
2025-11-14 11:13:01
698 的主角——AC/DC電源和DC/DC電源。簡單來說,它們是電力世界的“翻譯官”和“變速器”,一個負責“轉換語言”,一個負責“調整電壓”。一、AC/DC電源作用核心:將
2025-11-17 11:28:13
1088 
深入剖析DC-DC和AC-DC電源管理芯片的本質區別,包括工作原理、技術架構、應用場景及設計難點,幫助工程師精準選型,提升電源系統效率與可靠性。
2025-12-22 14:15:40
261
評論