摘要:介紹了離線電源變換器新型浪涌電流限制器STIL的基本結構和工作原理,給出了在PFC升壓變換器中的應用電路及電源前端元件和STIL驅動器電路的設計方法。
關鍵詞:浪涌電流限制器;驅動電路;設計
0??? 引言
??? 在AC/DC電源變換器啟動期間,由于大容量電容器充電,會產生一個比系統正常工作電流高幾倍乃至50倍的浪涌電流。如果對浪涌電流不加以限制,在主電源上會產生一個較大的電壓降落,影響連接在同一電源網絡中設備的工作,并會燒毀輸入線路上的保險絲。
??? 為了限制浪涌電流強度,傳統的解決方案主要有兩種:一種是在較低功率的電源系統橋式整流器之前,串接單獨的阻抗元件,如浪涌限制電阻或NTC熱敏電阻;另一種是使用SCR、Triac和繼電器等通路元件或半可控整流橋(HCRB),當變換器啟動時電容器一被充電,通過通路元件去短路串聯阻抗元件,以減小功率損耗。不論是采用哪一種方法,都有其缺點,或者是尺寸較大,或者是功率損耗較大,或者是響應速度較慢,或者是抗干擾能力較差。
??? 意法半導體(ST)公司基于ICRB拓撲結構并采用ASDTM專門工藝制造的STIL系列器件,是一種新型的浪涌電流限制器,具有低功耗、抗擾性強和可靠性高等優點。
1??? STIL的基本結構、工作原理和主要電氣特性
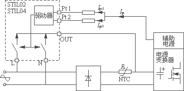
??? 浪涌電流限制器STIL是基于HCRB制作的,內部結構主要包括兩個非敏感單向功率開關及其驅動器電路,與橋式整流器并聯使用。圖1示出了STIL的基本結構及其在電源變換器應用中的連接。
圖1??? STIL的內部結構及其應用連接
??? 在系統啟動期間,STIL中的兩個單向開關是斷開的。浪涌電流通過二極管橋式整流和浪涌電阻Ri(通常為NTC熱敏元件)。隨著主電源變換器導通,與電源變壓器(或PFC變換器件升壓電感器)耦合在一起的輔助電源被啟動,為STIL中的兩個開關提供足夠的能量使其接通。在正常狀態下,橋式整流器中只有2只二極管和兩個單向開關去整流AC線路電流。
??? STIL主要包含STIL-02和STIL04兩種型號,
??? 其通態輸出電流Iout(AV)分別為2A和4A(當結溫Tj=150℃時),兩種器件斷態正向/反向電壓(VDout/VRout)均為700V,動態電壓上升率dv/dt>500V/μs,驅動器觸發電流最大值Ipt(max)=10mA,觸發電壓VD(pt)典型值為0.85V,開關門限直接電壓Vto=0.7V(典型值),動態直接電阻Rd=70mΩ(典型值),正向壓降VF典型值為0.9V,總反向漏電流Ik<300μA。
2??? 應用電路與設計
2.1??? 在PFC預變換器中的應用電路
??? STIL在以L6561作為功率因數控制器的功率因數校正(PFC)預變換器中的應用電路如圖2所示。其中,STIL、NTC(熱敏電阻)、PFC升壓電感器(L1)的附加繞組N2、二極管D1與D2、電容C1和C2及C3、電阻R1與R2等,組成PFC升壓變換器的浪涌電流限制電路(ICLC)。

圖2??? 浪涌電流限制器STIL02-P5在85WPFC升壓變換器中的應用電路
??? 在系統啟動期間,STIL中的兩個單向開關是斷開的,浪涌電流通過二極管橋式整流、NTC(R4)和二極管D3對PFC輸出電容C7充電(跟隨橋式整流器的小電容C6僅用作高頻旁路,不影響浪涌電流)。一旦PFC預變換器導通,與主電感器L1耦合在一起的輔助電源為STIL中的兩個功率開關提供需要的能量使其接通,AC線路電流經STIL和橋式整流底部的2只二極管整流,R4中不再有電流通過,故減小了其功率損耗,有利于提高系統效率。一旦AC線路輸入中斷,PFC變換器和STIL的輔助電源截止,電容C7放電,STIL的兩個開關斷開。當AC線路恢復時,兩個開關仍然斷開,浪涌電流對C7重新充電,并被R4限制。當C7充電結束PFC電路進入正常運行時,STIL中的兩個開關接通。
2.2??? 設計方法
??? 假設PFC升壓變換器的主要技術規格為:
??? 最大輸出功率??? Pout(max)=85W;
??? DC穩壓輸出電壓??? Vout=400V;
??? 最低AC線路輸入電壓??? Vin(min)=85V;
??? 最高AC線路輸入電壓??? Vin(max)=264V;
??? 系統效率??? η=0.8;
??? 峰值浪涌電流??? Ipeak<=30A;
??? 最大開關頻率??????? fs(max)=350kHz;
??? 升壓電感器L1電感值??? L=850μH。
??? 根據這些技術參數和STIL的電氣性能,可以對功率元器件和STIL驅動電路元件進行選擇。
2.2.1??? 功率元器件的選擇
??? 1)NTC熱敏電阻(R4)
??? R4在系統啟動期間用以限制浪涌電流,在穩態下被STIL短路。R4可用式(1)計算,即
??? R4=(1)
??? 對于220V的AC額定輸入電壓,由于Ipeak=30A,則R4=10Ω。
??? 2)STIL器件
??? 由于PFC升壓變換器能在AC線路輸入端產生一個正弦波電流,故最大輸出平均電流可由式(2)確定,即
??? Iout(AV)(max)=(2)
??? 將Pout(max)=85W,η=0.8和Vin(RMS)(min)=85V代入式(2),得Iout(AV)(max)=0.91A。由于STIL02的平均輸出電流為2A,故可選用STIL02作為浪涌電流限制器。
??? 3)橋式整流二極管
??? PFC進入穩壓工作后,橋式整流器中只有底部的2只二極管工作。通過二極管的最大平均電流與流過STIL02的最大輸出電流(0.91A)相同。整流二極管的平均電流必須高于Iout(AV)(max),考慮到留有足夠的余量,可選用正向電流為4A的整流二極管。
??? PFC升壓變換器必須符合IEC61000-4-5電磁兼容(EMC)標準。當在AC線路輸入電壓上施加一個2kV的浪涌瞬時電壓時,施加到橋式二極管上的快速瞬態過電壓(FTO)達694V。因此,整流二極管的重復峰值反向電壓應當高于該數值,可選擇800V。
??? 4)輸入保險絲(Fu)
??? 在穩壓條件下,通過保險絲的最大電流發生于最低AC線路電壓下。其數值為:I=(Pout(max)/η)/Vin(RMS)(min)=(85W/0.8)/85V=1.25A。僅在電流過載期間,保險絲才會熔斷。在浪涌期間,所承受的電流由標準(300A/8/20μs)確定。則選擇保險絲的額定電流可為6.3A。
2.2.2??? STIL02驅動器電路元件的選擇
??? 由L6561控制的有源PFC預調節器工作在臨界模式。升壓電感器數值L=850μH,在采用THOMSON-CSF B1ET2910A(ETD29mm×16mm×10mm)或OREGA 473201A8磁芯(氣隙長度為1.25mm)時,初級線圈繞組(采用10×0.2mm絞合線)N1=90T。
??? 1)輔助繞組匝數N2的確定
??? 升壓電感器輔助繞組匝數N2可利用式(3)來計算,即
??? N2=(3)
式中:k=5,用作減小電容器C3兩端的紋波電壓;
????? Vout=400V,Vpt(max)=VDC(pt1)(max)=1V,二極管D1的正向壓降VD1=VD2=0.7V。
??? 根據式(3),N2=2.62T,選擇N2=3T。
??? 2)計算電容C1和C2的容值
??? PFC升壓變換器在通用的AC 85~265V輸入電壓下工作,電容C1和C2的容值由式(4)確定,即
??? C1=C2>=?(4)
式中:(Ipt1(max)+Ipt2(max))=20mA;
????? 85V為最低AC線路電壓峰值。
??? 將相關數據代入式(4),得C1=C2=210nF。考慮到±20%的離差,可選擇C1=C2=330nF。
??? 3)計算電阻R3的數值
??? PFC升壓變換器在臨界模式下操作,開關頻率不是固定的,而是變化的。R3的阻值選擇應保證在最高開關頻率(350kHz)時充分充電,所以,R3的電阻值應盡量小一些。在AC線路電壓過零附近,開關頻率最高。R3的選擇可由式(5)確定,即
??? R3<=?(5)
??? 將C1=330nF和fs(max)=350kHz代入式(5)得R3=0.29Ω,選擇R3=0.33Ω的標準電阻。
??? 4)R1和R2的選擇
??? R1和R2用作平衡STIL02兩個單向開關的引導控制電流。R1和R2不應超過式(6)確定數值,即
??? R1=R2≤(6)
??? 將已知數據代入式(6)得R1=R2=854Ω,選擇R1=R2=820Ω。
??? 5)電容器C3的選擇
??? 當PFC電路在AC線路電壓接近零時大約1ms的時間內不工作時,要求C3仍能為STIL02提供足夠的能量,則C3應不低于式(7)確定的容值,即
??? C3≥(7)
式中:死區時間tdead=1ms。
??? 根據式(7)計算的結果,C3≥8.2μF。
??? 當AC線路電壓過低持續時間tbrownout結束之前,為激活浪涌電流限制功能,STIL02中的開關應當斷開。這就要求C3容值應不超過式(8)確定的數值,即
??? C3≤(8)
??? 通常選擇tbrownout=20ns。由于R1=820Ω,C1=220nF,因此C3≤16μF。
??? 根據式(7)和式(8)計算的結果,可以選擇C3=10μF,便可以滿足tdead和tbrownout兩個條件。
??? 6)二極管D1和D2的選擇
??? 二極管D1和D2通過的電流都較小,所施加的反向電壓也不高,選擇BA149足可以滿足要求。
3??? 結語
??? 基于半可控整流橋(HCRB)拓撲結構的STIL器件,與NTC熱敏元件等組成浪涌電流限制電路(ICLC)具有諸多優點。事實上,STIL中的單向開關,是采用專門ASDTM工藝集成的高性能SCR,在其控制極電流(Igt)、dv/dt和反向漏電流(Ik)三個參數之間實現了較理想的折衷。這種單向開關的反向功耗是傳統HCRB電路中使用的分立非靈敏SCR(觸發電流為幾個mA)反向功耗(約900mW)的1/100,抗瞬態電壓沖擊能力(dv/dt)比靈敏SCR(觸發電流為幾十μA,dv/dt僅約10V/μs)高50~100倍。與獨立使用NTC熱敏電阻比較,功率損耗大大地降低。當STIL用于80W變換器時,效率比單獨使用NTC熱敏電阻約提高1.5%。
電子發燒友App





































評論