本帖最后由 eehome 于 2013-1-5 09:52 編輯
7805中文資料_引腳圖_電路圖_封裝_PDF資料7805中文資料7805引腳圖7805電路圖7805封裝7805 PDF資料
2011-04-11 09:32:48
2.7~3.3V或4.75~5.25V 雙通道全差分模擬輸入 16位模數轉換器
2023-03-24 15:00:22
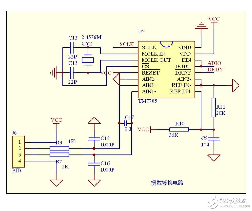
TM7705這個的元件圖在protel哪里呀找了好久沒找到TM7705這個的元件圖在protel哪里呀找了好久沒找到
2012-12-15 19:12:39
有沒有AD7705的視頻學習學習啊
2017-07-27 15:57:24
求一個STM32F103與AD7705能用的例程謝謝!
2016-10-08 17:32:52
采用spi方式讀取電壓電流,但是7705的數據沒有crc檢驗,怎么保證數據的正確性啊,要計算電能又不好數據濾波
2018-02-24 10:57:32
DCLK的上升沿寫入到7705。寫入數據以及讀取數據的時鐘DCLK的數目要與(被寫入或被讀取的寄存器)的位數長度一致,多于或少于(寄存器位長度)的時鐘DCLK數目都將導致操作錯誤。在兩次寫操作之間
2019-01-18 19:16:40
AD7705采用3.3V供電,REF=2.5V,按照數據手冊寫入 0x200x0c0x100x40,寫入0x38后,讀出16位數據始終是0x8001.不知問題出在什么地方。
2018-08-07 07:22:14
AD7705的DRDY一直是高電平,一直沒有變成低電平,下面是我的初始化程序,在while(DRDY_get)語句一直出不去了,求幫忙看看是什么問題,謝謝!
void init_7705(void
2023-12-20 06:45:04
AD7705的基本特性AD7705的引腳功能AD7705的片內寄存器怎樣對AD7705進行校準?
2021-04-23 06:09:25
的操作,結果時未知的。此外程序中千萬不能把DRDY的邏輯搞反,否則結果不可預料。
4、不管是校準還是數據AD轉換,數字濾波器同步位FSYNC都要置為0,這樣AD7705的校準或者數據AD轉換工作才能
2023-12-12 07:38:46
AD7705的數據讀取。在采樣過程中發現如下幾個問題:1. 每片AD7705只有通道1可以正常工作,通道2沒有數據輸出,或者數據輸出無效(大部分時候讀出來的數據小于200,偶爾會讀出很大的值)。2. 輪詢只能
2018-12-27 11:26:21
接地。AD7705基準電壓2.5V,電源5V。測量輸入電壓88mv左右。設置的參數如下:
程序運行后,輸出的AD數據不穩定,剛開始全是65535,然后重新上電后,過幾秒種輸出數據是18410左右,和計算出來的值
2023-12-12 07:24:04
: *說明:從TM7705中指定的寄存器中讀取一字節數據******************************************************/uint8_t
2014-03-18 18:10:28
;7805中文資料_引腳圖_電路圖_封裝_PDF資料7805中文資料7805引腳圖7805電路圖7805封裝7805 PDF資料7805中文資料7805中文資料在第一價值網里面有。它是已經IC網絡超市
2010-11-03 15:42:09
; LM7805中文資料_引腳圖_電路圖_封裝_PDF資料LM7805中文資料LM7805引腳圖LM7805電路圖LM7805封裝LM7805 PDF資料LM7805中文資料
2010-11-03 15:42:51
stc90c51和ad7705顯示總是錯的基于ad7705 的酒精濃度檢測器代碼
2018-09-11 19:46:17
誰有AD7705方面測數不穩的經驗。我的測數為什么不穩定。我使用的是雙通道
2013-11-06 08:22:29
AD7705雙通道測數,數據不穩定,其實我知道AD都有跳動的。我但是我想知道,AD7705跳動多少是合適呢,再有影響AD測數不穩的原因有哪些呢
2013-11-06 08:16:53
我遇到個問題,請教一下大家。當AD7705參考電壓為1.225V的時候,采樣分辨率是1/65536*1.225V=0.018mV。但是要想檢測分辨率達到0.1μ歐的分辨率,恒流源輸出最大的電流
2020-04-22 15:55:19
我打算用51單片機和ad7705做一個電壓采集,但是無論我讀取ad7705的什么寄存器都顯示255附件是原理圖,下面是程序,有沒有懂得人萬分感謝了 還有如果將程序里main函數的int a;改成
2018-01-23 13:40:25
您好,為什么AD7705應用中,對電源進行快速電脈沖試驗時。AD7705極易讀出65535或者0,是我程序有問題還是PCB做的不行?程序中最開始是初始化一次(寫復位脈沖及寫寄存器),然后發現模數
2025-02-12 08:19:15
我在使用AD7705進行雙通道采樣時,交替向通信寄存器寫入通道1和通道2的數據讀取命令,但每次寫命令后,返回的數據是隨機的,并沒有與通道對應好,請各位幫看下代碼有無問題
Uint16
2024-05-31 14:36:14
最近用51單片機驅動AD7705采樣。出現采樣數據一直是0xffff的問題。一直以為是程序的問題,郁悶了兩天,結果是硬件問題。第一,片子可能燒了。因為我用萬用表測電壓的時候不小心碰到了vdd和GND
2013-12-13 12:00:12
AD7705/7706是什么?AD7705/7706芯片有何特性呢?AD7705/7706芯片的引腳有哪些功能呢?
2021-11-23 07:53:02
在使用AD7705時,7705的時鐘源我是用單片機輸出PWM波,占空比為50%,頻率為1MHz,波形用示波器查看正確。時鐘register配置為0x04,不分頻,時鐘位置1,50HZ輸出更新率
2012-12-19 20:19:59
);AD7705_Write(0x38);delay_us(1);while(DRDY);tempB=AD7705_read();//DRDY邏輯低電平,表示可以從數據寄存器獲取字SJZ= tempB
2015-09-15 16:55:55
我編的程序始終無法啟動TM7705轉換,通過SPI寫入的數據從寄存器中讀出都是錯誤的,希望有用過的人幫忙看看我的程序!頭文件:/* * TM7705.h * * Created: 2014/3/11
2014-03-18 11:44:43
本人新手,編寫了一段TM7705 AD轉換的程序,采用了返回值調用方式,編譯倒是通過了,僅出現了一條警告“: statement is unreachable”,提示程序無法達到這。本人想向大家請教
2018-11-28 09:00:35
顯示器)驅動控制專用電路,內部集成有MCU 數字接口、數據鎖存器、LED 驅動等電路。本產品性能優良,質量可靠。主要應用于電子產品LED顯示屏驅動。采用SOP28的封裝形式。管腳定義:在這就自行省略了,下面要說的才是重點,后面會將在網上下載的中文手冊貼到下面。數據傳輸:其采用的是兩線串行接口SCLK和
2022-02-09 06:25:24
wifi配置信息保存在nvs_flash,實現掉電重新啟動直接連入wifi(已完成)3、idf v4.0 調試esp-aliyun-master 生成對應的 NVS 分區一、概述TM7705
2021-12-03 08:23:45
本帖最后由 feijack8 于 2015-5-14 20:08 編輯
TM7705雙通道16位 通用A/D,與AD7705 腳位完全一樣,控制程序一樣,直接可以替換, TM7707雙通道24
2015-05-09 10:47:41
AD7705的數據讀取。在采樣過程中發現如下幾個問題: 1. 每片AD7705只有通道1可以正常工作,通道2沒有數據輸出,或者數據輸出無效(大部分時候讀出來的數據小于200,偶爾會讀出很大的值)。 2. 輪詢
2023-12-18 06:29:02
求大佬分享STM32F103ZET6驅動TM7705代碼
2022-02-28 07:04:14
請教用AD7705讀電壓,在小于6mV時電壓為0,為什么呢?用的12c5a60s2單片機,開始用的是淘寶上買的tm7705的模塊,用的是模塊自帶的程序,開始以為是芯片的問題,后來買了AD7705換上了,還是不行,調了調延時函數,有點效果,小于4mV時電壓為0了搞了好長時間了,真的搞不出來啊,特來求助。
2019-04-14 17:10:39
AD7705采集通道一和通道二的電壓,讀取完通道一后再去讀取通道二的數據,是否需要重新設置寄存器?下面的程序一和程序二中哪段是對的?程序一:void Init7705()//功能:AD7705初始化 { PORTD|=(1
2018-08-19 07:56:45
AD7705的DRDY一直是高電平,一直沒有變成低電平,下面是我的初始化程序,在while(DRDY_get)語句一直出不去了,求幫忙看看是什么問題,謝謝!void init_7705(void
2018-09-30 14:25:03
在AD7705中,Absolute/Common-mode 是什么意思呢?
2018-12-17 09:39:33
公司讓我調試TM7705,接的是壓力傳感器全橋的先上圖:這是我自己接的線路。下面是代碼[C] 純文本查看 復制代碼 #include#include #include #define uint
2019-06-06 04:35:54
AD7705輸出數據速率最高只能到500Hz,有點慢了,之前制板是用的7705,有跟AD7705參考電路一樣但數據輸出速率更高的芯片么?這樣就不需要重新制板,直接換上就行了。
2018-09-12 11:22:43
誰有AD7705基于MSP430的簡單程序啊.............
2012-08-22 16:03:28
誰有IPC-TM-650標準?英文中文都行
2023-03-14 11:29:35
TM4C1233H6PM數據手冊中文版
2016-05-04 00:48:28
AD7705 是AD 公司新推出的16 位2 - $A öD 轉
換器。器件包括由緩沖器和增益可編程放大器
2008-04-02 12:33:09
304 The AD7705/AD7706 are complete analog front ends for lowfrequency measurement applications.
2008-04-06 00:41:56
3 LED驅動IC-TM1623XX中文應用手冊
2008-05-21 08:41:15
45 LED驅動芯片TM1626中文手冊PDF
2008-05-21 08:42:44
96 1. The AD7705/AD7706 consumes less than 1 mW at 3 Vsupplies and 1Ê MHz master clock, making
2008-07-10 23:18:49
90 TA7705/TA7705F/TA7705P pdf datasheet (Amplifiers)
2009-03-09 17:02:38
16 AD7705 是AD 公司最近推出的十六位模數轉換器。我們主要介紹了它的功能和特點,給出了基于AD7705 實際應用的硬件、軟件設計方法,以及部分程序源代碼,總結了實際應用中必須注意的
2009-04-20 09:36:17
74
AD7705/ AD7706 是AD 公司新推出的16 位Σ- Δ型AD 轉換器,它帶有增益可編程放大器,可
通過軟件編程來直接測量傳感器輸出的各種微小信號。文中介紹了AD7705/ AD7706 的特
2009-06-25 10:02:08
170 摘要:本文介紹了串行16位的ADC芯片AD7705的基本特點及其∑-△工作原理,還闡速了談芯片與單片機8051的接口方法。關鍵詞:AD7705 ∑一AADC 單片機
2010-05-04 09:58:27
106 TM1628中文資料
2010-12-15 16:15:23
322 采用16 位模數轉換芯片AD7705 及精簡指令集單片機AT90S8515 為主要元器件,通過AD7705 采集壓力傳感器檢測到安全帽受力情況,然后在AD7705 內部將采集的模擬信號轉換成單 片機所能識別的數據
2011-05-17 17:31:52
53 2014-07-11 11:12:11
116 2015-03-30 14:40:53
69 AD7705音頻學習教材,Altium Designer軟件
2015-11-16 14:53:54
0 TM7705_中文數據手冊,需要的可以來下載,謝謝
2015-12-24 14:01:56
23 AD7705 C語言
2016-12-10 14:34:00
1 TM1628中文資料
2017-02-08 02:12:52
192 TL7705
2017-03-04 17:51:11
5 本文檔內容介紹了AD7705_7706的數據資料記憶電路框架圖,供網友參考。
2017-09-11 14:55:31
10 TM1814中文資料
2017-10-17 08:46:03
33 AD7705_7706
2017-10-17 08:55:39
8 TM55RZ-H中文資料
2017-12-26 11:03:46
6 TM512是512差分并聯協議LED驅動芯片,可選擇1/2/3/4通道高精度恒流輸出,并帶解碼轉發功能,可通過DO口轉換成單線歸零碼信號,直接控制我公司TM18系列IC,可轉發192個通道數據
2018-04-02 15:37:24
86 本文介紹了六款ad7705的典型應用電路。AD7705為完整16位、低成本、Σ-Δ型ADC,適合直流和低頻交流測量應用。其具有低功耗(3V時最大值為1mW)特性,因而可用于環路供電、電池供電或本地供電的應用中。
2018-04-13 16:41:01
41678 
電子發燒友網為你提供TI(ti)TLC7705M相關產品參數、數據手冊,更有TLC7705M的引腳圖、接線圖、封裝手冊、中文資料、英文資料,TLC7705M真值表,TLC7705M管腳等資料,希望可以幫助到廣大的電子工程師們。
2018-11-02 19:05:06

電子發燒友網為你提供TI(ti)LM7705相關產品參數、數據手冊,更有LM7705的引腳圖、接線圖、封裝手冊、中文資料、英文資料,LM7705真值表,LM7705管腳等資料,希望可以幫助到廣大的電子工程師們。
2018-10-16 16:31:48

本文檔的主要內容詳細介紹的是AD7705高精度AD采集的兩通道STM32程序免費下載。
2019-02-12 08:00:00
58 電子發燒友網為你提供()DTA144TM3相關產品參數、數據手冊,更有DTA144TM3的引腳圖、接線圖、封裝手冊、中文資料、英文資料,DTA144TM3真值表,DTA144TM3管腳等資料,希望可以幫助到廣大的電子工程師們。
2019-04-18 23:25:10
電子發燒友網為你提供()DTA115TM3相關產品參數、數據手冊,更有DTA115TM3的引腳圖、接線圖、封裝手冊、中文資料、英文資料,DTA115TM3真值表,DTA115TM3管腳等資料,希望可以幫助到廣大的電子工程師們。
2019-04-18 23:24:10
電子發燒友網為你提供()NCV7705相關產品參數、數據手冊,更有NCV7705的引腳圖、接線圖、封裝手冊、中文資料、英文資料,NCV7705真值表,NCV7705管腳等資料,希望可以幫助到廣大的電子工程師們。
2019-04-18 21:39:09
TM7705 是應用于低頻測量的2/3 通道的模擬前端。該器件可以接受直接來自傳感器的低電平的輸入信號,然后產生串行的數字輸出。利用Σ-Δ 轉換技術實現了16 位無丟失代碼性能。選定的輸入信號被送到
2019-07-02 16:06:56
52 本文檔的主要內容詳細介紹的是TM7705 16位ADC的詳細資料和驅動程序與原理圖等資料合集免費下載包括了:AD7705和AD7706數據手冊,AD7705中文資料,TM7705中文數據手冊
2019-08-01 08:00:00
61 AD7705/AD7706是用于低頻測量應用的完整模擬前端。這些2/3通道設備可以直接接收來自傳感器的低電平輸入信號并產生串行數字輸出。器件采用∑-Δ轉換技術,實現高達16位的無漏碼性能。選定的輸入
2019-09-06 08:00:00
20 AD7705參考代碼
2021-03-18 10:00:02
62 電子發燒友網為你提供基于AD7705的智能傳感器系統設計資料下載的電子資料下載,更有其他相關的電路圖、源代碼、課件教程、中文資料、英文資料、參考設計、用戶指南、解決方案等資料,希望可以幫助到廣大的電子工程師們。
2021-04-27 08:43:14
12 電子發燒友網為你提供基于AD7705與FPGA的光信號采集系統設計資料下載的電子資料下載,更有其他相關的電路圖、源代碼、課件教程、中文資料、英文資料、參考設計、用戶指南、解決方案等資料,希望可以幫助到廣大的電子工程師們。
2021-04-29 08:45:30
19 單通道24bit高精度ADC TM7709中文資料709中文資料(通信電源技術2019年S1)-一.概述TM7709是應用于低頻測量的單通道的模擬前端。該器件可以接受直接來自傳感器的低電平的輸入信號
2021-09-17 11:41:06
23 wifi配置信息保存在nvs_flash,實現掉電重新啟動直接連入wifi(已完成)3、idf v4.0 調試esp-aliyun-master 生成對應的 NVS 分區一、概述TM7705
2021-11-23 17:51:23
15 產品簡述 MS7705/MS7706 是一款用于低頻測量的模數轉換器。它采 用了Σ-Δ轉換技術實現了輸出結果為 16 位的無失碼。工作電壓范 圍為 2.7V-3.3V 或 4.75V-5.25V
2022-11-05 12:13:02
805 電子發燒友網為你提供Maxim(Maxim)MAX7705CSA+相關產品參數、數據手冊,更有MAX7705CSA+的引腳圖、接線圖、封裝手冊、中文資料、英文資料,MAX7705CSA+真值表,MAX7705CSA+管腳等資料,希望可以幫助到廣大的電子工程師們。
2023-01-03 19:29:38

電子發燒友網為你提供Maxim(Maxim)MX7705EUE+相關產品參數、數據手冊,更有MX7705EUE+的引腳圖、接線圖、封裝手冊、中文資料、英文資料,MX7705EUE+真值表,MX7705EUE+管腳等資料,希望可以幫助到廣大的電子工程師們。
2023-01-05 19:54:31

電子發燒友網為你提供Maxim(Maxim)MX7705EPE+相關產品參數、數據手冊,更有MX7705EPE+的引腳圖、接線圖、封裝手冊、中文資料、英文資料,MX7705EPE+真值表,MX7705EPE+管腳等資料,希望可以幫助到廣大的電子工程師們。
2023-01-06 20:19:35

電子發燒友網為你提供Maxim(Maxim)MX7705EWE+相關產品參數、數據手冊,更有MX7705EWE+的引腳圖、接線圖、封裝手冊、中文資料、英文資料,MX7705EWE+真值表,MX7705EWE+管腳等資料,希望可以幫助到廣大的電子工程師們。
2023-01-09 19:07:45

電子發燒友網為你提供Maxim(Maxim)MX7705EUE+T相關產品參數、數據手冊,更有MX7705EUE+T的引腳圖、接線圖、封裝手冊、中文資料、英文資料,MX7705EUE+T真值表,MX7705EUE+T管腳等資料,希望可以幫助到廣大的電子工程師們。
2023-01-09 20:03:21

電子發燒友網為你提供Maxim(Maxim)MX7705EWE+T相關產品參數、數據手冊,更有MX7705EWE+T的引腳圖、接線圖、封裝手冊、中文資料、英文資料,MX7705EWE+T真值表,MX7705EWE+T管腳等資料,希望可以幫助到廣大的電子工程師們。
2023-01-09 20:06:45

瑞盟模數轉換MS7705/MS7706兼容替代AD7705,AD7706MS7705/MS7706是瑞盟推出的一款用于低頻測量的模數轉換器。它采用了Σ-Δ轉換技術實現了輸出結果為16位的無失碼。工作
2022-11-28 17:14:02
1427 
電子發燒友網為你提供Maxim(Maxim)MAX7705CPA+相關產品參數、數據手冊,更有MAX7705CPA+的引腳圖、接線圖、封裝手冊、中文資料、英文資料,MAX7705CPA+真值表,MAX7705CPA+管腳等資料,希望可以幫助到廣大的電子工程師們。
2023-08-24 18:41:08

評論