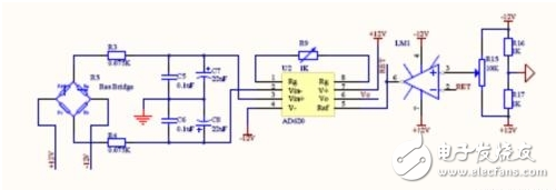
介紹了基于 AT89S52的激光雷達門控控制系統的工作原理,并著重討論系統硬件和軟件的實現方法。系統采用 AT89S52單片機為核心,配置以數字電位器、光電耦合器、單穩態觸發器等部件,控制光電倍增管門控開關的時間,從而實現對激光雷達測量的起始點和結束點的實時調控。
2020-12-17 10:42:58
6872 
AT89S52單片機的內部結構是由哪些部分組成的?AT89S52單片機的基本特征有哪些?
2021-10-21 08:52:24
看了AT89S52單片機最小系統的外圍電路連接圖,想知道為什么要這么連,還有其他的連接方式沒了?
2015-03-12 11:05:40
我剛剛買了個搖搖棒,用的是AT89S52,我確定沒有升壓電路,只用了兩節7號干電池,3V,為什么AT89S52單片機還能工作,5V時AT89S52單片機還能工作嗎?
2016-11-23 19:40:39
請問一下:這兩種芯片at89s52與stc89c52可以相互替換嗎?而且用于at89s52的程序可用于stc89c52嗎?今天做了電路板,但由于條件不足程序不能燒進at89s52,所以就換成stc89c52!
2014-06-14 18:11:24
廣泛應用于溫度檢測和溫度控制中;同時單片機控制可控硅觸發信號也成為今后發展趨勢。因此,設計了基于Atmel公司的AT89S52控制系統和數字溫度傳感器DS18B20的溫度測量進行現場溫度采集。溫度值既可送回
2020-04-21 07:20:56
要用stm32單片機做一個藍牙移動電子稱,求教電路圖?
2015-03-08 09:12:55
國產單片機有兼容AT89S52的嗎?
2022-02-25 10:24:23
資料下載地址-1039(百度網盤):點擊下載摘要:本著簡單、準確、可靠、穩定、通用的原則,本設計以單片機AT89S52為控制芯片,系由二個溫度測量點和一個由單片機組成的主機構成,實現無線溫度采集系統
2021-12-02 08:05:29
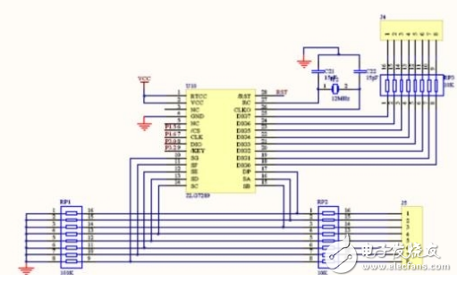
1 AT89S52 單片機簡介1. 1 芯片主要特性AT89S52 單片機是Atmel 公司新近推出的高檔、增強型產品。它是一個低功耗、高性能CMOS 8 位微控制器,片內含通用8 位中央處理器
2019-06-04 05:00:16
基于AT89S52的智能型雙精度太陽自動跟蹤
2016-04-27 16:28:09
AT89S52產生的樂曲聲音,采用了功率放大器LM386。系統硬件電路原理圖如圖1所示。3 樂曲編輯和播放的軟件實現3.1 單片機產生音頻矩形脈沖的方法利用單片機的內部定時器T1并使其工作在定時器
2008-09-28 11:22:54
該系統以AT89S52單片機為控制核心,利用新型一線制溫度傳感器DS18B20測量溫度值,實現環境溫度的檢測和報警。系統測溫范圍為-40℃—+85℃,測量精度為0.5℃。用戶可以自定義報警上、下限
2011-03-08 15:05:55
`基于單片機AT89S52的直流電機PWM調速控制系統 `
2013-08-15 17:11:21
基于單片機AT89S52的直流電機PWM調速控制系統 基于單片機AT89S52的直流電機PWM調速控制系統.rar 2016-5-7 19:52 上傳 點擊文件名下載附件 256.61 KB, 下載次數: 19
2018-07-19 05:43:28
AT89S52 ISP原理是什么如何利用AT89S52實現在線編程控制系統的設計
2021-04-25 06:54:22
摘要:本智能車是以鋁合金為車架,AT89S52單片機為控制核心,加以直流電機、舵機、光電傳感器、火焰傳感器和電源電路以及其他電路構成。系統由89S52通過IO口控制小車的前進后退以及轉向。舵機帶動
2021-12-13 06:51:17
如何用AT89S52單片機實現基于GSM短信模塊的家庭防盜報警系統的設計?
2021-10-08 07:18:18
畢業設計(論文)-基于AT89S52單片機的公交車漢字顯示系統設計
2012-08-16 14:03:05
求AT89S52單片機的封裝
2013-07-01 14:05:37
介紹了智能客房控制系統的結構、功能和特點。給出了以At89S52 單片機為主控制器的客房控制器輸入、輸出硬件接口電路的設計,并對其特點做出闡述。結合控制系統的功能要求,對
2009-07-30 11:40:30
51 基于AT89S52的便攜式智能室內環保監控儀:設計一種基于AT89S52 超低功耗單片機的便攜式智能室內環保監控儀,詳細闡明了監控儀及傳感器的工作原理,實現可自動在線監測與控制的功能
2009-08-25 18:29:48
28 本文介紹了一種基于AT89S52單片機的電阻爐溫度控制系統,闡述了系統的工作原理、硬件電路以及軟件設計。詳細論述了數字PID控制器的原理及其在電阻爐
2009-09-03 09:48:10
207 該系統以AT89S52 單片機為控制核心,利用新型一線制溫度傳感器DS18B20 測量溫度值,實現環境溫度的檢測和報警。系統測溫范圍為-40℃—+85℃,測量精度為0.5℃。用戶可以自定義報警
2009-12-23 15:43:01
119 基于AT89S52的SD卡讀寫系統
本系統采用 MCS 251 架構的 AT89S52 單片機。AT89S52 是一種低成本、
2010-02-11 08:55:02
240 基于AT89S52的遠程報警和控制系統
闡述了遠程報警和控制系統的構成和原理,同時結合具體電路說明該系統與各種輸入、輸出模塊間的組成及工作方式。以AT89S52單
2010-04-03 09:07:49
119 基于AT89S52的紅外遙控電子密碼鎖設計
本設計以單片機AT89S52作為密碼鎖監控裝置的檢測和控制核心,分為主機和從機,實現鑰匙信息在主機上的初步認證注冊、
2010-04-08 10:02:08
339 摘 要:本文介紹了一種基于AT89S52單片機的啤酒發酵溫度控制系統。該系統能對發酵溫度進行巡回檢測、顯示和報警,同時采用增量式PID控制算法對溫度進行智能控制。經過實際測試,
2010-07-14 14:38:01
89 基于AT89S52與
2010-09-10 16:30:18
147 AT89S52與RS-232的接口電路
圖5 AT89S52與RS-232的接口電路
單片機采用AT89S52
2009-03-07 09:37:41
3306 
本文為您介紹at89s52單片機引腳圖及引腳說明,at89S52特點及其功能。at89S52,高性能的8位單片機。
2009-04-29 22:04:21
80620 
傳感器與AT89S52單片機的接口電路設計 該測試儀以AT89S52單片機為核心,外接溫濕度傳感器SHTll、照度傳感器TSL2561、四位共陰數碼管、RS485總線通信接口以及顯示
2009-05-13 11:50:50
4803 
一種基于AT89S52的可視電子聽診器的研制
摘 要: 一種以AT89S52單片機為核心,利用駐極體式聲音傳感器實現的心音數據采集系統,利用圖形液晶
2009-11-12 17:00:09
1540 
基于AT89S52單片機的太陽能環境參數測試儀設計
引 言
為了確保太陽能發電系統能夠正常的工作,需要對太陽能發電系統的各項環境參數進
2009-11-23 08:59:57
1223 AT89S52單片機與CC1100的接口硬件電路
單片機對發射模塊和接收模塊的控制,首先都要對單片機的接口進行初始化(SPI
2010-01-02 11:03:39
2590 
AT89S52單片機的家電控制系統設計引言家電控制的智能化已成為社會需求的新趨勢。基于微機控制系統的智能化家電使我們的生活更加便利。而是否能夠實現遠程家電
2010-04-07 09:59:08
1833 
本文提供的單片機AT89S52實用教程,希望對你的學習有所幫助!
2011-06-03 16:00:36
795 本文設計的以AT89S52單片機為控制核心的數字示波器,在軟硬件有機結合下,可以達到所要求的性能指標,運行穩定可靠。測試表明該數字示波器具有較高的實時采樣率,可以將采集到的
2011-08-18 11:35:02
10392 
本文設計了一款以DS1 8B20 芯片為核心的溫度數字顯示報警系統。系統采用AT89S52 單片機進行智能控制,利用DS1 8B20 芯片實現了對溫度的測量,通過對單片機進行報警點的設置,用液晶顯示
2011-09-27 14:39:42
3145 
本文介紹了利用AT89S52單片機進行溫度和濕度的檢測及其控制的智能化方法。
2012-09-12 15:11:47
5646 
摘要:為提高太陽能的利用率,以AT89S52單片機為控制核心,采取極軸式跟蹤方式,設計了一套以視日運動軌跡跟蹤為主、光電跟蹤進行跟蹤校正的智能型雙精度太陽跟蹤系統,該系統通
2013-03-06 17:07:31
113 基于當前落后的辣椒烘干處理方法,本文利用AT89S52單片機和溫度傳感器(DS18B20)技術,設計了一種能自動顯示、檢測、控制報警一體化智能溫控系統,通過仿真調試,可以根據需要自
2013-07-25 11:39:14
221 本文介紹了一種基于AT89S52單片機和熱電偶的智能型快速調溫電烙鐵的研制,重點分析了溫度測量,參數設定及電源
供電電路的設計。該電烙鐵克服了傳統電烙鐵存在的高溫空燒、壽命短、不能自動斷電、升溫緩慢等缺陷,具有工作溫度和保持溫
度可調、快速升溫、自動睡眠和喚醒等功能。
2016-01-15 17:26:16
23 本書全面而詳細地論述了AT89S52增強型單片機功能原理及應用。
2016-03-23 13:52:52
17 基于單片機的光控自動窗簾的控制,基于at89s52。
2016-04-14 16:26:11
52 AT89S52 specification。
2016-05-10 11:24:33
1 AT89S52單片機結構,簡單易學,另有相關配套視頻教程,請百度云搜索嘿咻大包子
2016-05-11 15:26:21
3 AT89S52單片機電源設計_電子實訓作業一
2016-06-08 17:52:35
0 AT89S52單片機數控直流電源原理圖程序
2022-05-11 16:54:39
0 AT89S52單片機實現數控直流電流源論文
2022-05-11 16:55:16
0 基于AT89S52單片機和DS1302的電子萬年歷設計資料,感興趣的可以看看。
2016-07-25 18:21:18
19 本文介紹一款以AT89S52單片機為原型設計的最小系統實例,包括單片機引腳圖、晶振電路圖及復位電路圖等構建的51單片機最小系統圖,希望對各位電子初學者和發燒友提供一定的最小系統設計基礎知識起到了解和借鑒作用。
2016-09-22 10:50:52
34443 
電子專業,單片機、DSP、ARM相關知識學習資料與教材——AT89S52 主要性能
2016-11-03 17:26:31
0 畢業設計-基于AT89S52單片機的電子萬年歷設計
2016-11-03 14:06:11
87 基于AT89S52單片機的超聲波測距系統的設計
2017-02-28 22:32:08
62 AT89S52單片機的引腳、IO口介紹
2017-03-05 14:39:04
93 基于AT89S52自動澆花系統的設計
2017-04-11 11:15:25
66 基于AT89S52單片機的蔬菜大棚溫濕度檢測裝置的設計
2017-04-27 09:38:55
44 基于AT89S52單片機的溫濕度檢測儀
2017-04-27 09:36:17
88 融合單片機技術和計算機網絡技術,設計基于AT89S52的單片機網絡控制系統。系統網絡拓撲結構采用總線型,網絡接口電路采用端口轉發的形式,并對AT89S52內存的使用詳細規劃。
2017-09-21 10:24:02
8 本呼叫系統基于Ateml89C51單片機,振蕩電路的晶振采用12MHz,由控制核心AT89S52單片機、電源電路、振蕩電路、復位電路、數碼管解碼芯片、病房選擇和七段數碼管等部分組成。
2017-09-21 10:56:44
21 Flash允許程序存儲器在系統可編程,亦適于常規編程器。在單芯片上,擁有靈巧的8 位CPU 和在系統可編程Flash,使得AT89S52在眾多嵌入式控制應用系統中得到廣泛應用。 一種AT89S52的USB下載線設計 本文所設計的下載線能夠實現與計算機的USB端口連接,通過在單片機向計算機聲明為程序下載設
2017-10-16 11:47:34
4 本文介紹了一款基于AT89S52單片機的4*4*4光立方,介紹了系統軟硬件設計的主要方法。系統硬件主要分為七個模塊:單片機模塊、光立方驅動模塊、數碼管顯示模塊、獨立鍵盤模塊、電源模塊、復位模塊、下載模塊。
2017-11-23 15:27:16
28 單片機at89s52是一種高性能低功耗的采用CMOS工藝制造的8位微控制器,它提供下列標準特征:8K字節的程序存儲器,256字節的RAM,32條I/O線,2個16位定時器/計數器, 一個5中斷源兩個
2018-05-16 16:52:20
55081 本設計是通過AT89S52單片機來實現俄羅斯方塊游戲的設計,使用C語言進行編程,并通過Proteus來進行仿真。
2018-06-07 08:00:00
18 近年來隨著科技的飛速發展,單片機的應用正在不斷深入,同時帶動傳統控制檢測日新月異。此次設計提出一種用AT89S52單片機作為核心控制元件與電阻、數碼管、蜂鳴器等構成硬件條件,再利用C語言編程來控制搶答器的功能實現。
2018-11-02 08:00:00
39 本章介紹AT89S52單片機的片內硬件結構。讀者應了解并熟知AT89S52單片機的片內硬件結構,以及片內外設資源的工作原理與基本功能,重點掌握AT89S52單片機的存儲器結構、常見的特殊功能寄存器的基本功能以及復位電路與時鐘電路的設計,掌握單片機最小系統的概念。此外還介紹了低功耗節電模式。
2018-11-05 08:00:00
38 關鍵詞:單片機 , 紅外 , 遙控系統 一種基于AT89S52單片機的紅外遙控系統,可用于控制多種電器的開關,交流電機的轉速及啟停等方面。闡述了發射部分和接收部分的設計原理和工作過程,介紹了一種紅外
2018-12-10 22:48:01
1375 
本文檔的主要內容詳細介紹的是AT89S52單片機開發板電路原理圖免費下載。
2019-03-08 16:22:17
58 本文檔的主要內容詳細介紹的是AT89S52單片機的P3端口的功能和使用程序免費下載。
2019-08-05 17:34:00
2 本文檔的主要內容詳細介紹的是STC89C52RC單片機或AT89S52單片機串口發送溫濕度數據的程序免費下載。
2019-07-11 17:40:00
37 本文檔的主要內容詳細介紹的是使用AT89S52單片機設計的門禁系統程序免費下載。
2019-05-06 11:42:45
49 文中設計了一種基于AT89S52單片機的舵機控制系統,單片機通過定時中斷產生脈寬調制信號PWM來控制Futaba-S3003舵機轉動。文中給出了系統的電路原理圖和程序設計思路。
2019-08-12 08:00:00
37 本章介紹AT89S52單片機的片內硬件結構。讀者應了解并熟知AT89S52單片機的片內硬件結構,以及片內外設資源的工作原理與基本功能,重點掌握AT89S52單片機的存儲器結構、常見的特殊功能寄存器的基本功能以及復位電路與時鐘電路的設計,掌握單片機最小系統的概念。此外還介紹了低功耗節電模式。
2019-10-23 17:42:09
27 本章介紹AT89S52單片機片內功能部件中斷系統的硬件結構和工作原理。AT89S52的中斷系統能夠實時地響應片內功能部件和外圍設備發出的中斷請求并進入中斷服務子程序進行處理。通過本章學習,讀者應重點
2019-10-23 17:42:22
11 本文檔的主要內容詳細介紹的是AT89S52單片機與DAC和ADC的接口教程課件免費下載包括了:
2019-10-25 14:58:27
20 本章介紹AT89S52單片機系統中其他的常用應用接口設計,內容主要包括單片機與步進電機、直流電機以及時鐘/日歷芯片DS1302的接口設計,供讀者的應用設計參考。
2019-10-29 16:40:58
11 本文檔的主要內容詳細介紹的是AT89S52單片機的C語言源程序合集免費下載。
2020-03-13 08:00:00
39 。此外,AT89S52單片機的設計與操作頻率可下降到0 HZ靜態邏輯,支持2種軟件可選的節電模式。在空閑模式下,CPU停止工作,而RAM,定時器/計數器,串行口,外中斷系統可繼續工作。在掉電保護模式下,RAM內容
2020-09-25 15:42:47
14379 基于STC89C52單片機智能小車設計方法介紹。
2021-05-28 10:57:46
105 此最小系統以AT89S52單片機為中心控制器,包括電源模塊和USB下載電路、晶振電路、復位電路。
2021-05-28 14:31:19
30 電子稱的設計與制作+++基于單片機的設計講解(單片機的原理)-該文檔為電子稱的設計與制作+++基于單片機的設計講解資料,講解的還不錯,感興趣的可以下載看看…………………………
2021-07-22 16:30:16
38 AT89S52單片機數控直流電源原理圖程序資料下載
2021-11-05 09:45:10
28 AT89S52單片機思維導圖
2021-11-10 18:46:07
72 概述使用單片機AT89S52 / AT89C51控制直流電機進行高/低速正/反轉,另有紅、黃、綠LED燈指示電機狀態,具體實現功能如下:打開電源1s后:電機高速正傳5s,暫停1s,電機高速反轉5s
2021-11-23 16:51:09
22 電子發燒友網站提供《基于AT89S52單片機的超聲波倒車雷達系統的設計.pdf》資料免費下載
2023-10-10 09:54:00
3 電子發燒友網站提供《基于AT89S52單片機控制的智能型金屬探測器.doc》資料免費下載
2023-10-12 09:19:56
12 電子發燒友網站提供《基于AT89S52單片機的PID恒溫控制系統.doc》資料免費下載
2023-10-12 09:37:24
28 電子發燒友網站提供《基于AT89S52單片機的DMFC電源管理系統設計.pdf》資料免費下載
2023-10-18 10:07:39
1 電子發燒友網站提供《基于AT89S52單片機的超聲波倒車雷達系統的設計.pdf》資料免費下載
2023-10-27 11:53:17
10 電子發燒友網站提供《基于AT89S52單片機數據通信終端設計.pdf》資料免費下載
2023-11-06 16:09:36
0 電子發燒友網站提供《AT89S52單片機片內串行口的工作原理.ppt》資料免費下載
2023-12-15 09:07:12
0
評論