無線充電技術的原理研究可以追溯到19世紀30年代,科學家邁克爾?法拉第首先發現了電磁感應原理,即周圍磁場的變化將使電線中產生電流。##經典微距離無線充電器創新設計方案詳解##電磁感應式智能無線充電器設計方案##基于MSP43O單片機的無線充電器設計##便攜醫療設備的無線充電設計
2014-09-12 08:56:08
93352 
本文給出了一種高性價比的11.1V鋰電池充電器的設計方案,先是討論了充電器的電路結構和軟件設計思想,接著介紹了鋰電池充電的控制方法: 以ATmega8作為控制核心,對充電過程進行全面管理,通過對充電電流、電壓的自動檢測與調整, 完成對不同充電階段的精確控制及充滿后的自動停充,實現了智能化充電。
2013-12-09 11:04:07
10429 
因不同的類型電子產品需要使用不同的充電器,充電時還要尋找合適的插口和理順接線,筆者利用電磁感應原理,設計了智能無線充電器。
2014-09-10 12:02:01
22321 
大學老師要求做一個通用的12v機器人充電器設計方案,沒有一點頭緒,應該怎么寫推薦課程:張飛硬件電路P1訓練營(1-5部)http://t.elecfans.com/topic/33.html
2019-03-28 22:55:59
設計方案,適用于5W的充電器方案,全電壓輸入范圍適用于世界各地,精簡的尺寸為更小巧的設計打下了基礎,且為過五級能效以及滿足能源之星2.0,其空載電壓也是小于100mA,紋波也是控制在100mVp之下
2014-07-15 10:49:57
請問一下充電曲線的改變對充電器電路的影響是什么?有哪些公司是做相關電路設計的?謝謝!
2021-03-18 15:10:10
充電器充滿變燈電路的工作原理是什么?充電器充滿變燈電路的電器指示燈是如何變化顏色的?
2021-10-11 07:51:36
無線充電器設計輸出5v 距離幾十厘米 怎么弄呀??
2014-04-14 16:26:56
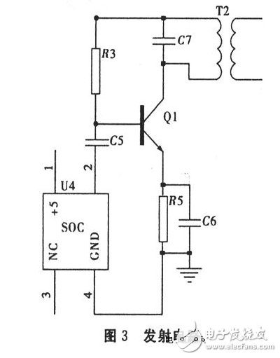
`各位大神,在無線充電器的制作中,通過兩個線圈的電磁感應進行電能的傳遞,發射線圈為什么要多一個抽頭連上三極管和電阻,三極管和電阻的作用是什么呢?1KHz的信號通過線圈后,接收到的信號為2MHz,為什么呢?`
2021-03-11 22:08:11
`誰能把無線充電器的方案發點出來學習學習,每人最少發一種大家一起學習{:4_124:}{:38:}能帶圖最好了`
2013-06-05 16:56:10
各位版友,目前我司在進入無線充電器研發階段,我們想尋求目前是否有芯片方案可以做到2米之能給多個手機充電設計方案,也可以合作的方式來尋求合作。
2015-08-06 14:50:14
導讀:本文設計了一款簡單實用的無線傳能充電器,通過線圈將電能以無線方式傳輸給電池,只需把電池和接收設備放在充電平臺上即可對其進行充電。 1 無線充電器原理與結構 無線充電系統主要采用
2018-11-29 11:32:49
、確保使用安全,目前的主流解決方案是在無線充電器發射端和接收端線圈背面貼加隔磁片吸波材料,無線充電器是指利用電磁波感應原理進行充電的設備,在發送和接收端各有一個線圈,發送端線圈連接有線電源產生電磁信號
2017-11-17 16:54:18
無線充電器會損害手機電池嗎?無線充電器(www.ymp-hk.cn)普遍流行在市場上的有桌面無線充電器,鑲嵌無線充電器,便攜無線充電器以及車載無線充電器。隨著將在9月17號上市發行的蘋果8手機
2017-06-15 11:31:05
本帖最后由 峩、那么可笑 于 2015-1-24 09:22 編輯
在面對雜亂的各種充電器鏈接線時,讓很多人感到無力和頭痛,一定有很多人希望無線充電器的普及,在這里是有關無線充電器的的一些資料收集。
2015-01-23 15:35:11
` 當下無線充電器品牌有小米無線充電器,華為無線充電器,蘋果無線充電器,以及第三方的無線充電器品牌像貝爾金,一鑫創研等。有沒有什么方法選擇一個好的無線充電器廠家生產的產品呢?1)建議選擇有過QI認證
2018-08-21 15:26:29
無線充電器系統主要采用電磁感應原理,通過線圈進行能量耦合實現能量的傳遞。如圖1所示,系統工作時輸入端將交流市電經全橋整流電路變換成直流電,或用24V直流電端直接為系統供電。
2020-03-10 09:01:29
無線充電器的設計資料分享來自網絡資源
2020-10-06 22:22:25
各位大神,小弟今年的論文選題是“無線充電器的設計與實現”,對于這個沒什么概念,導師論文催的急。望各位大神施以援手,我將不勝感激!如有相關資料請發到我的郵箱:1345214320@qq.com 再次謝過了!
2014-04-17 14:34:39
本無線充電器由電能發送電路和電能接收與充電控制電路兩部分構成。將直流電轉換成高頻交流電,然后通過沒有任何有線連接的原、副線圈之間的互感耦合實現電能的無線饋送。基本方案如下圖所示。
2021-05-13 06:55:15
進行充電,互不干擾;JR5208A、JR5218A鋰電池無線雙充芯片廣泛應用于游戲周邊產品充電(wii手柄雙充、PS3充電器、XBOX360充電器),消費性電子產品(無線充電電動剃須刀、無線充電
2010-05-27 15:47:00
major components, can be within 5cm of the bulb (battery) to charge.一 方案設計:(1)理論分析:為實現無線充電器系統,主要是利用
2012-11-25 16:38:08
接點外露。 本文介紹的是一個簡單實用的無線傳能充電器方案,它是通過線圈將電能以無線方式傳輸給燈泡(電池)。本無線傳能充電器由能量發送單元與能量接收單元兩大部分組成,可以在5cm范圍內對燈泡(電池)進行
2018-10-11 16:37:13
我的一款充電器,是IC方案的,給一款18650電池充電,其實是把充電器連到帶有充電保護板的充電殼給18650充電的,需要3小時40分鐘;而另一款充電器,是RCC方案的,同樣的環境,一樣的充電外殼
2018-05-17 14:24:36
``一鑫創研無線充電器廠家(www.ymp-hk.cn)生產的無線充電器怎么樣?無線充電器的工作原理是什么?``
2017-05-27 12:06:07
功能,并支持必須的 USB 保護。 我依照上述要求,創建了兩款您可免費使用的 USB DC/DC 充電器設計方案,分別是:PMP7388 和 PMP7390。 對于外形適用于點煙器插頭
2018-10-22 15:42:32
什么是無線充電器 隨著用電設備對供電質量、安全性、可靠性、方便性、即時性、特殊場合、特殊地理環境等要求的不斷提高,使得接觸式電能傳輸方式越來越不能滿足實際需要。 無線充電器是利用
2020-06-19 14:55:48
分享一款不錯的可穿戴設備的無線鋰離子充電器解決方案
2021-06-17 09:57:38
一種智能快速充電器的設計方案介紹
2021-03-04 07:16:31
`近日小編手上拿到一款由利行者無線充電器生產廠家,生產的專用于內嵌咖啡桌面嵌入式手機無線充電器。此款無線充電器外觀新穎簡潔大氣,其鋁合金材質的底座、鋼化玻璃的面板,拆解后發現其所用無線充電方案與某寶
2018-08-15 11:49:32
隨著無線充電器技術的蓬勃發展,以及越來越多的智能手機用戶被各種充電電纜所困擾,方便易用的無線充電器將被普遍接受和采用。目前有三種不同的無線充電器標準:WPC (Qi)、PMA和A4WP.WPC Qi標準更常用于智能手機應用。現在,許多智能手機OEM已推出支持WPC標準的無線充電器解決方案。
2019-10-09 06:09:14
完整的充電器設計方案
2018-01-24 17:31:46
巖板材料的基礎上,對板面上方的電器或者數碼產品進行無線輸電,無疑是具有挑戰性的。作為一款主打遠距離的無線充電產品-盛世無線充電科技的“桌下無線充電器”就應運而生。 早在2019年5月17日,小米手機在
2020-06-16 10:57:44
以下幾個主要部分組成:1、外殼:無線充電器的外部保護層,通常由塑料或金屬制成,用于保護內部電路和組件免受外界環境的損害。2、發射線圈:無線充電器的核心組件之一,用于產生交變磁場,將電能以無線方式傳輸
2024-12-26 10:31:30
常見的車載充電器方案有哪些?
2021-05-19 07:05:45
可能面臨一次新的變革。2 工作原理將直流電轉換成高頻交流電,然后通過沒有任何有有線連接的原、副線圈之間的互感耦合實現電能的無線饋送。基本方案如圖1所示。本無線充電器由電能發送電路和電能接收與充電控制電路
2011-07-26 15:26:01
本文提出一種使用3段式充電控制方案的智能充電器的設計方案,能有效的提高充電效率,延長電池的使用壽命。
2021-05-17 07:00:39
怎么樣能使無線充電器的效率提高
2014-08-12 22:20:49
實習要做一個手機充電器,請大神告知一下,手機充電器的原理或者簡易的電路設計!!
2013-01-10 16:58:22
方案概述: 目前,國際上對無線供電技術的研究起步不久。打算設計了一種簡易的無線手機充電器,具體模塊包括能量發送模塊、無線接收模塊、LED
2013-10-24 18:08:05
手機無線充電器電路圖
大神來
2017-03-25 12:39:53
方案產品,對于駕車多的朋友可以選擇車載無線充電器,7.5/10W兩種功率,可以很好的滿足用戶的使用需求,減少在行車過程中接打電話的尷尬場面,如果 是居家多的朋友則建議可以選擇車載無線充電器或桌面無線
2018-08-24 15:27:57
`` 無線充電器的原理是什么?現今很多人可能都還不了解無線充電器,那就更不要說對無線充電器的理解呢。那么無線充電器是怎么實現充電的呢,無線充電器是利用了電磁感應原理,在發送和接收端用相應的線圈來發送
2017-03-17 10:29:56
`現在我這邊在開發一款車載充電器,但是一直都是EMC過不了啦,所以有哪位大神可以幫我看一下啦,是否是電路設計有問題還是元器件有問題啦?我這邊采購的方案是MPS的方案啦,以下是電路圖與測試的圖片啦`
2017-10-31 12:10:23
求 電動汽車充電器 WT6016C 智能高效充電器 電路圖,謝謝
2012-12-21 12:08:24
:制作前期準備、制作PCB元件引腳封裝、新建PCB文件,規劃電路板、載入元件引腳封裝和網絡、布局、布線、DRC設計規則檢查等。 3 Ni-MH電池充電器PCB設計 Ni-MH電池充電器是我們生活中常
2014-10-11 09:35:31
設計電池充電器的第一步是從眾多可用解決方案中選擇電池充電器IC。為了做出明智的決定,設計團隊首先必須明確定義電池參數(化學組成、電池單元數量等)和輸入參數(太陽能、USB等)。然后,團隊必須搜索符合
2019-08-06 06:42:35
移動電源方案無線充電器方案IC免費提供各種方案,聯絡565282772@QQ.COM
2013-05-18 11:36:48
以其高效率而聞名,并可在輸入適配器電壓的廣泛變量下最小化功耗。但與線性充電器相比,附加電感器和電容器消耗更多的電路板空間,增加了BOM成本和設計復雜性。圖2所示為開關充電器的圖。表1比較了兩種充電器類型
2019-03-21 06:45:06
結構緊湊的鋰(Li)電池充電器設計方案
2009-03-26 22:02:01
以其高效率而聞名,并可在輸入適配器電壓的廣泛變量下最小化功耗。但與線性充電器相比,附加電感器和電容器消耗更多的電路板空間,增加了BOM成本和設計復雜性。圖2所示為開關充電器的圖。表1比較了兩種充電器類型
2019-04-01 06:30:00
`無線充電器 深圳,這樣的手機無線充電器你見過不?`
2018-08-16 11:39:20
在桌面打孔進行安裝的無線充電器不行,再說了QI就是雞肋
2018-01-24 17:40:41
這款充電器最近罷工了。充了一個晚上電瓶車還是沒電,換了一個充電器就可以正常沖電。充電器上的指示燈不停閃爍,想請教高人是什么故障,還有修理的價值嗎???
2011-06-17 10:09:06
`什么是無線充電器無線充電器是指不用傳統的充電電源線連接到需要充電的終端設備上的充電器,采用了最新的無線充電技術,通過使用線圈之間產生的磁場,神奇的傳輸電能,電感耦合技術將會成為連接充電基站和設備
2020-02-28 11:45:09
AVR450: 為SLA、NiCd、NiMH 和Li-Ion
電池設計的充電器
特點
• 完整的電池充電器設計方案
• 模塊化的 “C” 源代碼和極緊湊的匯編代碼
&bull
2008-09-03 17:30:19
118 介紹了一種新型的正負脈沖充電器電路,提出了充電器的硬件電路和軟件的設計方案。該電路由功 率因數校正電路,雙正激變換電路和放電電路及能量反饋電路組成。功率因數校正
2010-01-19 11:42:12
294 簡單充電器電路
簡單充電器電路圖
2008-07-13 01:22:18
2459 
新型高性能鋰離子電池充電器的設計方案
摘要:介紹了新型高性能充電組合電路(充電器)的設計方案及其功能和特點,
2009-07-15 08:03:47
722 
采用BQ24060的鋰離子電池充電器設計方案
概述:介紹了TI公司的鋰離子電池充電器專用芯片BQ24060的技術特點,詳細敘述使用BQ24060芯片設計鋰離子電池充電器時熱調節保
2010-03-23 10:04:17
2366 
提出關于無線充電器的設計
2011-11-03 17:55:05
5360 在面對雜亂的各種充電器鏈接線時,讓很多人感到無力和頭痛,一定有很多人希望無線充電器的普及,在這里是有關無線充電器的的一些資料收集。
2011-11-03 17:56:54
3171 電子發燒友帶您走近無線充電器,從無線充電資訊到無線充電原理,再到無線充電技術,最后直逼無線充電器。
2012-02-29 16:29:33

本專題為你搜集整理分類充電器電路圖。包括手機充電器電路圖、電動車充電器電路圖、太陽能充電器電路圖、無線充電器電路圖、鎳氫、鋰電池、鉛酸蓄電池充電器電路圖等。
2013-03-26 16:13:11

完整的電池充電器設計方案電池充電器方案,采用單片機控制
2015-12-24 16:16:07
24 無線充電器發展及原理無線充電器發展及原理無線充電器發展及原理
2016-01-15 17:04:45
100 無線充電最完整教程---手把手教你制作無線充電器【附電路圖】
2016-03-23 15:01:55
0 本文介紹的是一個簡單實用的無線傳能充電器方案,它是通過線圈將電能以無線方式傳輸給燈泡(電池),無線傳能充電器由能量發送單元與能量接收單元兩大部分組成,可以在5cm范圍內對燈泡(電池)進行充電。
2016-12-14 10:02:11
99 車載無線手機充電器的全新方案
2017-01-14 12:23:21
29 無線充電代替了有線充電,簡單,方便,做為電子類充電產品,充電器本身避免不了輻射,所以無線充電器有輻射是必然的。但無線充電器的功率很小,充電時間較長,所產生的輻射也小。長期生活在高輻射環境就有可能造成健康隱患。
2017-08-22 09:17:29
41033 無線充電器品牌,榜優秀無線充電器品牌有三星、飛利浦、諾基亞、羽博、倍思、羅馬仕、洛克和綠聯、HTC、谷歌、LG、SONY、美創、三少、Palm、蘋果、品勝、OPPO、Belkin,列舉一些市場熱銷品牌的無線充電器品牌
2017-08-23 15:22:02
43494 
所有滿足無線充電國際標準檢測的無線充電器待機耗電量和充電耗電量很低,無線充電器不放手機雖然也會耗小量的電,但是無線充電越來越可靠,越來越安全,無線充電設備比普通充電器“聰明”很多,無線充電器對手機沒有影響。
2017-08-24 11:21:14
65255 無線充電器評測,以電小二W7100型號無線充電器評測,以三星立式無線快充進行評測,Raphon車載無線充電器評測。
2017-08-24 17:17:57
11195 本文以無線充電器為中心,主要介紹了無線充電器的工作原理、 無線充電器特性以及無線充電器使用方法。最后詳細的介紹了自制超簡易無線充電器的方法和步驟。
2018-01-03 18:12:59
71083 本文開始介紹了無線充電器的概念和無線充電器特點,其次介紹了無線充電器工作原理以及無線充電器的種類,最后分析了無線充電器是否傷手機以及無線充電器使用注意事項。
2018-04-11 16:18:44
51905 目前無線充電器在我們的生活中已經已經得到普遍運用。那么什么牌子的無線充電器比較好呢?本文主要介紹了無線充電器十大品牌排名以及對綠聯無線充電器進行了充電實測。
2018-04-11 16:42:42
48082 在以前用的最多的充電產品是萬能充電器,而現在充電器的種類也是越來越多,有帶充電頭的充電器,也有無線充電器,帶充電頭的充電器快,而現在無線充電器也是很多已經支持快充了,科技感也是十足。無線充電非常方便
2020-08-12 14:16:45
4911 隨著現代智能科技的迅速發展,很多以前存在于想象中的事情逐漸變成現實,比如無線充電功能。一部手機、一個無線充電器,不用任何連接線,只需要將手機放在無線充電器感應板上就可以完成無線充電了,這樣充滿科技感
2020-08-27 14:28:42
4566 近幾年,隨著手機上支持越來越高的閃充方案還有無線充電。無線充電器也逐漸成為了越來越多人不可或缺的配件之一。但真的追溯起來,無線充電器在很多年前就已經有了。那今天,我們要研究的就是三星的兩款無線充電器
2020-10-22 14:36:36
11620 近幾年,隨著手機上支持越來越高的閃充方案還有無線充電。無線充電器也逐漸成為了越來越多人不可或缺的配件之一。但真的追溯起來,無線充電器在很多年前就已經有了。那今天,我們要研究的就是三星的兩款無線充電器
2020-10-27 10:28:07
14449 
無線充電器具有充電方便、避免有線的纏亂等優點,相比普通的有線充電器,其支持多種設備使用一臺無線充電器,解決了不同電子設備對接口類型的適配問題。那么,無線充電器哪些品牌好?筆者今天為大家推薦幾款方便
2020-11-18 11:54:40
7421 充電器的使用異常廣泛,各類電子產品均需使用充電器。為增進大家對充電器的認識,本文將對無線充電器、無線充電器的種類、無線充電器的特點和無線充電器原理予以介紹。如果你對充電器抑或是無線充電器具有興趣,不妨繼續往下閱讀哦。
2020-11-28 10:01:47
7057 充電器的使用使得諸多電子設備可正常運行,缺少充電器,我們的生活在一定程度上將受到困擾。為增進大家對充電器的認識,本文將對無線充電器相關內容予以介紹,主要在于分析無線充電器是否對手機有所損害以及闡述無線充電器的使用注意事項。如果你對充電器具有興趣,不妨繼續往下閱讀哦。
2020-11-28 10:01:54
37071 充電器的使用異常廣泛,各類電子產品均需使用充電器。為增進大家對充電器的認識,本文將對無線充電器、無線充電器的種類、無線充電器的特點和無線充電器原理予以介紹。如果你對充電器抑或是無線充電器具有興趣,不妨繼續往下閱讀哦。
2020-12-06 09:51:00
8206 充電器的使用異常廣泛,各類電子產品均需使用充電器。為增進大家對充電器的認識,本文將對無線充電器、無線充電器的種類、無線充電器的特點和無線充電器原理予以介紹。
2021-03-17 22:52:34
60 鋰離子電池的充電器設計方案分享。
2021-06-10 09:59:28
64 在本文中,我們將嘗試使用自卸電容器概念構建自動電池充電器電路,用于對多組電池進行自我檢測和充電。
2023-07-27 10:49:32
2101 
電子發燒友網站提供《車載無線手機充電器的設計方案.pdf》資料免費下載
2023-11-13 09:14:56
2 無線充電器和有線充電器在使用時對電池的耐用性會有所不同。以下是關于無線充電器和有線充電器對電池的影響的詳細分析。 無線充電器是一種將電能無線傳輸到設備的充電方式,它通過電磁感應原理將電能從發送器傳輸
2024-02-22 10:25:02
16281 無線移動充電器是電子領域的熱門話題之一,因此我們還決定使用各種常用組件構建無線移動充電器電路圖。此處發布的項目無線移動充電器電路圖可以在 5.2V時提供 271mA,因此您可以為手機充電,也可用于驅動 LED 等低功耗負載1和 LED2如圖 2 所示。
2024-02-25 16:49:33
5906 
無線移動充電是電子領域的熱門話題之一,因此我們還決定使用各種常用組件構建無線移動充電器電路圖。此處發布的無線移動充電器電路圖項目可以在 5.2V
電壓下提供 271mA 的電流,因此您可以為手機充電,也可用于驅動 LED 等低功率負載1和 LED2如圖 2 所示。
2024-05-05 11:23:00
9776 
車載無線充電器是一種集成了無線充電技術的車載設備,它允許用戶在駕駛過程中為智能手機等設備進行充電,而無需使用充電線。這種充電方式不僅為用戶提供了極大的便利,還減少了車內線纜的雜亂,提升了駕駛
2024-10-18 16:22:03
3231
評論