原文來自公眾號:工程師看海 在數據采集領域,RC濾波器是最常見的信號調理電路,以前我介紹過RC低通濾波器,今天介紹下與之對應的RC高通濾波器,二者結構對比見下圖。 RC高通濾波器用于抑制低頻干擾或
2022-01-24 09:47:42
8054 
這個比較簡單,用一個電阻和電容構成的濾波器稱為無源濾波器,根據結構的不同可分為低通濾波器和高通濾波器,分別如下圖所示。
2022-08-10 15:40:32
16874 
放大的同時附加濾波功能和信號采樣前使用濾波器。功能:電路功能:讓某一頻段的信號順利通過,濾除其它頻段的信號,所以它實際上是一種選頻電路。 在微弱信號測量中,濾波器是一個非常重要的電路,模擬濾波器幾乎在
2017-04-22 21:49:23
我在濾波器設計中遇到了一個問題,設計了一個四階的巴特沃斯帶通濾波器,使用的是ADA4091-2。設計的濾波器帶寬沒有問題,且用在帶寬內的單頻正弦信號進行測試時,輸出的信號也是正確的,幾乎沒有變化。但
2019-01-04 10:32:04
高通濾波器、低通濾波器、帶通濾波器、帶阻濾波器、檢波器和選頻1.這些濾波器都需要運放+電容的方式才能實現,有沒有集成的濾波器芯片?這樣可以杜絕大量選型的計算,包括截止頻率(多階濾波器電容、電阻有多個
2022-08-25 19:13:17
^-6= 106 Hz陷波中心頻率:f 0 =1/2πRC=1/2×3.14 × 1565 × 10^-12×2×10^4=50. 848 Hz高通濾波器截止頻率計算時,C3、R9沒有參與計算;低頻濾波器
2022-10-31 16:16:44
我這個高通濾波器仿真沒問題做出來波形出現自激,是要在運放供電那里多加一個去耦電容嗎
2020-11-27 20:56:05
到22uF的電容值,這取決于我使用的工具。我看到過有人建議使用NPO(或C0G)電容器,因為精度高(5%)和溫度系數,但我發現更大的值高達100nF。我如何才能得到1或22uF值?與此同時,據報道,我可以使用X7R電容器到期。NP0類型的值太小!?!?!所以我不知道如何設計0,1Hz高通濾波器…謝謝。
2020-03-09 07:57:19
高通濾波器需要22UF電容,可以用電解電容代替嗎
2017-07-02 18:35:12
在輸入ADS1198前搭了2種高通濾波器,但一種會使心電信號產生嚴重的畸變,一種干脆沒有信號了!我們以前直接用運放搭ECG采集電路是在儀表運放之后加低通和高通,而ADS1198內部全集成了,不能
2025-02-13 07:43:01
使用濾波器設計軟件。設計的是一個5階貝塞爾高通濾波器。通帶頻率為10k作品地址:http://www.3532n.com/uploads/ComDoc/20150717/55a8673008b7f.pdf
2015-07-17 10:25:35
一般放大電路輸入信號是1khz,查了一下是中頻信號;請問,為什么基本共射放大電路輸入端是高通濾波器,但是輸入的信號仍能通過并放大;是因為中頻信號可以直接通過低通濾波器或高通濾波器,不受抑制么?
2017-08-09 12:01:42
我在濾波器設計中遇到了一個問題,設計了一個四階的巴特沃斯帶通濾波器,使用的是ADA4091-2。設計的濾波器帶寬沒有問題,且用在帶寬內的單頻正弦信號進行測試時,輸出的信號也是正確的,幾乎沒有變化。但
2023-11-21 07:55:21
想請教一下對于0.1hz的高通濾波器而言,直流信號能否通過?
2017-03-06 17:04:00
衰減到極低水平的濾波器,與帶阻濾波器的概念相對。一個模擬帶通濾波器的例子是電阻-電感-電容電路(RLC circuit)。這些濾波器也可以用低通濾波器同高通濾波器組合來產生。一個理想的帶通濾波器應該有一
2019-06-28 03:23:31
(LPF)、高通濾波器(HPF)、帶通濾波器(BPF)、和帶阻濾波器(BEF)四種。圖4-1 分別為四種濾波器的實際幅頻特性的示意圖。 圖4-1 四種濾波器的幅頻特性2.四種濾波器的傳遞函數和實驗模擬電路
2008-09-24 11:13:01
結合濾波器在電力載波通道中有何作用?三端穩壓塊在電子電路中有何作用?晶閘管觸發信號多采用什么信號呢?
2021-10-22 06:55:00
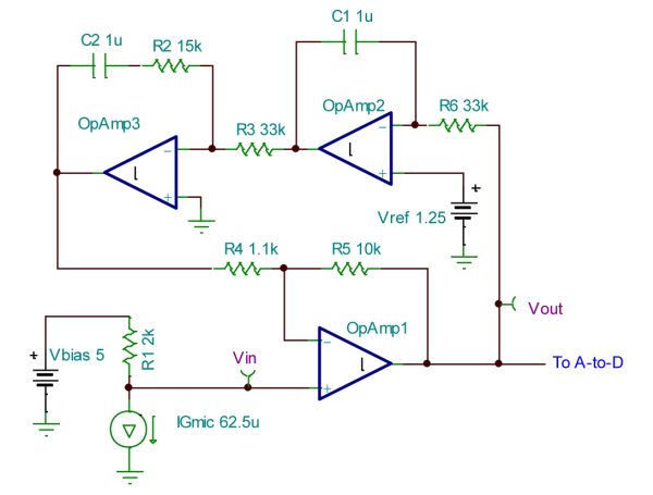
的參考引腳REFT和REFB, 與標準值相差不大,可以接受。但是,當輸入信號后,發現同相輸入端的前面存在一個高通濾波器,在電容是0.1uF,REFT和REFB所接出電阻是1k時,截止頻率是3.2k Hz,由此
2025-02-08 06:57:28
對于采用圖像采集卡的,LabVIEW中可通過IMAQ Configure Trigger3.vi函數實現帶觸發信號的圖像采集,但是,在IMAQdx目錄下,沒有與IMAQ Configure Trigger3.vi對應的函數,是否意味著在LabVIEW中,無法針對USB相機開發帶觸發信號的圖像采集程序?
2018-07-04 15:22:52
· AD9272 · AD9273
· AD9276 · AD9277
· AD9278 · AD9279
· AD9670 · AD9671
需要信號頻率1KHz-500KHz,由于存在高通,可能把需要的信號濾除了。
1可否屏蔽高通濾波器?
2可否調整到1kHz一下?
2023-11-22 07:01:53
高通濾波器設計內容有:高通濾波器的基本電路和方程,二階高通勃脫華斯濾波器,四階高通濾波器,二階高通濾波器的設計步驟提要,四階高通濾波器的設計步驟提要。
2008-12-01 12:42:54
104 在霍爾傳惑器的信號調理電路中應用RC有源高通濾波器和RC無源低通濾波器.
2009-04-07 14:40:26
54 開關電容濾波器是由MOS開關、MOS電容和MOS運算放大器構成的一種大規模集成電路濾波器。開關電容濾波器可直接處理模擬信號,而不必像數字濾波器那樣需要A/D、D/A變換,簡化了電
2009-07-25 10:20:40
98 小電路HFCG LTCC陶瓷高通濾波器微型電路HFCG LTCC陶瓷高通濾波器采用帶有環繞端子的微型0805陶瓷外形,可提供出色的焊接性和易于目視檢查的能力。這些微型電路濾波器非常適合
2024-03-02 10:36:59
四階高通濾波器電路
2008-12-01 12:20:29
2039 
高通濾波器電路圖
2009-03-30 09:19:02
8324 
具有銳截止特性的有源高通濾波器
2009-04-15 10:39:07
762 
327Hz高通濾波器電路圖
2009-04-20 11:09:49
1938 
高通濾波器電路與幅頻特性圖
2009-05-08 08:50:32
11650 
四階巴特沃斯高通濾波器
2009-09-16 16:14:02
3922 
有源高通濾波器
2009-09-16 16:24:53
3059 
可調高通濾波器
該二階高通
2009-09-17 14:28:29
1497 
增益為1的二階高通濾波器
2009-09-17 14:34:28
2652 
1KHz簡易有源高通濾波器
該簡易1KHa
2009-09-17 14:47:46
3098 
等值元件二階高通濾波器
2009-09-17 14:50:14
877 
High-pass filter 高通濾波器電路:
2009-10-22 09:53:29
7179 
高通濾波器(微分器)電路
該電
2009-12-07 11:58:52
3801 
實用高通濾波器電路
2009-12-07 12:15:09
4963 
LM102有源高通濾波器電路
如
2009-12-07 17:14:06
2444 
具有銳截止特性的有源高通濾波器電路
如圖所示為具有銳截止特性的有源高通濾波電路。為了改進高通濾波器在截止頻率fc附近的頻率特性,本電路
2009-12-07 18:06:59
1940 
模擬濾波器的應用
模擬濾波器在測試系統或專用儀器儀表中是一種常用的變換裝置.例如:帶通濾波器用作頻譜分析儀中的選頻裝置;低通濾波器用作數字信號分析系統中
2009-12-07 18:58:14
1646 
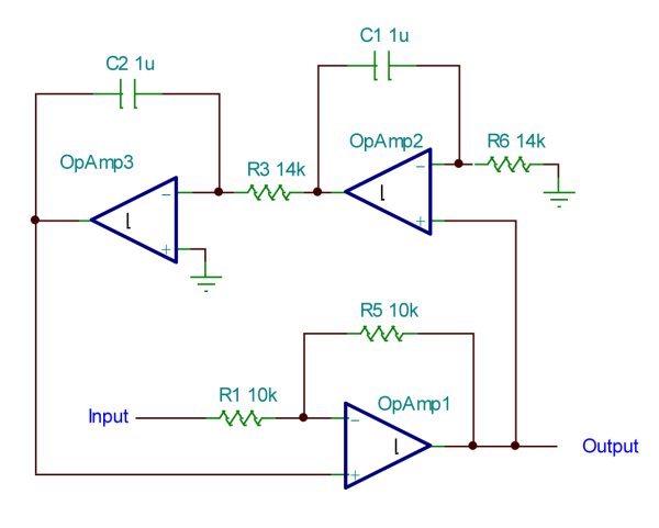
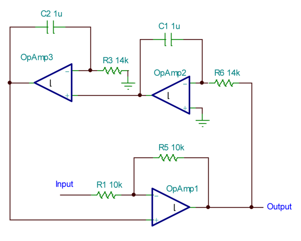
容易設定增益的多重反饋高通濾波器
電路的功能
通常濾波器通事
2010-05-14 11:27:43
1946 
車載功放的高通濾波器
&n
2010-01-04 11:14:54
3028 MFB高通濾波器電路參數與設計
該電路如圖5.4-51所示。它的傳輸函數為:
2010-05-23 12:14:30
3401 
VCVS高通濾波器電路原理及函數
將低通濾波器的低通網絡中電阻和電容互換,即得高通濾波器,如
2010-05-23 12:47:33
5733 
對于微波集成電路來說,微波高通濾波器一般有兩大類設計方法,第一類是用集中或半集中的元件實現,高通濾波器
2010-09-29 10:09:36
3957 
二階高通濾波器實驗數據,可繪制出相應的曲線
2016-07-04 17:57:50
32 高通濾波器,又稱低截止濾波器、低阻濾波器,允許高于某一截頻的頻率通過,而大大衰減較低頻率的一種濾波器。它去掉了信號中不必要的低頻成分或者說去掉了低頻干擾。
2017-10-25 14:46:48
15463 
高通濾波器是容許高頻信號通過、但減弱(或減少)頻率低于截止頻率信號通過的濾波器。對于不同濾波器而言,每個頻率的信號的減弱程度不同。它有時被稱為低頻剪切濾波器;在音頻應用中也使用低音消除濾波器或者噪聲
2017-11-23 05:58:03
10661 高通濾波器是一種讓某一頻率以上的信號分量通過,而對該頻率以下的信號分量大大抑制的電容、電感與電阻等器件的組合裝置。
2018-01-15 13:36:59
25148 
高通濾波器在濾波電路中占據了重要的地位,它和低通濾波器配合可以構成超寬帶濾波器,也可以構成通帶相接的頻率分配器,超寬帶的吸收式濾波器也需要采用這個器件。
2018-05-24 09:36:00
11015 
通過將無源RC濾波器網絡與運算放大器組合以產生具有放大的高通濾波器,可以創建有源高通濾波器,與之前的有源低通濾波器電路一樣,有源高通濾波器的最簡單形式是將標準反相或非反相運算放大器連接到基本RC高通無源濾波器電路
2019-06-27 11:30:39
28832 
高通濾波器與低通濾波器電路完全相反,因為兩個元件已經互換,濾波器輸出信號現在從電阻器中取出,低電平濾波器電路通過濾波器只允許信號通過低于其截止頻率點?c,顧名思義,無源高通濾波器電路只傳遞高于所選截止點的信號,?c 消除波形中的任何低頻信號。考慮下面的電路。
2019-06-27 09:44:45
40751 
高通濾波器在濾波電路中占據了重要的地位,它和低通濾波器配合可以構成超寬帶濾波器,也可以構成通帶相接的頻率分配器,超寬帶的吸收式濾波器也需要采用這個器件。其他結構的濾波器在課本和站上均能找到大量
2020-07-17 10:26:00
4 高通濾波器是容許高頻信號通過、但減弱(或減少)頻率低于截止頻率信號通過的濾波器。對于不同濾波器而言,每個頻率的信號的減弱程度不同。它有時被稱為低頻剪切濾波器;在音頻應用中也使用低音消除濾波器或者噪聲濾波器。高通濾波器與低通濾波器特性恰恰相反。另外請參見帶通濾波器。
2021-01-11 10:29:00
5 高通濾波器和低通濾波器區別是高通濾波器是允許信號中的高頻或者交流分量通過,抑制低頻或者直流分量的濾波器。
2020-08-12 16:57:28
43448 ?對,高通濾波器。 最簡單的無源CTLE-Continuous Time Linear Equalizer連續時間均衡器其實就相當于一個高通濾波器,物理實現也非常簡單,就是一個電阻與電容的并聯,他的頻率響應是這樣子的: 而我們的有損線的頻率響應大概是這樣子的
2021-05-02 11:08:00
3111 
、晶體濾波器、機械濾波器、鎖相環濾波器、開關電容濾波器等。 按信號處理的方式分類,濾波器可分為:模擬濾波器、數字濾波器。 按通頻帶分類,濾波器可分為:低通濾波器、高通濾波器、帶通濾波器、帶阻濾波器等。 除此之外,還有一些
2021-05-07 17:38:51
4008 濾波器是選擇工作頻率的裝置,能夠根據數據信號中的特定工作頻率成分,大幅度的衰減其它工作頻率成分。充分利用濾波器的這種選擇作用,能夠過濾影響噪音和頻譜分析。簡單來說,能夠根據數據信號中的特定工作頻率
2021-11-09 17:03:14
2074 高通濾波器,又稱低截止濾波器、低阻濾波器,允許高于某一截頻的頻率通過,而大大衰減較低頻率的一種濾波器 。它去掉了信號中不必要的低頻成分或者說去掉了低頻干擾。
2022-04-14 13:48:47
6138 的功能是將其保持在轉角頻率 f 以下。通過的低頻段信號將高于轉角頻率 f。信號被移除。低通濾波器的工作原理如下:當輸入信號Vin的頻率低于轉角頻率f時。當信號加入電路時,由于C的容抗很大,沒有分流作用,低頻信號通過R輸出。當
2022-04-24 17:58:01
17916 二階有源高通濾波器原理詳解
2022-11-18 09:48:10
5132 電子電路設計中,常用的濾波器主要分為高通濾波器、低通濾波器、帶阻濾波器、帶通濾波器,而這四種濾波器又統稱為有源濾波器。下面單獨談一下這個高通濾波器的工作原理與運用。
2022-12-19 10:46:00
11079 導讀:本期文章主要介紹一階高通濾波器。一階高通濾波器與一階低通濾波器很相似,都是利用電容阻低頻信號通高頻信號,電感阻高頻信號通低頻信號的特點。
2023-01-29 16:03:32
8446 *濾波器的作用**
**高通濾波器**去除低頻振動,這些低頻振動是所有壓電加速度計(電阻和電容串聯)固有的,且是加速度計實現交流響應的必要條件。在信號采集后,高通濾波器可以發揮作用,其對于濾除由于溫度變化而經常發生的直流偏置和漂移很有用。
2023-02-10 14:37:29
2711 
高通濾波器的幅頻特性指的是濾波器在不同頻率處的衰減量,它可以用來衡量濾波器的性能。一般來說,高通濾波器的幅頻特性是一條從低頻到高頻,衰減程度逐漸增大的曲線。高通濾波器的幅頻特性越平緩,濾波器的性能越好。
2023-02-16 10:38:33
14384 
高通濾波器的帶寬是指濾波器在頻率范圍內,信號的衰減程度小于一定程度的頻率范圍。高通濾波器的帶寬是指濾波器在頻率范圍內,信號的衰減程度小于-3dB時的頻率范圍。一般來說,高通濾波器的帶寬越寬,濾波器的性能越好。
2023-02-16 11:04:29
4238 低通濾波器和高通濾波器的主要區別在于:低通濾波器能夠通過低頻信號,而高通濾波器能夠通過高頻信號;低通濾波器能夠抑制高頻信號,而高通濾波器能夠抑制低頻信號。
2023-02-17 14:21:44
21487 
低通濾波器和高通濾波器的不同之處在于,低通濾波器的電路結構中,電容放在輸出端,電感放在輸入端,而高通濾波器的電路結構中,電容放在輸入端,電感放在輸出端。此外,低通濾波器可以抑制高頻信號,而高通濾波器可以抑制低頻信號。
2023-02-17 14:50:21
15653 
濾波器的種類包括低通濾波器、高通濾波器、帶通濾波器、帶阻濾波器等。低通濾波器可以抑制信號中的高頻成分,使信號更加平滑;高通濾波器可以抑制信號中的低頻成分,使信號更加清晰;帶通濾波器可以抑制信號中的高頻和低頻成分,使信號更加精確;
2023-02-17 15:23:10
4946 
要將低通濾波器改為高通濾波器,可以改變濾波器的電路結構,將電容和電感的位置互換,即將電容放在輸入端,電感放在輸出端,這樣就可以將低通濾波器改為高通濾波器。
2023-02-17 17:26:28
4918 高通濾波器的截止頻率可以通過調整濾波器中的電容或電阻來調節。具體的調節方法取決于濾波器的類型,例如,如果是一個低通濾波器,則可以通過調整電容的大小來調節截止頻率;如果是一個高通濾波器,則可以通過調整電阻的大小來調節截止頻率。
2023-02-17 17:35:47
5916 高通濾波器和低通濾波器是互補的,它們可以組合使用,從而實現更復雜的濾波功能。例如,可以將高通濾波器和低通濾波器組合在一起,從而實現帶通濾波器的功能。
2023-02-17 17:47:17
5864 電阻在高通濾波器電路中起到阻抗的作用,它可以抑制低頻信號的通過,使高頻信號得以通過,從而實現高通濾波的功能。
2023-02-17 18:10:05
4142 根據要濾除的干擾信號的頻率與工作頻率的相對關系,干擾濾波器有低通濾波器、高通濾波器、帶通濾波器、帶阻濾波器等種類。
2023-02-23 15:26:29
1831 濾波器網絡:濾波器網絡是濾波器的核心部分,它由各種不同的電路元件(如電容、電感、電阻等)組成,用于選擇性地通過或者抑制特定頻率的信號。根據不同的濾波器類型,濾波器網絡可以采用不同的電路結構,例如,低通濾波器采用電容-電感結構,高通濾波器采用電感-電容結構,帶通濾波器采用多級串聯或并聯的電容-電感結構等。
2023-02-24 11:16:14
5351 模擬濾波器是基于模擬電路原理設計的濾波器,通過對模擬信號進行處理,濾除特定頻率的信號。模擬濾波器可以用模擬電路中的電容、電感、電阻等元件來實現,其輸入信號和輸出信號都是模擬信號。模擬濾波器一般具有較高的精度和動態范圍,但受到器件參數的影響,可能會出現漂移等問題。
2023-02-24 11:24:30
15696 高通濾波器是一種電子濾波器,可以通過去除低于一定頻率的信號來使高頻信號通過。其工作原理是基于電容和電感對信號的頻率響應不同來實現的。
一個簡單的高通濾波器可以由一個電容和一個電阻組成,稱為
2023-02-25 16:06:46
12278 高通濾波器可以讓高于截止頻率的信號通過,而低于截止頻率的信號被阻止或衰減。因此,高通濾波器主要用于去除低頻信號,保留高頻信號,實現信號的頻率選擇和濾波。具體應用包括但不限于音頻信號處理、通信系統中的頻率分離和解調等。
2023-02-25 16:10:37
20737 高通濾波器是一種濾波器,它可以抑制低頻信號,使高頻信號通過。它的基本信息包括截止頻率、衰減率和增益。截止頻率是指濾波器的最高頻率,衰減率是指濾波器的衰減率,增益是指濾波器的增益。
高通濾波器
2023-02-26 16:14:27
4135 帶通濾波器可以分為幾種類型,包括帶通低通濾波器、帶通高通濾波器、帶通帶阻濾波器、帶通指數濾波器、帶通指數平滑濾波器等。帶通濾波器的應用范圍很廣,它可以用于信號處理、數據采集、信號檢測、信號分析等。
2023-02-26 16:16:11
6341 高通濾波器和低通濾波器是根據信號頻率通過或被阻斷的不同而得名的。在電子工程中,有時需要對信號進行濾波以去除噪聲或將特定頻率范圍內的信號傳輸到輸出端。下面介紹一些判斷高通濾波器和低通濾波器的方法。
2023-06-26 09:33:30
6234 在高通濾波器中,通帶帶寬是指允許通過的頻率范圍。通帶帶寬定義為從濾波器的下截止頻率開始,到無窮大頻率為止的頻率范圍。
2023-08-03 09:38:12
2587 為什么串上電容是高通濾波器?串上電阻是低通濾波器呢?? 濾波器在電子工程中是一個重要的概念,它可以幫助我們從信號中分離出我們所需的部分,并去除我們所不需要的部分。在濾波器的設計中,電容和電阻是最常
2023-09-13 10:01:50
4377 電子發燒友網站提供《外設觸發信號發生器(PTG).pdf》資料免費下載
2023-09-20 09:37:43
2 ,RC微分器是由一個電容和一個電阻組成的簡單電路,通過這個電路可以實現信號微分運算。RC高通濾波器則是由一個電容和一個電阻組成的濾波電路,可以實現對低頻信號的濾波作用。 在RC微分器中,輸入信號通過電容和電阻,產生了一個與輸入信號
2023-10-26 11:13:06
1922 CoreSight CTI是ARM Cortex-A系列處理器的一個調試和測試接口。它提供了一種硬件觸發信號機制,用于測試處理器內部狀態,并實現跟蹤和調試功能。 在硬件結構上,CTI接口連接到一個
2023-10-30 14:29:04
4112 高通濾波器、低通濾波器、帶通濾波器怎樣測幅頻特性? 高通濾波器、低通濾波器和帶通濾波器是常用的濾波器類型,它們在信號處理中起到了至關重要的作用。測量它們的幅頻特性是評估和理解這些濾波器性能的重要手段
2024-03-28 17:28:51
7913 在電子信號處理的領域中,濾波器是一種至關重要的工具,它們能夠按照特定的頻率特性對信號進行篩選和處理。高通濾波器和低通濾波器是兩種常見的濾波器類型,它們在頻率選擇和處理方式上有著顯著的差異。本文將對高通濾波器和低通濾波器進行全面、深入的比較,詳細闡述它們的工作原理、特性、分類、應用等方面的區別。
2024-05-21 15:51:44
8381 在信號處理領域,濾波器是一種重要的電子元件或算法,用于從復雜信號中提取或抑制特定頻率成分。其中,低通濾波器、高通濾波器和帶通濾波器是最常見的三種濾波器類型。它們各自具有獨特的頻率響應特性和應用場景,下面對這三種濾波器進行簡單介紹。
2024-07-09 18:04:08
41628 
高通濾波器和低通濾波器是信號處理領域中非常重要的兩種濾波器。它們在各種應用中都有廣泛的應用,如音頻處理、圖像處理、通信系統等。 一、濾波器的基本概念 1.1 濾波器的定義 濾波器是一種對信號進行處理
2024-07-15 11:15:56
2876 高通濾波器電路不屬于直流電路,它是一種用于信號處理的電子電路,主要用于允許高頻信號通過,同時阻止低頻信號。高通濾波器在音頻、視頻、通信和許多其他電子系統中都有應用。 高通濾波器電路概述 1. 濾波器
2024-09-25 18:08:44
1213 作者:Aiden Warne 低通和高通濾波器簡介 低通和高通濾波器廣泛應用于電氣工程領域。例如,這些低通和高通濾波器可用于音頻處理、圖像處理、通信系統,有時還可以用于生物醫學信號處理。這些過濾器
2025-01-25 16:55:00
2789 
評論