- 圖文12(5665)
- 警聲電路(5995)
相關推薦
熱點推薦
555掃頻式超聲驅鼠器電路(二)
555掃頻式超聲驅鼠器電路(二)本文所應用到的相關器件資料: NE555 相關
2008-09-22 09:50:00
掃頻式頻譜分析儀的技術原理和應用場景
掃頻式頻譜分析儀的技術原理
掃頻式頻譜分析儀(SSA)是一種具有顯示裝置的掃頻超外差接收機,它使用調諧元件沿所需的頻率范圍進行掃描,將時域輸入信號轉換為頻域信號。其工作原理可以歸納為以下幾點
2025-02-14 14:16:43
掃頻儀測量無源晶振怎么沒有圖像?
電源無法工作,于是我就勉強加上一個5V電源如圖,再次點擊仿真,系統不再報錯了,但是掃頻上面啥都沒有。難道,對于待測的無源電路,不是掃頻儀輸出掃頻信號,經過待測電路之后的輸出再送到掃頻儀里面嗎?我愣是沒有搞明白為啥這電路無法工作。請哪位指點一下,謝謝!`
2019-02-15 22:11:25
AD9958掃頻程序設置向下掃頻時時無法正常掃頻
本人在寫AD9958的掃頻程序時,設置向上掃頻時輸出正常,設置向下掃頻時時無法正常掃頻,輸出只要0X04設置的頻率即S0,請問是哪里出問題了?如果說是寄存器配置問題那么為什么向上掃沒有問題,要向下掃就有問題了呢?以下附上部分程序,求高手指教!
2018-09-14 11:41:39
ADF4350評估板掃頻使用信號沒有變化
我在貿澤電子上購買了一塊ADF4350評估版,在使用過程中遇到一些問題: 我將RF Frequency 的Output設置為1000MHz,卻出來多個信號。還有,我使用掃頻功能,但是信號卻沒有
2018-08-31 10:09:07
HMC702掃頻模式噪底會比單點頻輸出時的噪底惡化10dB左右
HMC702開啟掃頻模式,噪底會比單點頻輸出時的噪底惡化10dB左右,而且,在恢復回點頻輸出以后,噪底不會恢復,只有reset后才恢復,我想請問一下這是什么原因,以及怎么解決這個問題,謝謝!
2018-08-22 07:26:40
TSW1400+DAC5681來一個外部的脈沖信號,觸發一次掃頻,每次的掃頻的起始相位是否都是相同的?
我想確認一下,來一個外部的脈沖信號,觸發一次掃頻,每次的掃頻的起始相位是否都是相同的?8微秒的掃頻信號,1G的速率輸出,總共8K個點,其頻率的線性度是否能保證?能否提供相應的掃頻文件?
2025-01-10 06:04:43
【FPGA參賽作品】基于FPGA的數字存儲掃頻儀
頻率特征測試儀是用來測量電路傳輸特性和阻抗特性的儀器,簡稱掃頻儀。掃頻信號源是掃頻儀的主要功能部件,作用是產生測量用的正弦掃頻信號,其掃頻范圍可調,輸出信號幅度等幅。本設計采用DDS(數字
2012-07-07 11:09:41
低頻數字掃頻儀
本帖最后由 gk320830 于 2015-3-8 11:43 編輯
簡易低頻數字掃頻儀以128×64LCD為顯示屏設計一個簡易低頻數字掃頻儀.其組成原理見如下圖1:通過自行產生的信號加載到被測系統上,測試系統(網絡)的幅頻、相頻特性和某一點頻信號的時域特性,并顯示信號參數和時域響應波形。
2013-04-03 13:40:50
使用AD9910的DRG模式進行掃頻,如何在完成一次掃頻后暫停輸出,等到下一個脈沖再進行掃頻
我在使用AD9910 的時候 用的STM32單片機控制 ,想產生一個掃頻信號源用的是AD9910的DRG模式,現在在輸出端遇到了一個問題,我想得到掃頻一次就先停下來沒有輸出,給個脈沖,再接著掃。現在
2022-04-15 11:23:50
關于DIY簡易低頻掃頻儀的設計方案介紹
頻率特性測試儀俗稱掃頻儀,用于測量網絡(電路)的頻率特性。例如測量濾波器、放大器、高頻調諧器、雙工器、天線等的頻率特性,而且往往用于對這些電子設備或網絡的調試。它為被測網絡的調整,校準及故障的排除
2019-06-04 06:12:53
各種電路設計總結
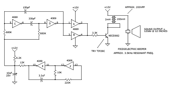
推動3.25 inch Piezo發出超聲波信號。此主題相關圖片如下: 120db掃頻式警聲電路 此主題相關圖片如下: +5V輸入+30V輸出升壓電路+5V輸入+30V輸出升壓電路
2012-02-14 20:07:15
基于DDS信號源的掃頻測試應用
DG5000 為例來詳細說明DDS信號源在掃頻測試中的具體應用。1. DG5000 提供1uHz~250MHz 的掃頻范圍;2. 掃頻類型支持“線性掃頻”、“對數掃頻”和“步進掃頻”;3. 掃頻時間
2019-06-06 07:39:43
如何自制陽臺防盜鈴?
自動進入警戒狀態,此時遙控門鈴自動失效,防止小偷通過門鈴來試探家中是否有人,如果小偷爬上陽臺準備入室盜竊時立即發出高達120dB急促的警聲,令小偷聞風喪膽,逃之夭夭。
2021-05-21 06:21:31
開源Labview掃頻儀設計
`` 本帖最后由 cc2016 于 2016-12-15 14:19 編輯
制作一個簡單的掃頻儀,可以用來測試電路的幅頻特性。下面是制作過程和上位機源碼,歡迎下載討論。``
2016-12-14 16:57:51
微孔霧化技術自動掃頻追頻-集成芯片
1K赫茲范圍。
2025年新出的微孔霧化集成芯片(型號LX8201-0B),因為其獨特的掃頻/追頻技術,能更加精準匹配到微孔陶瓷片的最佳諧振頻率,掃頻精度能低于200赫茲;芯片控制的微孔霧化電路方案
2025-05-28 11:23:24
用labview編一個正弦掃頻信號,此掃頻信號是按1/3倍頻程點進行掃頻的。
問題補充:掃頻范圍為20到20khz,但并不是20到20khz所有的頻率都要掃,只要掃20 31.5 63 125 250 500 1k 2k 4k 8k 16k 20k這些點就可以了。謝謝
2016-11-24 10:05:28
用雙濾波器生成掃頻正弦/余弦波形
的電路,就可以在1 Hz~25 kHz的頻率范圍內,獲得一個掃頻的正弦/余弦對。圖1,此電路可以在1Hz至25kHz頻率范圍內,產生掃頻的正弦/余弦對。 電路采用了Mixed Signal
2011-09-07 10:19:47
請問AD9106可以實現掃頻嗎?不能的話有實現掃頻功能的DDS芯片嗎?
我現在想要通過DDS實現靈活的調制輸出:1、(比如中心頻率250Khz,+-50Khz范圍內)線性掃頻功能2、(比如中心頻率250Khz,+-50Khz范圍內)隨機頻率掃頻或者periodic
2018-08-18 07:14:37
請問AD9914可以實現鋸齒波連續掃頻嗎?
AD9914可以實現鋸齒波連續掃頻嗎?為什么我用鋸齒波掃頻,每次掃完一個周期都要延時一段時間,然后再掃,而且隨著掃頻時間加長,延時的時間也需要加長,不然就會出現掃一周期停一周期的情況。請各位大神幫幫忙,是什么原因?
2018-08-09 09:06:57
請問AD995EB能實現觸發高電平上掃頻,低電平下掃頻嗎
1,是否可以輸出掃頻時間4微秒的40~65MHz的上掃頻線性調頻信號2,能否實現觸發高電平上掃頻,低電平下掃頻3,雜散能否達到80dbc4,設置是不是只能通過u***口,利用上位機設置5,供電電流
2019-02-26 11:15:17
請問ad9910的DRG掃頻模式positive (+Δ t) slope step intervals是什么意思?
,是這樣嗎?是不是需要將positive (+Δ t) slope step intervals參數至少設為10ns,才能保證上述掃頻信號100m、110m、120 m…..200M,共11點的頻率均輸出1個周期以上時間的信號?附件ad9910掃頻疑問.docx56.8 KB
2019-03-01 08:13:03
請問有帶掃頻功能的DDS芯片嗎?
你好,ADI工程師,貴公司有待掃頻功能的DDS芯片嗎?比如,設置一個起始頻率10Hz,終止頻率1MHz,掃頻時間10s;DDS會輸出相應的頻率。
2018-10-19 09:28:33
高頻電磁材料的掃頻測量系統設計
基于labview做一個高頻電磁材料的掃頻測量系統前期需要準備些什么呢,有什么好的書、資料推薦完全不知道怎么入手各位大神,新手求教啊…
2016-11-04 00:58:58
SN高達120dB的數模變換器SM5865CM
SM5865CM是NPC公司開發的一款信噪比高達120dB的高檔新世紀格式的單聲道音頻DAC芯片.與該公司的數字濾波芯片SM5847AF結合使用可實現最高格式192kHz/24bit的PCM數字音頻重放.文中介紹了SM5865
2009-05-04 12:57:53
38
38基于直接數字合成的掃頻測試電路設計
本文首先對掃頻信號測試系統中的重要模塊:掃頻信號源進行了深入的研究與分析,詳細推導了掃頻電路測試原理與理論依據。在對比了多種信號產生方法的優缺點后,提出了
2009-06-18 08:40:41
53
53基于單片機和FPGA的掃頻儀設計
以89S52單片機和FPGA為控制核心,設計了一個測試四端網絡幅頻特性和相頻特性的掃頻儀。系統功能分為掃頻信號產生、幅頻特性測試、相頻特性測試等模塊;而操作部分包括矩陣鍵
2010-07-21 16:01:54
68
68基于掃頻 RCS 測量的便攜式吸波涂料測量儀
介紹了一種測試吸波涂料反射率的便攜式測量設備,該設備基于掃頻RCS測量原理實現。與傳統方法相比,本設備具備簡單、測試靈活的優點;與其他的便攜式設備相比,本設備精度
2010-10-16 18:08:20
6
6低頻掃頻儀的設計與制作
綜合運用了單片微型計算機、模擬電路、數字電路、液晶顯示以及匯編語言等技術,系統解決了電子科研實驗室缺乏頻率在1MHz以下的掃頻儀器的問題。
2009-05-10 13:23:52
2513
2513
數字掃頻儀中衰減電路設計
本文提出了掃頻儀中衰減器的設計方法。根據不同的信號源可以采用不同的衰減電路。采用模擬乘法器AD834實現的壓控增益放大電路最大可以實現-70dB的衰減
2011-05-27 10:20:33
4966
4966
TMS320F28234 的音頻范圍掃頻儀設計
本設計基于 TMS320F28234 DSP芯片,制作了一臺音頻范圍數字掃頻儀。系統由DSP核心、硬件調理電路和PC機交互界面三部分組成。
2011-06-28 17:56:27
47
47基于555定時器的掃頻式驅蟲電路
掃頻式驅蟲電路可發出20~60kHz的掃頻超聲波,采用BTL結構功放,輸出功率可達4W,主要適用于食堂、糧庫、庫房等場合的驅蟲、驅鼠。
2011-07-27 11:49:09
3957
3957
音頻頻率數字掃頻儀
系統由掃頻信號產生及調理模塊、帯阻網絡模塊、幅頻特性測試模塊、數字幅頻均衡模塊以及人機交互模塊組成。掃頻信號由 DSP 內部 PWM 模塊產生經外部有源低通濾波器進入帶阻網絡。
2012-02-02 16:03:48
93
93FPGA數字存儲掃頻儀(源代碼+電路圖+PCB圖)
頻率特征測試儀是用來測量電路傳輸特性和阻抗特性的儀器,簡稱掃頻儀。掃頻信號源是掃頻儀的主要功能部件,作用是產生測量用的正弦掃頻信號,其 掃頻范圍可調,輸出信號幅度等
2012-12-06 16:52:22
517
5177 FPGA在醫療掃頻OCT系統中的應用
掃頻OCT系統即SS-OCT,是一種新近發展的高分辨率的生物醫學成像系統,是基于光學相干斷層成像技術(Optical Coherence Tomography,OCT),能非侵入性地對活體內部的結構
2017-02-08 04:26:35
993
993掃頻測量技術應用分析
本書系統地闡述了掃頻測量技術的基本原理、測量方法和應用。全書分為兩個部分:第一部分介紹掃頻技術、頻標技術和顯示器;第二部分以通信系統和微波網絡的掃頻測量為例,講述基本的測量方法。
2017-09-05 14:57:15
14
14掃頻儀怎么使用_掃頻儀使用方法圖解_掃頻儀的使用方法教程
在電子測量中,經常遇到對網絡的阻抗特性和傳輸特性進行測量的問題,其中傳輸特性包括增益和衰減特性、幅頻特性、相頻特性等。用來測量前述特性的儀器我們稱為頻率特性測試儀,簡稱掃頻儀。它為被測網絡的調整,校準及故障的排除提供了極大的方便。
2017-12-27 10:33:58
62496
62496掃頻儀是什么(由什么組成)_掃頻儀的工作原理_掃頻儀的功能及作用
掃頻儀(頻率特性測試儀,簡稱掃頻儀)是一種可在示波管屏幕上直接顯示被測電路頻率特性的專用儀器,亦即是一種把掃頻信號發生器、頻標信號發生器、示波器結合起來的儀器。
2017-12-27 10:51:15
58282
58282
掃頻激振原理及電路設計詳解
,還可以作為電子秤、皮帶秤、汽車秤等的關鍵傳感器。為了準確測量應力、應變的變化,除了要研究振弦式傳感器的材料特性外,還必須解決振弦傳感器的激振和測頻讀數技術。為此,本文對振弦式傳感器的激振技術和測頻讀數技術展開了研究,介紹了基于PIC16F873單片機內比較輸出模式的多路振弦傳感器的掃頻激振技術。
2018-03-15 17:17:00
9905
9905
Eagle多模掃頻儀使用快速入門教程說明
在準備測試之前,要完成掃頻接收機的硬件連接工作,掃頻接收機需要連接RF 天線、GPS 天線、12VDC 電源以及PC 數據線,如下圖所示: (注意: RF1對應GSM 信號; RF2 對應TD-SCDMA 信號; RF3 對應LTE/ 頻譜/CW 信號)
2020-04-14 17:39:46
3
3基于ICL8038的自動掃頻電路設計
本文介紹基于ICL8038的一種新穎的自動掃頻式激勵電路,其自動掃頻范圍為81.25~168.75kHz。該電路具有體積少、成本低、使用方便、制作簡單等優點。
2021-03-18 14:27:50
37
37最高可達120dB屏蔽效能,盤點海內外屏蔽材料一流品牌
導熱吸波:CoolZorb 600系列,高導熱系數5.0W/m·K,低揮發Outgassing (TML) 0.15%,嚴苛環境下確保高可靠性。導電橡膠:種類形態豐富,可提供體電阻低至0.002 ohm cm,屏蔽效果高達120dB(10GHz),壓縮率可至45%產品。
2022-03-09 09:57:29
4420
4420
放大器電路何時使用掃頻測試響應不同的頻率
模擬工程師通常在頻域工作。設計模擬電子設備的目的是在電路中操縱不同的頻率,這些模擬中使用的基本工具是掃頻測試。當您訪問具有經過驗證的組件模型的功能強大的電子模擬器時,可以檢查系統如何響應不同的頻率。
2022-04-12 11:15:34
4395
4395
常說的掃頻式頻譜儀中的掃頻和信號源中的掃頻有什么區別呢?
目前所有型號都支持掃頻功能,HK-LMS與HK-BLX系列支持掃頻觸發選件升級;而HK-SG系列中部分型號具備掃頻觸發功能。
2023-01-03 11:33:57
4287
4287掃頻超聲波線路板電路設計
掃頻超聲波線路板具有超聲清洗換能器頻率自動掃頻,超聲波換能器頻率跟蹤分析能力、故障自動檢測報警保護能力。掃頻超聲波線路板具有完善的保護,超聲波清洗換能器開路、短路、過載和過熱都可以即進的保護和報警
2023-02-16 15:52:22
1322
1322
超聲波頻率掃頻技術控制電路板設計
。 超聲波頻率掃頻技術控制電路板外觀設計簡單,采用它激式半橋電路,造價成本低,適合大規模應用。超聲波頻率掃頻技術通過確定換能器的大概范圍,采用正負0.5khz來回掃,在一定時間內找到合適的最高電流點工作,并且產生強大
2023-02-17 15:55:46
1438
1438
Q&A | 關于信號發生器的掃頻功能,您了解多少?
在上期文章中,我們介紹了可編程信號發生器使用中的相關問題,那么關于便攜式信號發生器的掃頻功能您是否有很多問題呢,今天我們將圍繞信號源掃頻功能詳細解答大家感興趣的幾個問題,快來看看吧!
2023-01-03 11:28:54
2834
2834
INA1650 雙路 SoundPlus? 高共模抑制 (91dB)、低THD+N (-120dB) 差分線路接收器技術手冊
時保持 –120dB 的超低 THD+N。片上電阻器的精密匹配特性為 INA165x 器件提供了出色的 CMRR 性能。這些電阻器具有遠遠優于外部組件的匹配特性,并且不受印刷電路板 (PCB) 布局
2025-04-23 14:53:36
1443
1443
電子發燒友App













評論