純正弦波發生器
2009-10-07 11:51:25
2321 什么是方波、矩形波、修正正弦波、純正弦波?如圖所示:
2023-06-10 10:29:42
21393 
信號發生器能夠產生頻率波形可調的信號輸出,目前僅限于1Hz~4999Hz頻率范圍,波形可選擇三角波,方波,鋸齒波,以及正弦波。本系統在Basys3上構建了一個簡易信號發生器。
2023-07-26 09:14:21
3671 
求大神幫忙設計一個1kHz的三角波發生器,急!!!!
2016-08-27 16:09:47
單片機輸出1KHz方波,如何轉成1KHz的正弦波
2017-08-19 16:59:03
本帖最后由 gk320830 于 2015-3-7 21:38 編輯
這是我用mulitisim仿真的基于555的信號發生器,請教一下哪出問題了,導致不能起振啊三個輸出分別是方波、三角波、正弦波
2013-08-04 12:05:51
阻抗測量通常是向被測對象注入微小的正弦電流信號,同時通過測量電壓信號,以獲取相關的電阻抗信息。系統不僅要求正弦波信號波形失真小、幅值穩定,而且必須具有頻率、幅值、相位可調節的功能。因此正弦波信號發生器的設計是阻抗測量系統的重要環節。
2019-07-19 07:36:52
使用信號發生器提供一個±1.5V的1KHz正弦波,經過一個500Hz-4500Hz的帶通濾波器(不接濾波器后面的振蕩時間更長),再進入AD8561的過零比較(也試過0.7V回滯比較出現了同樣
2023-11-20 06:24:54
1KHZ的聲音是模擬信號標準的正弦波為什么單片機中1KHZ的音頻方波。。。也可以發出聲音來????
2013-03-01 12:10:24
基于DSP的正弦波信號發生器源程序(匯編語言)正弦波信號發生器源程序D.1用泰勒級數開展開法計算一個角度的余弦值
2021-08-17 07:15:25
基于單片機的信號發生器應具有以下功能:1.設計一個單片機系統,通過按鍵選擇輸出信號的波形(正弦波、方波、三角波、鋸齒波等)。2.可以通過按鍵設定輸出波形的頻率。3.能夠顯示輸出波形代碼和頻率
2014-05-16 09:26:02
可程控正弦波信號發生器的系統組成可程控正弦波信號發生器的設計方案
2021-04-07 06:29:57
我想用雙T型正弦波振蕩電路產生100Hz、1kHz、和10kHz的正弦波,一直難調試出來,自激都比較難發生,而且大部分都是調試出正弦被切掉上下的頂部。開始考慮可能是運放不是軌到軌,可電源為正負5V
2024-09-24 06:53:05
安捷倫Agilent33250A 80MHz正弦波和方波 安捷倫任意波形發生器公司名稱:深圳市捷威信電子儀器聯系人:劉*** V:18025446127座機號:0755-27538807QQ
2021-11-01 11:18:10
,頻率為1kHz、10kHz、100kHz、1MHz的正弦波、三角波、方波三種信號的輸出功能;(2)硬件上應具備按鍵的參數設定功能,以及信號類型、幅值、頻率的數顯功能;(3)波形失真度:用示波器觀察時無明顯失真(
2015-10-09 16:28:50
用NE555設計一個1KHZ(誤差100HZ)的方波信號,并把方波轉化成三角波和正弦波。在線急急急~大神們幫幫忙啊
2019-05-21 22:17:19
要求是這樣的:設計一個正弦波方波三角波發生器。正弦波峰峰值3V,方波峰峰值14V,三角波峰峰值5V,頻率要連續可調10~10Khz 鑒于本人初學模電,設計的方案是采用文氏振蕩電路產生正弦波,經遲滯
2016-12-26 23:51:20
標準125khz正弦波發生器 proteus仿真
2012-06-06 17:17:15
能將1kHz的方波濾成1kHz的正弦波不用雙電源供電。。。跪求啊
2014-06-10 15:24:30
,主要由DDS正弦信號發生器及增益匹配電路、調制信號發生器、調幅電路、調頻電路鍵盤與顯示電路等組成。主要性能指標(1)正弦波輸出頻率范圍:1kHz~10MHz; (2)具有頻率設置功能,頻率步進
2014-07-17 09:44:22
一種以 555 定時器為核心制作的方波、鐘形波、三角波和正弦波的信號發生器 ,波形的頻率為 1kHz、輸出電壓為 0~200mVpp ,電路如附圖所示。附圖電路中 , IC1 為 555 集成電路
2008-10-17 17:21:58
我用信號發生器輸出一個1kHz,1Vpp的正弦波,接入op07同相輸入端,輸出衰減了,我把探頭接到同相輸入端,也是衰減的,請問是怎么回事啊?
2024-09-19 06:27:02
設計一個函數發生器,能產生方波、三角波、正弦波、鋸齒波信號。主要技術指標:(1)輸出頻率范圍100HZ~1KHZ、1~10KHZ(2)輸出電壓:方波UPP=6V,三角波UPP=6V,正弦波UPP>1V,鋸齒波UPP=6V。
2020-06-24 21:16:19
`設計了一個基于LM324的信號發生器,從左到右依次產生方波、三角波、正弦波仿真基本滿足要求,但實際電路板制作中方波生成處卻輸出了正弦波,想問這個電路圖是否存在什么問題?`
2019-04-29 20:52:02
dsp正弦波發生器,在C5000系列DSP上實現正弦波發生器
2008-01-02 19:29:04
86 正弦波信號發生器VHDL源代碼
2008-01-02 20:46:30
238 1Khz信號發生器電路及制作
2009-04-13 16:23:14
8 制作一個正弦信號發生器的設計:(1)正弦波輸出頻率范圍:1kHz~10MHz;(2)具有頻率設置功能,頻率步進:100Hz;(3)輸出信號頻率穩定度:優于10-2;(4)輸出電壓幅度
2009-08-12 16:40:45
220 正弦波信號發生器的設計結構上看,正弦波振蕩電路就是一個沒有輸入信號的帶選頻網絡的正反饋放大電路。分析RC串并聯選頻網絡的特性,根據正弦波振蕩電路的兩個條件,即振
2009-10-22 21:24:10
1306 使用集成運放LM324制作正弦波發生器:2006年北京市大學生電子設計大賽,要求使用集成運放LM 324 制作正弦波發生器,電路要求正弦波的頻率較高淵362H z耀102kH z冤,輸出信號幅度可調
2009-10-23 16:30:51
370 使用集成運放LM 324 制作正弦波發生器:2006年北京市大學生電子設計大賽,要求使用集成運放LM 324 制作正弦波發生器,電路要求正弦波的頻率較高淵362H z耀102kH z冤,輸出信號幅度可調
2009-11-16 23:27:12
485 三相正弦波脈寬調制(SPWM)信號發生器SM2001:介紹一種可自動產生三相正弦波脈寬調制波形的專用芯片的結構、原理及使用方法。它可廣泛用于三相電機的變頻控制,三相UPS的驅動等領
2010-01-10 12:19:40
194 正弦波發生電路能產生正弦波輸出,它是在放大電路的基礎上加上正反饋而形成的,它是各類波形發生器和信號源的核心電路。正弦波發生電路也稱為正弦波振蕩電路或正弦波振蕩
2010-03-03 10:45:59
246 介紹DDS的工作原理,設計完成以DDS器件AD9951為核心、頻率范圍為30~125MHz的射頻正弦波信號發生器系統,可通過計算機RS232串口設置輸出頻率和幅度。對系統進行測試,結果表明該系統
2010-12-28 16:25:52
71 正弦波發生器電路圖,電路由IC,TL082組成。
圖二:正弦波信號發生器電路圖
2008-01-02 19:16:06
4256 
555正弦波信息發生器電路圖,振蕩頻率為20HZ-20KHZ.由555IC等組成。
2008-01-02 19:18:56
8045 
正弦波轉方波電路
2008-07-18 16:04:20
37899 
多波形信號發生器:由555芯片組成,可產生正弦波,三角形波,方波。
2008-10-17 17:21:48
4566 
實驗八 RC正弦波發生器及波形變換一、實驗目的1.加深理解RC正弦波振蕩器的工作原理。2.掌握測試RC振蕩器頻率特性的方法。3.加深對比較電路工作
2009-03-17 11:36:09
10245 
正弦波方波變換器電路圖
2009-03-25 09:08:54
3601 
正弦波發生器
它能產生1KHZ左右的正弦波。電路如附圖1-8所示。為配合模擬電路實驗而設置。正弦波信號在輸(入)出插孔板上標有“~
2009-03-30 15:50:13
3184 
簡單的正弦波發生器
2009-04-08 09:10:27
5028 
失真度小的正弦波發生器
2009-04-08 09:12:35
1151 
數控正弦波發生器
2009-04-08 09:13:34
1059 
1kHz剛波發生器電路圖
2009-05-08 13:25:55
884 
正弦波發生器電路圖
2009-05-18 16:12:07
2322 
三相正弦波脈寬調制(SPWM)信號發生器SM2001
摘要:介紹一種可自動產生三相正弦波脈寬調制波形的專用芯片的結構、原理及使
2009-07-08 14:22:04
5937 
單相參考正弦波發生器電路圖
圖 單相參考正
2009-07-17 11:20:53
1129 
給定1kHz正弦波時的電感電流電路圖
2009-07-25 11:41:04
1188 
用電池供電的正弦波發生器
2009-10-07 11:40:42
917 
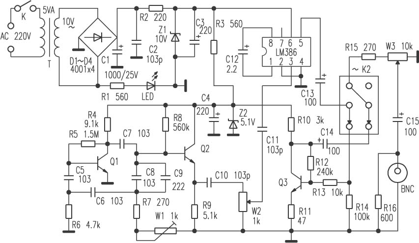
正弦波發生器
2009-10-07 11:46:09
1135 
采用施密特觸發器的正弦波-.方波發生器
2009-10-07 16:56:18
5002 
一種數模結合三相正弦波發生器設計
三相正弦波發生器是應用非常廣泛的信號源之一,
2009-10-22 18:03:01
2370 
基于AD9951射頻正弦波信號發生器的設計現代通信技術、雷達技術、電子測量以及一些光電應用領域都要求高精度、高穩定度、高分辨率的射頻正弦波信號。有別于傳統的模
2009-10-22 18:16:38
2410 
ML2036型串行接口正弦波發生器及其應用
ML2036是Fairchild公司推出的可編程輸出頻率單片集成過零正弦波發生器,無需外部元件。通過串行SPI數字接口編程輸出DC-50kHz之間的任意
2009-12-07 22:14:26
2543 
1KHZ正弦波產生電路(文氏電橋振蕩器)
R3是為
2009-12-14 15:56:04
7518 
正弦信號發生器設計方案1 引言 為了精確地輸出正弦波、調幅波、調頻波、PSK及
2010-04-15 15:34:41
8065 
利用聲卡輸出所需要的三角波、正弦波、方波等多種信號,有效地實現信號發生器的基本功能。
2011-05-12 10:56:03
5133 
這個正弦 信號發生器 利用最新的頻率合成技術,實現了1KHz~30MHz的正弦波輸出,頻率步進可達到1Hz,可輸出調制度可調的AM信號,5KHz、10KHz最大頻偏的FM信號,100KHz固定頻率載波、碼速
2011-08-23 10:40:21
109 為精確地輸出正弦波、調幅波、調頻波、PSK、ASK等信號及保證信號的高可靠性,設計出一種新型的正弦信號發生器。該正弦信號發生器以可編程邏輯器件CPLD和單片機AT89S52為基礎,采用數
2012-05-23 10:28:35
3342 
51與adc0832++++信號發生器+可產生正弦波、方波、三角波+含ISIS仿真
2012-09-04 09:17:41
219 正弦波發生器 課程設計 電子線路實驗 方波三角波轉換
2015-12-09 16:01:06
216 方波_三角波_正弦波_鋸齒波發生器 原理與特性
2016-01-20 15:51:41
210 正弦波信號發生器的設計 需要的可以拿去參考一下
2016-08-29 15:02:03
58 DAC0832波形發生器protues仿真 正弦波 方波 三角波發生器仿真
2017-01-14 22:32:46
184 信號發生器又稱為函數信號發生器,它是一種應用非常廣泛的電子設備,它可作為各種電子元器件、部件及整機測量、調試、檢修時的信號源。信號發生器提供正弦波、方波、三角波等多種信號波形。使用起來有很大的靈活性
2017-08-23 11:22:16
40860 
函數發生器總方案及原理框圖 原理框圖 函數發生器的總方案 函數發生器一般是指能自動產生正弦波、三角波、方波及鋸齒波、階梯波等電壓波形的電路或儀器。根據用途不同,有產生三種或多種波形的函數發生器
2017-12-10 11:31:46
122 函數信號發生器是是由基礎的非正弦信號發生電路和正弦波形發生電路組合而成。由運算放大器單路及分立元件構成,方波三角波正弦波函數信號發生器一般基本組成框圖如圖1所示。 1、方波三角波正弦波信號發生器電路
2017-12-10 11:51:30
45 本文主要介紹了一種正弦波信號發生器基本原理與設計,正弦信號發生器主要由兩部分組成:正弦波信號發生器和產生調幅、調頻、鍵控信號。正弦波信號發生器采用直接數字頻率合成DDS技術,在CPLD上實現正弦信號
2018-01-14 13:11:20
85967 
首先介紹了產生正弦波的條件,其次介紹了正弦波發生電路組成,最后闡述了正弦波發生電路及工作原理。正弦波發生電路能產生正弦波輸出,它是在放大電路的基礎上加上正反饋而形成的,它是各類波形發生器和信號源的核心電路。正弦波發生電路也稱為正弦波振蕩電路或正弦波振蕩器。
2018-09-13 17:54:46
40403 -方波轉換器
? 有時在電路的測試(如音頻電路測試)中需要對輸出情況進行測試。本文介紹一個正弦波變方波轉換電路,見圖.它可從已有的正弦渡發生器中提出良好的方波信號.且不需外接電源為其電路供電.使得
2018-09-20 19:20:44
2811 正弦波信號發生器電路原理圖如上圖所示,下圖是為其配套的電源電路。整個電路可以在面包板上焊接而成,也可自制PCB圖,效果會更佳。
2018-09-28 10:52:00
67508 
LT1037演示電路-1 kHz正弦波發生器
2021-06-04 11:17:47
15 正弦波發生電路能產生正弦波輸出,它是在放大電路的基礎上加上正反饋而形成的,它是各類波形發生器和信號源的核心電路。
2021-07-11 14:40:13
18096 FPGA實現基于ROM的正弦波發生器(嵌入式開發系統)-該文檔為FPGA實現基于ROM的正弦波發生器總結文檔,是一份很不錯的參考資料,具有較高參考價值,感興趣的可以下載看看………………
2021-07-30 11:45:41
32 單片機課設波形發生器 ,產生方波、三角波、正弦波、鋸齒波 波形幅度可調、頻率可調。
2021-11-15 15:06:02
182 設計要求:用555定時器設計一個信號發生器,要求輸出方波、三角波、正弦波并,設計輸出電壓及頻率。
2022-03-31 17:31:43
45 這種正弦波到方波轉換器電路有望提供良好的方波,改變從現有發生器傳遞的正弦波。它的主要特點在于不需要電源:通過這種方式,它可以簡單地連接在正弦波發生器和被測設備之間。
2022-05-14 10:32:51
21018 
電子發燒友網站提供《Arduino正弦波發生器.zip》資料免費下載
2022-11-08 09:25:47
5 正弦波發生器實際上是一個正弦波振蕩器電路,它產生指數上升和下降的正弦波形。
2023-03-19 14:06:42
26655 
數字正弦波發生器(振蕩器)電路的優點是,只需很少的元件即可生成具有高幅度常數且在非常寬的頻率范圍內可變的信號。此處所示電路產生正弦波信號。其他信號形式也可以通過改變R1的值來生成。
2023-07-25 15:30:04
6688 
設計、組裝、調試信號發生器電路,使它能輸出正弦波、方波和三角波(可采用集成芯片ICL8083);其頻率在20HZ-20KHZ范圍內連續可調。
2023-08-01 01:05:31
3618 
本篇分享一款采用單個三極管制作一款超低成本的正弦波電路、發生器,見下圖:正弦波電路、發生器電路解析1.該電路,重要的地方在于三極管發射極連接的那個電容器。2.該電路可以產生:10H~200KHz
2023-07-31 23:43:33
4278 
設計、組裝、調試信號發生器電路,使它能輸出正弦波、方波和三角波(可采用集成芯片ICL8083);其頻率在20HZ-20KHZ范圍內連續可調;
2023-08-22 10:41:48
3468 
什么是方波、矩形波、修正正弦波、純正弦波?方波怎樣變成正弦波? 1、方波 方波是一種周期性方波形波形,通常由兩個不同的幅值組成,交替出現。在每個周期內,它的波形由一個高電平和一個低電平交替組成,通常
2023-10-25 11:50:44
9112 方波、正弦波和三角波信號的產生方式各有不同,下面分別進行詳細闡述
2024-01-29 17:27:08
10721 和應用。 一、正弦波晶振 正弦波晶振產生的是連續且平滑的正弦波形狀。它可以通過正弦波發生器來實現,通常基于RC或LC振蕩電路。正弦波晶振在信號處理、通信和電子設備中廣泛應用,如聲音合成、頻率調制和調幅調頻等。 1. 波形特點
2024-01-31 09:11:44
2322 信號發生器是一種電子設備,用于生成具有特定特性的電信號,如正弦波、方波、脈沖波等。
2024-05-31 16:32:36
1592 信號發生器是一種電子設備,用于生成具有特定特性的電信號,如正弦波、方波、鋸齒波等。信號發生器廣泛應用于測試和測量領域,如電子電路設計、通信系統、醫療設備等。本文將詳細介紹信號發生器的使用方法、幅值
2024-06-03 10:56:17
6188 信號發生器的類型 在調整信號發生器的頻率之前,首先需要了解所使用的信號發生器的類型。常見的信號發生器類型包括: 正弦波發生器 :產生正弦波形的信號。 方波發生器 :產生方波形的信號。 三角波發生器 :產生三角波形的信號
2024-06-03 11:06:25
4005 方波發生器,也稱為非正弦波形振蕩器或自由運行的多諧振蕩器,是一種能夠自主產生周期性方波信號的電子設備。方波信號是一種特殊的非正弦波形,其波形在固定的最小值和最大值之間以規則的頻率交替變化,類似于矩形
2024-07-17 17:25:00
13890 
把1kHz方波濾成正弦波是一個涉及信號處理和濾波器設計的問題。 引言 方波是一種具有兩個電平的周期性信號,通常用于數字電路和通信系統中。然而,在某些應用中,我們需要將方波轉換為正弦波,例如在模擬信號
2024-07-23 14:27:39
5091 普源DG1022Z信號發生器作為一款高性能的雙通道波形發生器,可靈活輸出正弦波、方波、三角波等多種波形,廣泛應用于電子測試、科研實驗及教學場景。本文將詳細介紹如何通過該設備生成并調節正弦波的頻率,幫助用戶高效完成信號調試任務。
2025-10-14 16:53:13
602 
評論