信號預處理模塊
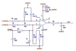
信號預處理模塊主要包括四階低通濾波電路和同步方波變換電路。根據國家對諧波測量儀器的要求,A級儀器頻率測量范圍是0~2500Hz,故每周波每路采樣128點。根據工程經驗,采用截止頻率為1500Hz的四階巴特沃斯低通濾波器,完全可以達到較好的濾波效果。同時為了提高測量精度,采用了自適應調整采樣間隔技術,即根據捕獲單元測量的頻率自動調整。本系統采用同步方波變換電路部分實現頻率的測量,同時為提高共模抑制比,同步方波變換電路采用開環方式實現電壓比較并將其輸入到同相端,同時在反相端輸入? +1.5V的比較電平,這樣在輸出端即引腳6處可得到占空比為50%的方波,其中電容C5起抑制高頻噪聲的作用。同步方波變換電路圖如圖3所示。

圖3 同步方波變換電路圖
電子發燒友App
























































































評論