按照一定的時間規律,向負載通斷電一次形成一個周期。反復執行便構成脈沖電源。脈沖電源有單正脈沖電源和雙正脈沖電源、負脈沖電源。
2011-12-19 10:38:33
10167 加快蒸發有兩個方法:加強它周圍的空氣流動和它的溫度。氮氣還是一種不活潑的氣體,也能起到隔絕氧氣的作用,防止氧化。氮吹儀就是通過這些原理達到了濃縮的目的。它將氮氣快速、連續、可控地吹到加熱樣品表面,實現大量樣品的快速濃縮。
2020-03-20 09:02:21
請問有研發出氮氧傳感器電控方案的嗎?
2021-06-29 22:34:43
離子濃度迅速回升,這有利于隨后的陰極周期使用高的脈沖電流密度,因而鍍層致密、光亮、孔隙率低;雙脈沖電源的反向脈沖的陽極剝離使鍍層中有機雜質(含光亮劑)的夾附大大減少,因而鍍層純度高,抗變色能力強
2018-10-17 16:43:56
在脈沖供電過程中,當電流接通時,脈沖(峰值)電流是普通DC電流的幾倍甚至幾十倍。正是這種瞬間的高電流密度,使金屬離子在極高的過電位下減少,從而使沉積層晶粒變得更細。當電流關斷時,陰極區附近的放電離子
2022-03-29 10:47:21
在脈沖供電過程中,當電流接通時,脈沖(峰值)電流是普通DC電流的幾倍甚至幾十倍。正是這種瞬間的高電流密度,使金屬離子在極高的過電位下減少,從而使沉積層晶粒變得更細。當電流關斷時,陰極區附近的放電離子
2022-04-25 22:08:21
得到較好的應用。目前脈沖電鍍中所使用的多為方波脈沖。 脈沖電鍍電源能產生方波脈沖電流,它在用于電鍍時并不能得到理想的正方波,而是一種近似于梯形的波形,這會影響脈沖電鍍瞬時高電位有利作用的充分發揮。脈沖
2011-11-17 17:18:20
離子回旋共振加熱是EAST超導托卡馬克核聚變實驗中重要的輔助加熱手段。高性能的高功率射頻放大器陽極電源對整個加熱系統的穩定運行起重要作用。本工作設計了基于脈沖階梯調制(PSM)技術的陽極電源及其控制
2011-03-11 14:06:10
項目名稱:大功率變頻電源研制試用計劃:項目名稱:大功率逆變電源研制試用理由:本項目中由于輸入電壓范圍比較寬,需要設計DC-DC電路,為后面的電路中提供基準電源和芯片的供電電源,因此會用到開關電源IC
2019-11-28 17:41:56
和pH玻璃電極用于補償NH4+信號。該傳感器是防水的,其輸入等級為ip68。氨氮傳感器的三大優勢:1、快速準確的銨離子測量NH4+或NH4+-N完全補償pH, K+干擾和溫度可拆卸電極保護,易于維護。2、用加壓水或空氣清潔傳感器。3、放大的信號允許在傳感器和分析儀之間達到200米。`
2018-08-20 16:14:49
,測量氮的機器英特儀器銷售部:138.3923.4904半微量蒸汽定氮儀儀器使用條件:(1) 溫度:0-40℃(2) 相對濕度:≤80%(3) 供電電源:電 壓:220±22頻 率: 50±0.5Hz
2021-04-29 09:32:27
管壁,減少目標物損失,提高目標物回收率。圖1 工作原理示意圖2.硬件組成自動氮吹儀硬件組成如圖2所示:主要包括主控制器、流量控制模塊、雙漩渦裝置、液位傳感器模塊、電源模塊和APP終端。流量控制模塊負責
2018-09-28 11:03:21
【作者】:呂鵬;劉春芳;張潮海;趙永蓬;王騏;賈興;【來源】:《強激光與粒子束》2010年02期【摘要】:描述了Z箍縮放電等離子體極紫外光源系統中的主脈沖電源,給出了主電路拓撲結構,重點介紹了三級磁
2010-04-22 11:41:29
`HYDRA在線氨氮監測儀是一款檢測水中氨氮(NH4+-N)含量的在線設備,適用于各種水體,包括湖泊、溪流、地下水以及廢水等。它的傳感器部分使用三電極體系來確定NH4+-N含量,包括:一個氨離子電極
2018-05-30 15:08:16
怎么實現等離子電源的EMC設計?PCB布板時需要注意什么?
2021-04-09 06:54:43
各位大神 做了一個高壓脈沖電源 用來產生高壓 用于臭氧或負離子 DC 5V或12V輸入 3500V輸出 輸出端接的是毛刷 尖端放電產生負離子 這個電源用的是調節占空比 類似開關電源產品單獨老化 或
2021-07-09 12:30:55
高精度程控電源的研制 PDF資料分享資料分享來自網絡資源
2020-09-14 21:46:05
高精度程控電源的研制資料分享來自網絡資源
2020-10-09 22:35:58
COD氨氮總磷總氮檢測儀【恒美儀器HM0C4】有什么用。 HM-C4型COD氨氮總磷總氮檢測儀,是恒美公司2019年新推出的一款具有高性價比的水質檢測設備,它采用密封催化消解,然后使用比色法測量
2021-03-26 10:41:48
肥料氮磷鉀檢測儀器【恒美HM-FE】特點:1、肥料氮磷鉀檢測儀可檢測化肥、有機肥(含葉面肥、水溶肥、噴施肥等)、植株中的速效氮、速效磷、有效鉀、全氮、全磷、全鉀、有機質、酸堿度,鈣、鎂、硫、鐵、錳
2021-03-29 10:59:46
用氮離子注入的方法制備了4H-SiC歐姆接觸層。注入層的離子濃度分布由蒙特卡羅分析軟件 TRIM模擬提取,Si面4H-SiC-Ni/Cr合金歐姆接觸的特性由傳輸線方法結構進行了測量,得到氮離
2009-02-28 09:38:29
25 本文介紹了一種用于廢水處理的雙極性高重復頻率的高壓脈沖發生器。該脈沖發生器由高壓可調直流電源、兩級儲能脈沖電容器和多電極旋轉火花隙開關組成。裝置的核心部分是自
2009-04-08 14:55:41
28
闡述了氣體滲氮工藝過程控制系統的設計原理。該系統采用了集散式的結構,構成
了一個上、下位機系統。下位機采用智能數字控制儀進行現場控制。上位機軟件采用VB
2009-06-11 16:22:42
20 在利用 VB 開發的離子滲氮上位機監控系統中,使用了軟件圖形用戶界面設計的幾個技巧。實現了用鼠標鍵啟動游標,捕獲工藝曲線,跟蹤工藝參數值,并完成了自適應窗體設計。
2009-06-12 16:01:06
53 主要介紹了所研制的變極性等離子弧焊接系統,包括:主弧電源、維弧電源、等離子焊槍、電源配套系統以及計算機控制系統等,對系統的設計和關鍵技術突破作了較為詳細的闡述
2009-07-03 16:24:28
21 脈沖等離子體推力器等效電路模型分析::脈沖等離子體推力器(P胛)的放電電流與推力器性能有密切關系。為了分析影響脈沖等離子體推力器放電電流的因素,建立了推力器放電過程
2009-10-07 23:03:59
10 基于PIC單片機的脈沖電源:設計了一種金屬凝固過程用脈沖電源。該電源采用PIC16F877作為主控芯片,實現對窄脈沖電流幅值的檢測,以及時電流脈沖幅值根據模糊PID算法進行閑環控
2009-10-10 14:30:27
65 本文介紹了離子束濺射鍍膜機電源的設計方案,并著重闡述了短路保護電路、自動恢復電路和線性光電隔離電路的設計。測試結果表明:該電源能滿足離子束濺射鍍膜機設備的要
2009-10-16 09:41:59
31 600kV高壓大電流脈沖變壓器的研制:介紹了工作于低阻抗負載下的高壓大電流快響應脈沖變壓器的一種設計方法。設計了一臺用于調制器型加速器的標稱電壓為600kV的脈沖
2009-10-27 10:32:36
29 HNZM可編程脈沖電源HNZM系列高頻脈沖電源有單正脈沖和雙正、負脈沖電源,采用獨特的調制技術,數字化控制。正向脈沖開啟寬度(T+)和負向脈沖開啟時間寬度(T-)可分別在全周期內調節。正向電流、電壓
2023-01-30 14:32:18
目前油田原油含水率漸高,常規脫水方法已經不能滿足。鑒于高壓直流脈沖電脫水的種種優點以及高壓脈沖電源研制難的現狀,本文提出了一種基于脈沖同步疊加的方式產生高頻高
2009-12-19 13:48:03
61 離子氮化工藝具有高效、節能、無污染、工藝質量好等優點,因而在機械行業中得到了廣泛應用。
2009-12-21 13:36:12
13 離子滲金屬是在低真空爐體中,利用輝光放電即低溫等離子體轟擊的方法,使工件表面滲入金屬元素。實現離子滲金屬必須具備以下幾個條件
2009-12-21 13:37:50
14 論述了離子滲氮電源中幾種常用的滅弧方式,分別介紹了其工作原理,并對其滅弧性能作出了分析對比。
2009-12-21 13:43:09
6 在簡述真空滲碳及碳氮共滲近況的基礎上,重點介紹了乙炔真空滲碳及乙炔、氨氣真空碳氮共滲的效果及應用。在WZST 系列雙室真空滲碳淬火爐滲碳后,滲碳層深度均勻性為±0. 05 ~0
2009-12-21 14:40:38
7 溶膠2凝膠硫離子傳感器的研制及應用:報道了溶膠2凝膠硫離子傳感器的制備方法及其在硫離子檢測中的應用。采用循環伏安法(CV) 對傳感器修飾過程進行了表征,對其電化學過程的可
2010-01-16 16:30:45
6 描述了Z箍縮放電等離子體極紫外光源系統中的主脈沖電源,給出了主電路拓撲結構,重點介紹了三級磁脈沖壓縮網絡,給出了關鍵參數的設計計算,并且介紹了新穎的末級磁脈沖
2010-03-05 14:13:38
29 產品簡介: 脈沖恒流電源是能華公司自主開發研制的新型高品質、寬電壓、寬頻率、低噪音專用調頻脈沖電源。其優越的性能不但能滿足您對各種化學、電解、電鍍、電拋光、電腐蝕、 電著色
2023-07-11 12:23:40
摘要:針對微機控制的鎢極脈沖氬弧焊在引弧時控制系統容易受到干擾的問題,研制了一種新型高壓脈沖引弧裝置。在主電路拓撲結構上采用特殊的輸出變壓器構成逆變升壓電路,
2010-05-18 09:25:13
78 議程液晶/等離子電視電源系統簡介液晶/等離子電視電源系統的解決方案英飛凌推薦產品英飛凌demoboard背光電源液晶/等離子電視電源系統簡介液晶/等離子電視電
2010-06-13 09:07:24
46 摘要:介紹為負氫多峰離子源及注入系統而研制的一套新型高壓開關電源。該套電源采用新型脈寬調制技術、先進的準諧振半橋式變換原理,組件式、倍壓線路模塊化結構,整體性能優
2010-10-01 20:43:44
44
電火花切割用脈沖電源電路
2009-02-09 12:52:35
3534 
用異或門產生互補尖脈沖輸出
2009-04-03 09:45:48
1945 
工業用振動棒變頻電源的研制
摘要:以工業用振動棒的變頻電源為研究對象,主要介紹了如何采用新的方法來設計
2009-07-08 10:35:32
849 
1000A/30V電鍍用脈沖電源的研制
1引言
在我國,電鍍行業發展較快,隨著市場對電鍍產品質量要求的提高,電鍍工藝對電鍍電
2009-07-10 08:54:42
2296 
脈沖激光電源的設計與研制
摘要:介紹了一種新型脈沖激光電源的設計與研制,給出了這種電源的電路原理圖和調試
2009-07-15 08:39:58
2354 
離子滲氮電源中的滅弧措施
摘要:論述了離子滲氮電源中幾種常用的滅弧方式,分別介紹了其工作原理,并對其滅弧性能作出了分析對比
2009-07-17 09:56:13
1720 
電力系統用單相逆變電源的研制
DevelopmentofSingle-phaseInverse-changePowerSupply(PS)
AppliedtoPowerSystem
2009-07-27 10:21:30
1373 基于8098單片機的脈沖測量儀的研制
給出基于8098單片機的脈沖測量儀的硬件、 軟件及 抗干擾措施。實際使用證明該測量儀穩定、可靠、精度高、測
2009-10-15 21:52:09
1038 
美研制出紙電池 效率可達離子電池10倍
2009-12-10 10:59:03
1040 等離子體所在基于氮摻雜二氧化鈦電池暗電流抑制研究取得較大進展
近來,中科院等離子體研究所太陽能材料與工程研究室研究生田華軍在基于氮
2010-01-28 09:03:37
2367 脈沖電源原理圖
等離子體電源采用脈沖電源供電,放電極直接置于水中,
2010-02-22 10:28:13
19677 
摘要:離子回旋共振加熱是EAST超導托卡馬克核聚變實驗中重要的輔助加熱手段。高性能的高功率射頻放大器陽極電源對整個加熱系統的穩定運行超重要作用。本工作設計了基于脈沖階梯調制(PSM)技術的陽極電源及其控制保護系統,通過采集的實驗數據對電源的設計進
2011-02-22 20:41:46
44 脈沖電源可通過控制輸出電壓的波形、頻率和占空比及平均電流密度等參數,改變金屬離子的電沉積過程,使電沉積過程在很寬的范圍內變化,從而在某種鍍液中獲得具有一定特性的鍍層。脈沖鍍鎳代替直流鍍鎳可獲得結晶細致的鍍層
2011-03-12 11:16:15
3356 
本文采用價格低廉、無污染、安全和熱穩定性能優良、循環壽命長的磷鐵酸鋰代替鉆酸鋰和錳酸鋰作為鋰離子電池的正極材料,研制了磷酸鐵鋰鋰離子動力電池,并在配有均衡充電的模
2011-08-19 15:00:35
31 本文在廣泛閱讀國內外相關文獻和深入研究現有開關電源技術的基礎上,以等離子開關電源為研究對象,從電源的調壓電路拓撲結構、調壓電路輸出電壓的紋波系數和脈沖陡化電路的相
2011-09-09 12:07:28
52 本文對這種高功率脈沖電源的工作原理,設計方法做了詳細的介紹;對電路各部分如儲能電容充電、兩級充放電回路、晶閘管驅動和保護、高頻脈沖變壓器、自擊穿氣體開關、Blumlein 傳
2011-09-09 12:11:44
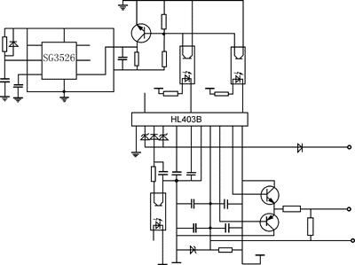
94 應用單片機AT89S52和PWM調制器件SG3525,設計制作了一種直流脈沖電源,利用SG3525調節脈沖電壓,利用A1、89S52控制脈沖的頻率和占空比,從而實現了輸出脈沖的頻率、電壓和占空比的連續
2011-09-15 14:44:33
189 提出了一種基于IGBT的高壓脈沖電源,系統由能源系統和脈沖產生回路構成,由單片機來控制IGBT的觸發,其設計輸出為方波,電壓幅值在50 100 kV可調,脈沖寬度在l~10 s可調,頻率在1~
2011-12-19 14:04:33
125 本文設計了基于單片機控制電擊槍高壓脈沖電源系統,包括硬件制作、和軟件編寫,并進行現場試驗。試驗分為電路測試和電擊槍發射兩種情況。電路測試包括電擊槍的變壓器輸出和高
2011-12-19 14:09:05
255 手機用鋰離子電源原理及利用;手機用鋰離子電源原理及利用
2016-01-13 11:46:34
2 全數字脈沖MIG逆變焊接電源的研制,下來看看。
2016-03-30 14:37:55
23 基于DSP的SVPWM逆變電源研制,下來看看
2016-04-15 18:29:16
22 脈沖電場滅菌用固態高壓開關的研制_魏新勞
2017-01-07 18:12:51
0 高功率密度蒸發冷卻ECR離子源磁體線圈研制_熊斌
2017-01-08 13:26:49
0 一種SOI CMOS電脈沖時間間隔測定電路的研制
2017-01-22 13:26:53
12 離子選擇電極在污水銨氮和硝酸氮監測中的應用
2017-02-07 15:27:34
19 高頻脈沖電鑄電源的設計
2017-03-04 17:53:55
5 全固態脈沖磁場——加速器延時同步機研制
2017-09-11 13:20:11
10 飛機電源測試系統的研制
2017-09-12 15:04:16
3 1000A30V電鍍用脈沖電源的研制斬波輸出的拉制方法
2017-09-15 09:25:56
17 脈沖電源是什么?用戶的負載需要斷續加電,即按照一定的時間規律,向負載加電一定的時間,然后又斷電一定的時間,通斷一次形成一個周期。如此反復執行,便構成脈沖電源。例如對于無極性電解電容器的老練工藝中
2017-11-14 17:31:16
34053 制成僅有氮原子大小的結構有兩種辦法:直接植入單個氮原子,或在金剛石生長的最后一步加入氮。此次,研究團隊在超凈實驗室里通過氧等離子體蝕刻辦法制作出非常精細的鉆石尖,其訣竅是在晶格的相鄰空位間導入氮原子。這個氮空位中心就是實際的傳感器,用激光束和微波照射時會發光,在靠近磁場時會有光的變化。
2018-07-20 14:51:00
958 具有非平面幾何結構和軸向手性的新型陽離子氮摻雜納米石墨烯(CNDNs)的設計與合成,并通過單晶X射線分析揭示了其螺旋和凹陷結構。研究結果表明,與它們的全碳類似物相比,CNDN的前沿軌道在能量上處于
2017-12-04 15:49:05
2230 
介紹了基于L298N芯片對離子滲氮中壓強的控制,控制氣體流量,提高了爐體壓強控制精度,可降低生產成本,提高系統性價比,改善整個系統控制的控制動態性能和穩定性能。
2017-12-12 10:01:22
3361 
期間,要建立脈沖電暈脫硫脫硝工業試驗臺,要求電源系統輸出50~100 kW的平均功率。從目前情況看,實現大功率的脈沖功率系統相當困難,有必要探索新的思維和設計,以滿足工業試驗需求。根據九五攻關課題的要求,研制一臺平均功率10
2017-12-20 11:06:00
1 脈沖滑動放電能夠在大氣壓下產生高能量、高電子密度的低溫等離子體,在廢水處理、點火助燃、甲烷轉化等領域具有廣泛的應用前景。為了研究重復頻率微秒脈沖電源對滑動放電特性的影響,采用自主研制的重復頻率微秒
2018-03-21 16:10:17
1 脈沖電源有單正脈沖和雙正、負脈沖電源,采用獨特的調制技術,數字化控制。正向脈沖開啟寬度(T+)和負向脈沖開啟時間寬度(T-)可分別在全周期內調節。正向電流、電壓調節、負向電流、電壓均可獨立調節。可滿滿足客戶的不同的需求。
2019-04-18 17:08:18
11015 隨著電子產品迅速向高頻化、高速數位化、便攜化和多功能化的發展,對PCB 基板的線粗、線隙要求也越來越小,而業界仍基本採用經過圖形電鍍加工的方法生產基板,因而星點滲鍍導致線中間線隙變小甚至短路的問題也
2019-10-03 17:04:00
6048 
眾所周知,離子滲氮工藝對爐體內壓強的控制要求比較高,因此本文設計了一種基于L298N芯片驅動直流電動機控制的氣體流量控制器,可用于控制反應爐的抽氣氣體流量。
2021-02-14 17:50:00
3185 
水楊酸分光光度法氨氮儀測量原理主要是指堿性介質在存著亞硝基鐵氰化鈉的情況下,水中的氨、銨離子與水楊酸鹽和次氯酸離子反應生成藍色化合物,其色度與水中氨氮的濃度成正比。其測量范圍小,一般儀表測量量程為
2021-09-04 08:54:08
2007 靜電除塵用脈沖高壓電源設計(深圳核達中遠通電源技術有限公司)-電子設計工程 2015年2月
一種新型的靜電除塵用脈沖高壓電源設計
2021-09-29 12:50:35
50 等離子體位移快控電源設計(現代電源技術基礎下載)-等離子體位移快控電源設計等離子體位移快控電源設計
2021-09-29 17:45:39
5 ,國產的分析儀價格往往在5萬RMB以上。除了設備投資以外,配套的基礎設施和巨大的運維費用使得實現靠譜的氨氮在線監測異常昂貴。 為了能快速低成本的獲取氨氮數據,離子選擇電極開始大規模商用,為氨氮的在線測量提供的新的思路。離子
2021-10-12 16:27:27
2367 智慧城市硝氮用的傳感器 一、 產品介紹 智能型氨氮傳感器是一款檢測水中氨氮(NH4+-N)含量的在線設備,適用于各種水體,包括湖泊、溪流、地下水以及廢水等。傳感通過電極法測量氨氮值。NH4+電極提供
2021-11-18 14:26:41
1066 
氨氮在線分析儀產品介紹【霍爾德HED-ZAD】氨氮是指水中以游離氨(NH3)和銨離子(NH4+)形式存在的氮。動物性有機物的含氮量一般較植物性有機物為高。同時,人畜糞便中含氮有機物很不穩定,容易
2021-11-19 11:03:47
1418 主要是設計了一個超高壓脈沖電源,用于給電容負載進行放電從而激發等離子體,對于一些有機物廢水處理還是有效的。脈沖電源主要依靠納秒級上升沿和下降沿,驅動負載尖端放電,本設計研制了一臺輸出電壓20kv,脈寬400ns-50us可調的方波脈沖發生器;一臺-10kv,頻率1-10kHz 的負高壓脈沖發生器。
2022-08-09 17:45:39
1864 
氨氮是指水中以游離氨(NH3)和銨離子(NH4+)形式存在的氮。氨氮是水體中的營養素,可導致水富營養化現象產生,是水體中的主要耗氧污染物,對魚類及某些水生生物有毒害。華誼環保氨氮水質在線分析儀分為
2022-09-13 14:45:51
4354 
Q為什么要監測氨氮?A:氨氮是指水中以游離氨(NH3)和銨離子(NH4+)形式存在的氮,氨氮的動態變化是水體健康程度的重要指標。目前在對河流湖泊、水庫、水源地、污水處理排放口的水質監測中,氨氮監測已
2022-06-15 10:42:20
2684 
LAN用脈沖變壓器的新基礎
2023-08-15 14:30:12
1695 
脈沖電源工作原理是什么 脈沖電源是一種短時內產生高電壓、大電流的電源裝置,能將低電壓、低電流的電能轉換成高電壓、高電流的電能。它在許多電子設備中得到廣泛應用,包括無線電、計算機、通訊等領域。本文將
2023-08-18 15:01:36
10683 電子發燒友網站提供《脈沖雷達用GaN MMIC功率放大器的電源管理說明.pdf》資料免費下載
2023-11-24 11:08:21
4 和影響。因此,監測和評估海洋污染物的含量和形態對于保護海洋環境和資源具有重要意義。什么是氨氮?氨氮是指以氨或銨離子形式存在的化合氮。即水中以游離氨(NH3)和銨離
2024-07-20 08:12:43
899 
在大壩安全監測中,滲壓計的作用是非常重要的。因為滲壓計可以準確地監測壩體內部的滲壓情況,監測出滲透變形以及滲水量。滲壓計是大壩安全監測中最常用的儀器之一,它不僅可以監測壩體內部的滲透變形,而且還可
2024-12-09 16:45:53
1285 
在水利工程、礦山監測、地下隧道施工等領域,地下水壓力的變化往往隱藏著巨大的安全隱患。如何實時監測這些"無形的水壓",提前預警風險?答案就是**峟思振弦式滲壓計**——一款精準
2025-03-21 13:50:18
652 
滲壓計作為水利工程、土木工程及環境監測領域的關鍵測量設備,其絕緣性能直接關系到測量結果的準確性和設備的可靠性。下面南京峟思將為大家詳細解析滲壓計的絕緣要求及其試驗方法。一、滲壓計的絕緣要求滲壓計
2025-05-27 10:29:45
549 
在現代土木工程和巖土工程中,滲壓計是監測混凝土結構體內孔隙水壓力變化的重要工具。南京峟思公司生產的滲壓計因其高精度和可靠性而被廣泛應用于各種工程監測項目中。一、滲壓計在混凝土結構體中的應用價值滲壓計
2025-05-28 10:55:19
439 
面板壩在布設好滲壓監測點后,解讀其數據規律是判斷大壩健康狀況的關鍵。正常情況下,滲壓數據會呈現出一些可預測的規律,這些規律反映了防滲系統的工作狀態、壩體內部滲流場分布以及結構縫的完整性。通過對這些
2025-10-29 14:54:17
143 
等離子透鏡實驗方案 柏林馬克斯·伯恩研究所(MBI)與漢堡DESY研究中心組成的聯合研究團隊成功研制出可聚焦阿秒級光脈沖的等離子體透鏡。這一突破性進展使得實驗可用阿秒脈沖功率實現量級提升,為研究超快
2025-11-25 07:35:17
100 
評論