基于D類功放的寬范圍可調開關電源的設計?
摘要:結合PWM開關電源的原理對D類功放的工作原理進行了分析,提出了在D類功放基礎上構建PWM正負可調開關電源的方法,并在成品D類功放器件基礎上,成功地實現了經濟實用的開關電源。
?關鍵詞:D類功放;PWM開關電源;反饋;穩壓
0??? 引言
??? 很多電子設備的開發研制過程中,都需要各種各樣的實驗與測試用通用穩壓電源。這一類電源要求有較寬的調節范圍、一定的輸出功率以及完善的保護功能。以往的實驗與測試用電源,為了實現輸出的寬范圍調節,大多使用基于模擬串、并聯電路的穩壓方式,其效率低下已是人們的共識。PWM脈寬調制開關電源的出現,大大提高了電源的效率,可是,現在的PWM開關電源的運用,大多局限在成品電器設備的固定電壓的輸出模式,其電壓可調范圍十分有限,而開關電源在通用電源的寬范圍可調應用上并不普遍,特別是在對稱的正負范圍輸出的可調應用上,即使有這樣的產品其價格也相對較高。
??? 作者結合PWM開關電源的原理對D類功放的工作原理進行了分析,認為利用D類功放可以在較為經濟的條件下,方便地實現寬范圍可調的PWM開關電源。
1??? D類功率放大器的工作原理
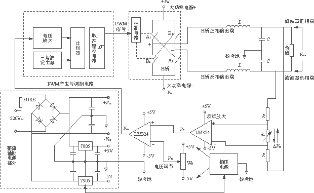
??? 如圖1所示,D類音頻功率放大器由兩部分構成。第一部分是輸入比較和PWM信號形成電路,該電路中的三角波發生器產生固定頻率和幅度的三角波信號作為脈寬調制的比較標準,通過比較器和輸入的音頻信號進行比較后輸出PWM信號,該信號的脈寬是隨著音頻信號幅度的變化而成正比例地變化。放大器中的三角波、音頻正弦信號產生的PWM波形及關系如圖2所示。第二部分是H橋脈寬功率放大電路和輸出大功率濾波電路,如圖3所示。
圖1??? D類功放原理框圖

圖2??? 放大器中的三角波、音頻正弦信號產生的PWM波形及其相互關系

圖3??? 大功率輸出部分(H橋和濾波電路)
??? 第一部分電路得到的PWM信號經過整形放大,驅動H橋中與高壓大功率電源相連的的4只大功率CMOS開關管輪流導通,控制末級電源向負載提供的電流,從而獲得大功率的PWM信號,該信號再經過負載前的LC濾波器,利用電感電容的充放電效應在負載上獲得大功率的音頻信號。D類功放中H橋輸出的穩定程度,決定于給H橋供電電源的穩定性,故在D類功放末級必須使用穩壓電源。
2??? 在D類功率放大器原理基礎上實現PWM調制開關電源的設計思路
??? 從上面分析D類功率放大器的工作原理可以得出下述幾點推理。
??? 1)當在音頻輸入端送入的信號是一個固定的直流電壓值時,將在功放的輸出端得到一個固定的電壓輸出值。與音頻功放的情況不同,是從不穩定的大功率電源獲得穩定的電壓輸出,即在H橋上連接的不是已經穩壓的電源,而是僅僅經過簡單整流濾波的非穩壓電源。在輸入信號足夠穩定的情況下,輸出電壓的相對穩定要依靠輸出和輸入之間構建合適的反饋回路來實現。
??? 2)當在輸出端接上一個電位器調節放大器的輸入信號在一個正負范圍內發生變化時,放大器的輸出也在給H橋供電的電源的正負幅值之間發生著變化,輸入的一個很小的變化就可以在輸出獲得較大的從負到正的電壓調整范圍,故實現寬范圍正負電壓輸出調節也是可能的。
??? 3)由于電源設計是基于D類功放的,是工作在PWM的方式下,與PWM開關電源有相同的能量利用效率。
??? 基于上述思路,設計出電路的原理框圖如圖4所示。

圖4??? D類功放開關電源框圖
3??? 在D類放大器的基礎上進行可調穩壓電路的設計
3.1??? PWM脈沖基本頻率的設定
??? 由于D類功放的PWM信號頻率基于三角波發生器的頻率,而且是為音頻信號服務的,所以,三角波和PWM頻率一般都設計得較高,為150~500kHz,這使得開關電源的輸出電壓的紋波小,電源的紋波系數高。因此,這一部分仍然使用原來的三角波發生器的設計,可以不改動原來的核心電路,特別是在使用成品D類功放電路構造開關電源時可以不改動原電路。
??? 如果不用成品D類功放電路構造開關電源,可以使用LM556等電路來構造三角波發生器,具體電路及振蕩頻率的計算已有很多資料介紹,不再贅述。
??? 三角波的輸出應有足夠的幅度,一般選±VPP=±(3~5)V,以給比較電路足夠的信號強度。
3.2??? 電壓調整部分的設計
??? 電壓調整部分的設計就是要改造原來的D類功放的輸入端,即去掉原來的輸入耦合電容,把一個可調穩壓電路(如圖5所示)的輸出連接到輸入端,代替原來的音頻信號,使原來的功放輸入信號Vin=(VW+Vf)可以隨著WR的調節在正負區間變化。

圖5??? 電壓調節與采樣穩壓部分電路設計圖
3.3??? 穩壓部分電路的設計
??? 作為一個開關電源,應具有足夠的電壓穩定度,這就要有采樣電路在輸出端進行電壓采樣,并經過反饋電路反相回送到輸入端,通過對輸入直流電壓大小的控制完成電源的PWM脈寬調節,控制輸出電壓穩定在WR調節設定的電壓值上,電壓采樣與反饋實驗電路設計如圖5所示。
??? 穩壓工作原理可分析如下:
??? 在D類功放輸入端送入一個直流電壓,在輸出端得到一個濾波后的直流電壓,輸入端的正負變化將在輸出的正負相端得到對應的正負電壓輸出,從而在采樣電路的Ro上獲得一個電壓降ΔVR,ΔVR經反相放大后再和參考電壓進行疊加,形成輸入端的調節電壓Vin,送入D類功放的輸入端。例如,當輸出電壓的絕對值增加,則有
??? │ΔVR│↑—→│Vf│↓—→│Vin│=│VW+Vf│↓—→PWM正或負相脈寬變窄—→輸出濾波后電壓│Uout│降低—→穩壓。反之亦然。
3.4??? 輸出濾波電路部分的設計與改造
??? D類功放的輸出通過H橋直連濾波電路,因此,在一定條件下運用時可以省去開關變壓器,降低整個電路的成本。
??? D類功放的輸出濾波器參數(濾波電感L、濾波電容C)的大小是按照音頻輸出要求選定的,故其輸出截止頻率f較高,一般在20kHz以上。但運用到電源電路上,輸出的是一個直流電壓信號,所以,截止頻率應該很低,故濾波電感L和濾波電容C都取得較大,這可以參照一般的PWM開關電源的參數,比如濾波電容的容量要達到1000μF以上,以盡量地濾除交流信號。這一部分的電路如圖6所示。
圖6??? 輸出濾波部分電路結構
3.5??? 基于D類功率放大器的開關電源整體電路設計
??? 根據上述分析與設計構成的,基于D類功率放大器的開關電源整體電路設計如圖7所示,對應的輸入端的可調電壓信號、三角波及PWM波形、輸出PWM電壓波形以及濾波輸出電壓波形的對應關系如圖8所示。

圖7??? 基于D類功率放大電路開關電源電路圖

(a)??? 三角波發生器輸出
(b)??? Vin>0、Vout>0,PWM波形和負載上的電壓波形
(c)??? Vin<0、Vout<0,PWM波形和負載上的電壓波形
圖8??? 輸入端的可調電壓信號、三角波及PWM波形、輸出PWM電壓波形、
濾波輸出電壓波形的對應關系
??? 由此可見,通過對D類功放的開關電源的改造構成了一個實用的PWM開關電源。
4??? D類功率集成電路在實用寬范圍可調PWM開關電源的運用實踐與分析
??? 當前的D類功率放大器集成電路(包括前端控制電路和后級H橋)種類繁多,功能完善,放大器內部已具有完善的誤差反饋放大電路、保護電路、三角波發生器和比較器等。為開發經濟實用、功能完善的通用開關電源提供了極大的方便。
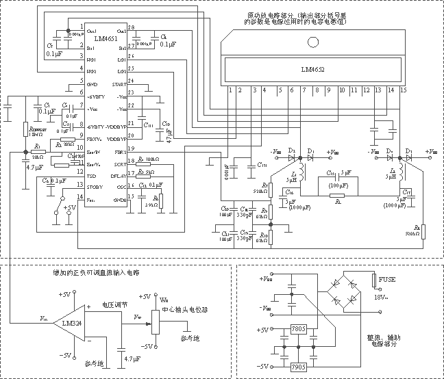
??? 圖9就是在利用美國國家半導體公司新推出的LM4651和LM4652設計的D類超低音功率放大器電路基礎上,改造成的一款通用開關電源的實驗電路(其中的括號內的元件參數是按電源運用而使用的)。

圖9??? 用LM4651+LM4652D類功放模塊構建的實驗PWM開關電源
??? LM4651是PWM控制/驅動器IC,內置振蕩器、PWM比較器、誤差放大器、反饋放大器、電平移位與高端驅動器、低端驅動器及欠壓、過熱、短路和過調制保護電路。
??? LM4652是采用15腳(其中腳6、8、9、11、12未連接)TO-220封裝的半橋功率MOSFETIC,4只MOSFET的擊穿電壓V(BR)DSS=50V,漏極電流ID=10A,通態電阻RDS(ON)=200mΩ(典型值),開啟電壓VGS(th)=0.85V(典型值)。
??? LM4651中振蕩器頻率fosc=1×109/(4000+Rosc),其中Rosc=R6=3.9kΩ,于是PWM頻率fosc=125kHz。
??? 輸入的直流調整信號Vin經C1及R1和腳10輸入到增益為17.5dB的誤差放大器。
??? LM4652的腳7和腳15上的H橋開關輸出通過RC濾波器濾波,由R7~R10的采樣電路取樣后,反饋至LM4651的腳14、腳19經內部反饋測量放大器,再從腳9輸出到腳10,為誤差放大器提供一個單端反饋信號Vf,反饋電壓Vf和Vin疊加形成開關電源的脈寬調制與電壓控制信號(Vc)。Vc=Vin+Vf與振蕩器產生的三角波進行比較,在PWM比較器輸出端產生一個占空比與輸入電平成正比的方波脈沖,以驅動IC2中的功率MOSFET。
??? LM4652腳7和腳15的開關輸出,經L1、C16和L2、C17低通濾波,向負載輸出直流電壓、電流。
??? 這款實驗電路的輸出電壓隨輸入端WR的調節,可以在接近電源±VEE的幅度實現隨意的調節和穩定的輸出。但其功率受LM4652的限制,最大輸出在100W左右,略小于它在音頻功放時的輸出,同時,由于LM4652本身耐壓和功耗的限制,而沒有用220V的交流直接整流供電給末級,而是通過變壓器降壓到音頻運用時的電壓范圍(±24V/18V交流)。在實際開關電源運用時,可以通過使用分立器件的大功率高耐壓開關器件來替代LM4652,從而構成實用的開關電源輸出電路。
5??? 結語
??? 通過上面實驗電路的設計與制作說明,基于D類功?放大器集成電路的開關電源是完全可以實現的。利用現成的D類功放成品器件制作PWM開關電源,避免了在開發通用寬范圍可調開關電源的核心控制電路上的設計花費與制作,同時構成的電源電路又相對簡單,配以各種功率的H橋可以獲得各種功率的輸出,以適用于更為廣泛的應用場合。
電子發燒友App


























評論