LED照明調控系統由遙控器和大功率LED調光器組成,雙方通過內置RF4CE協議的CC2530模塊實現無線連接。
2015-05-07 11:21:50
7637 股票代碼: NXPI)已經推出了智能遙控器演示器,配備采用ZigBee?RF4CE的JN5161無線微控制器,以及電容式觸摸屏,可用于控制和顯示多個家電信息。
2013-04-19 13:36:01
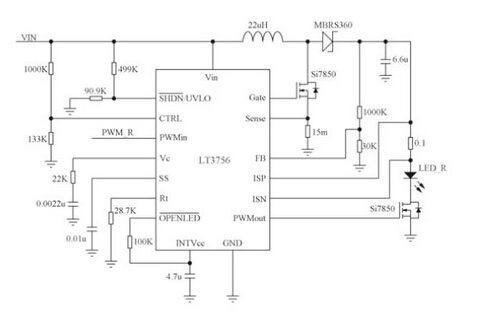
2484 本文充分利用寬廣陣容的模擬電源IC、分立器件及先進微封裝,提出了一種基于配合通用照明趨勢的高能效LED驅動器方案。該方案提供了與眾不同的高能效LED驅動器設計方案,經驗證該方案在未來LED通用照明應用中具有很好的實用性。
2013-11-25 14:06:59
6951 
為了克服現有DALI、C-Bus等照明控制系統在開放性、可靠性、安全性、設備及運行成本等方面存在的不足,依據RF4CE射頻遙控標準,本文了提出了一套LED智能照明系統的設計方案。
2013-12-03 10:23:34
2658 
2014年9月19日,北京訊,日前,德州儀器(TI)宣布推出ZigBee? RF4CE軟硬件解決方案,該解決方案可支持ZigBee聯盟剛剛發布的ZigBee遠程控制2.0標準。
2014-09-19 11:41:59
2238 針對于此,本文設計并完成了基于TI CC430 系列和UCC28810 的無線LED 照明系統,旨在提供一種新穎、高效以及智能化的無線LED 照明系統解決方案。##在整個系統中,RF 模塊是通信傳輸的橋梁,雙邊都須進行協議相同的RF 軟件模塊設計。
2014-12-25 14:40:17
8122 
基于IEEE 802.15.4堆棧,ZigBee RF4CE規范為實現家庭自動化應用所需的短程雙向通信子系統提供了行業標準。 ZigBee RF4CE旨在簡化終端應用的設計,可作為建立在
2019-03-07 08:27:00
5131 
近日,NEC電子推出三款滿足家電RF遙控國際標準“ZigBee RF4CE”,且在RF發送及接收時的低功耗達到全球最高水平的16位微控制器產品。新產品于即日起開始提供樣品。新產品在56pin、8mm
2019-07-22 07:24:40
、ZLL、WiFi、LiFi、NFC與BLE在智能照明系統中的應用方案2.低功耗、高性能LED電源驅動設計3.智能照明控制系統設計方案4.低功耗智能照明系統設計技巧5.智能照明控制與APP設計6.低成本
2015-08-11 14:53:02
控制系統,傳感器將采集來的各種物理量信號轉換成電信號,可以經由集成電路化的AD(模數)轉換器、MCU(微控制器)、DA(數模)轉換器對所采集的信號進行智能化處理,從而控制LED照明燈具開啟和關閉
2019-07-12 08:11:12
照明控制系統設計方案;8、智能照明控制與APP設計;目標聽眾1、智能照明集成廠商技術人員及管理人員2、LED燈具制造商設計工程師、決策人員3、智能家居企業工程師及管理4、智能硬件設計開發者5、照明
2015-08-11 15:54:50
解決方案、全屋智能照明系統專用調光芯片惠海半導體立足教育、辦工、商業、家居等各種照明場景的智能化,為各大LED照明廠商提供專業的LED智能照明解決方案及技術支持。智能家居照明可以通過獨特的照明氛圍來改善
2020-10-17 16:10:41
LED智能照明系統電路模塊設計 本文介紹了當前隧道照明控制系統及照明光源的發展狀況,針對當前隧道照明控制系統存在的問題。設計了智能照明控制系統。本系統充分利用電子技術和通信技術,實現對隧道照明
2015-01-17 14:43:31
RF4CE還允許電器設備之間的雙向交互。目前常用的家電,如高清數字電視、家庭影院系統、機頂盒、音頻設備,以及無鑰匙門禁系統等應用都將從最新的ZigBee RF4CE技術中受益。從此,射頻遙控有望徹底取代
2019-07-29 07:43:28
如何通過A7153實現低功耗的Zigbee或RF4CE射頻網絡?RF4CE射頻遙控器的設計要點是什么?
2021-05-28 06:51:29
允許電器設備之間的雙向交互。目前常用的家電,如高清數字電視、家庭影院系統、機頂盒、音頻設備,以及無鑰匙門禁系統等應用都將從最新的ZigBee RF4CE技術中受益。從此,射頻遙控將有望徹底取代傳統紅外
2019-07-25 06:26:21
新的能源效率法規來管控照明,而LED等新技術正成為主流,有望節省高達40%用于照明的能源。然而,隨著設計師和消費者開始尋求更高能效且創新的照明方案,因此需要開發更新的技術來滿足當前和未來的市場需求
2019-07-18 07:37:21
目錄簡介設計方案簡介本設計通過多點無線通信、WIFI模塊、云平臺、以及人體傳感器、光敏傳感器等信息技術手段,實現家居照明系統的智能控制,如遠程實時開關燈,遠程實時查看家中各個燈的狀態,定時開關
2022-02-16 07:25:01
智能家居照明調光調色溫LED恒流驅動芯片無頻閃H5114惠海H5114方案特點:H5114是一款為智能調光調色照明研發設計的降壓型LED恒流驅動芯片,調光性能優異,可以提供良好的調光效果體驗,全程
2020-09-27 17:21:06
LED照明已經在整個照明應用中得到普及,伴隨著智慧城市,智能路燈的發展,LED驅動電源也朝著智能化,數字化方向發展。英飛凌作為引領智能LED照明的領先供應商,從系統級角度看待問題,為客戶提供卓越
2019-08-06 06:14:02
設計方案:基于單片機的交流LED智能照明系統設計
2012-07-31 23:10:23
智能照明屬于智能家庭的一部份,在物聯網的引領之下,未來智能家庭市場規模有機會超越智能手機,而智能照明將跟隨智能家庭熱潮,成為LED照明的潛在市場。NXP推出的基于NXP JN5168的ZigBee
2018-01-31 14:20:11
CC2620 SimpleLink ZigBee RF4CE 無線微處理器說明CC2620 是一款面向 ZigBee?RF4CE 遠程控制應用的無線 MCU,涉及控制器和目標節點。此器件屬于
2016-02-26 10:23:40
【全屋智能照明系統專用調光芯片、智能家居照明芯片設計方案、智能家居照明解決方案、LED智能家居照明驅動芯片、智能家居照明調光調色方案、個性化室內智能照明芯片方案筒燈IC吸頂燈IC】【LED智能汽車
2020-11-06 14:59:13
豐富的參考設計,在硬件電路和軟件開發為照明廠商多樣化的照明設計方案提供有效的指導,幫助廠商更高效地開發擁有自己知識產權的照明系統。
2019-07-12 07:32:42
TI-Zigbee-RF4CE射頻遙控器解決方案
2016-02-23 16:00:14
線路布局,并使人們可自由的在任何地方都可對照明系統進行相應的操作。基于這種需求,本文設計了無線LED 照明系統的解決方案,具有非常豐富的功能。具體來說有以下幾種功能:1、集中控制和多點操作的功能;2
2012-12-12 16:40:24
【方案名稱:個性化室內智能照明芯片方案筒燈IC吸頂燈IC調光調色溫】【方案別稱:全屋智能照明系統專用調光芯片、智能家居照明芯片設計方案、智能家居照明解決方案、LED智能家居照明驅動芯片、智能家居照明
2020-10-20 11:55:26
LED照明已經在整個照明應用中得到普及,伴隨著智慧城市,智能路燈的發展,LED驅動電源也朝著智能化,數字化方向發展。英飛凌作為引領智能LED照明的領先供應商,從系統級角度看待問題,為客戶提供卓越
2019-10-18 06:23:59
介紹一種汽車LED照明系統的設計方案
2021-05-13 06:52:48
`【方案名稱:全屋智能照明系統專用調光芯片0.1%調光深度無頻閃高輝度】產品別名:智能家居照明芯片設計方案、智能家居照明解決方案關鍵詞:智能照明,調光調色,無頻閃,LED照明,智能家居照明,調光深度
2020-10-16 17:01:06
分享一份智能視頻監控應用系統的設計方案
2021-06-08 06:49:09
分享一款不錯的基于Telink TLSR8266 的 BLE Mesh智能照明系統方案
2021-06-16 07:30:00
分享一款不錯的汽車LED照明設計方案
2021-05-14 06:34:30
無線LED照明系統有哪幾種功能?怎樣去設計無線LED照明系統的硬件電路?怎樣去設計無線LED照明系統的軟件部分?
2021-05-20 06:33:59
一種基于PLC的智能鉗型吊電氣控制系統的設計方案
2021-05-07 07:07:42
吸引人才和回饋社會。2015年首爾半導體正式推出Acrich3模組。強化調控功能的Acrich3模組可依據不同時間自動調節房間亮度,或者用戶可以此來實現智能照明系統的遠程控制。2015年4月23日
2015-04-07 14:09:53
描述RF4CE 遠程控制體現出完整的遠程控制系統設計,支持無線鼠標功能以及全數字和媒體控制鍵盤。 主要特色兩層參考設計可選 PCB 天線通過螺釘固定在 SmartRF05EB 開發平臺上
2018-07-30 08:19:22
高整合度的球泡燈設計方案. 另, 當客戶欲設計自有智能家庭方案時, 品佳亦可協助建置恩智浦的完整開發平臺.其主要特色為,? 彈性、可輕松擴充而具成本效益的軟件解決方案 ? IP 式高度安全智能照明系統
2015-01-28 17:05:10
非常重要;寬輸入電源電壓范圍應該支持高達277 Vac;兼容TRIAC調光等傳統特定照明要求。 本文主要介紹用于LED照明的AC-DC電源設計方案及相關電路,幫助工程師應對上述挑戰,設計出滿足通用照明要求
2018-11-21 11:17:05
;lt;font face="Verdana">基于RF4CE技術的射頻遙控設計教程</font><
2009-10-28 11:09:34
小區智能化系統設計方案
2012-08-18 15:38:43
高亮度LED為照明產業帶來了持續的變革,它為包括白光和彩色光設計在內的各種照明系統增加了更多的靈活性與智能化。這些照明系統使設計人員既能動態控制色溫,又能在白光應用中保持高的顯色指數(CRI)。此外
2012-12-12 17:08:12
本設計介紹了基于瑞薩單片機RL78/I1A系列MCU設計的帶數字LED照明系統設計方案。
2021-06-15 09:21:07
`描述RF4CE 遠程控制體現出完整的遠程控制系統設計,支持無線鼠標功能以及全數字和媒體控制鍵盤。特性兩層參考設計可選 PCB 天線通過螺釘固定在 SmartRF05EB 開發平臺上`
2015-04-09 14:52:48
技術也逐漸開始應用在相關領域。所以,針對于此,本文設計并完成了基于TI CC430 系列和UCC28810 的無線LED 照明系統,旨在提供一種新穎、高效以及智能化的無線LED 照明系統解決方案。`
2016-03-17 15:20:56
+ LED Lamp ( Base on RF4CE ) Demo ④ Evaluation Kit for Smart Lighting – NXP Zigbee 二、Zigbee 智能照明 RGB
2015-01-28 16:53:56
,讓我們的生活過得更舒適,尤其是在日常生活最基本的照明方面。所以我們的方案應運而生。1.概述智能家居照明系統隸屬于智能家居中的一個子系統,也可以單獨使用。智能家居照明系統能控制不同生活區域不同場合的各種
2015-08-25 16:40:53
智能照明時代降臨 無線多彩LED照明控制方案橫空出世:本方案是大聯大集團在LED智能家居照明領域的研發成果之一。通過該方案,您的LED產品就可以告別開關、遙控器的桎梏,邁入智能照明的產品的行列。詳細方案及技術參數請到大聯大云端wpgcloud了解>>>
2013-11-01 10:09:28
求一款看守所智能網絡門禁系統的設計方案
2021-06-01 07:07:25
求一種智能物品清點系統的設計方案
2021-05-20 07:29:31
求一種智能電源模塊測試系統的設計方案
2021-05-10 06:35:30
為了幫助廣大的照明設計工程師解決LED混色設計的挑戰,本文介紹了一種基于賽普拉斯的EZ-Color控制器不需要指定LED型號規格,而且能快速簡單完成一個性能優良的高亮LED照明混色設計方案。
2021-04-12 06:58:22
求一種遠程智能垃圾桶報警系統的設計方案
2021-05-19 07:10:01
智能照明調控裝置:
廣州通控節能公司—采用智能DSP數字控制連續精密調節方式,是目前最理想的照明節能
2021-12-15 11:51:44
GP565 產品簡介Qorvo 的 GP565 片上系統提供完全集成的遠程控制解決方案,使用超低功耗無線通信根據標準或供應商特定的 rf4ce 配置文件運行。它符合 IEEE 標準
2023-05-24 13:01:53
電源供電及功率等級不同的LED照明驅動器設計方案
隨著LED技術的發展,LED的應用已經從傳統的小功率便攜產品背光拓展至中大功率的室內照明、室外照明及手電
2010-03-08 10:57:49
65 高效可調光LED照明設計方案
照明系統設計師幾乎要對各種光源(除鎢絲燈外)的燈具進行調光,一直以來,調光是都是極具挑戰性的工作。在許多應用中,調光都
2010-04-14 15:14:45
121 AT86RF230 pdf,datasheet
Low Power 2.4 GHz Transceiver for ZigBee,IEEE 802.15.4,6LoWPAN,RF4CE and ISM Applications
2010-05-14 13:17:31
15 ZigBee與RF4CE聯盟攜手將RF(射頻)遙控取代紅外遙控
流行了幾十年的紅外遙控器終于有了挑戰者,盡管多年來一直有挑戰者,但是雷
2009-08-05 09:42:32
1068 Microchip推出符合ZigBee RF4CE協議和XLP的平臺
Microchip 宣布,其符合ZigBee RF4CE的平臺已經獲得認證,能夠實現新一代RF遙控器和消費電子產品。該平臺包括Microchip的nanoWatt XLP
2009-12-15 16:42:18
1494 
微芯推出符合ZigBee RF4CE協議和XLP的平臺
Microchip Technology Inc.(美國微芯科技公司)今天宣布,其符合ZigBee RF4CE的平臺已經獲得認證,能夠實現
2009-12-15 17:50:44
866 
ZigBee RF4CE規范公共應用綱要宣布誕生
不久前,ZigBee(R) 聯盟 (ZigBee(R) Alliance) 宣布推出面向先進遙控裝置的全新全球性標準 ZigBee Remote Control。ZigBee Remote Control 是首個專門
2009-12-18 08:57:43
678 大小功率LED照明設計方案
LED照明應用的主要設計挑戰包括以下幾個方面:散熱、高效率、低成本、調光無閃爍、大范圍調光、可靠性、安全
2010-04-21 18:01:27
1001 基于ZigBee/IEEE 802.15.4協議的RF4CE技術由RF4CE聯盟與ZigBee聯盟(ZigBee Alliance)合作共同開發。除更出色的遙控功能外,ZigBee RF4CE還允許電器設備之間的雙向交互。目前常
2010-09-20 08:54:21
648 TI推出業界首款針對ZigBee RF4CE遠端控制 全面優化的2.4 GHz系統單芯片
業界最佳硬件、工具以及免費軟件 支援 ZigBee RF4CE 的家庭娛樂設備
2010-09-30 11:56:40
691 飛思卡爾半導體 基于ZigBee/IEEE 802.15.4協議的RF4CE技術由RF4CE聯盟與ZigBee聯盟(ZigBee Alliance)合作共同開發。除更出色的遙控功能外,ZigBee RF4CE還允許電器設備之間的
2010-11-27 13:59:34
970 9 月23日,德州儀器 (TI) 宣布推出最新 ZigBee RF4CE 及 Bluetooth Smart 語音功能遠程控制開發套件,其將為更多遠程控制及消費類應用帶來高級語音特性。在語音及語言
2013-09-23 16:43:31
1048 本方案中的智能照明系統可通過人機界面設置期望的光強、色溫及特殊照明效果,當遙控器將控制需求發送到各LED調光器后,可由調光器自動完成LED工作狀態的調控,以組成用戶所需的照明環境,并達到節能降耗的效果。采用TI的高度集成無線Soc,減少了外圍器件并降低了系統設計難度。##硬件電路##軟件流程及結果
2014-03-25 11:25:20
8074 LED道路照明設計方案,路燈照明設計方案。
2016-03-15 09:43:03
27 一種智能無線LED照明系統解決方案
2016-12-15 18:02:43
5 LED智能照明解決方案-泰凌
2016-12-26 15:59:28
45 隨著綠色照明與智能家居日益受到關注,短距離無線通信技術也逐漸開始應用在相關領域。針對于此,本文設計并完成了基于TI CC430 系列和UCC28810 的無線LED 照明系統,旨在提供一種新穎、高效以及智能化的無線LED 照明系統解決方案。
2017-01-09 14:48:54
3052 
隨著政府強制禁用白熾燈的法令已經開始嚴格執行,LED 照明市場持續增長,然而在尋求有效設計電源系統以實現 LED 小型化方面仍然存在不少挑戰。諸如雙向可控硅調光控制、應對全球良莠不齊的電源線路法規、降低成本、提高效率,和支持更廣泛的輸出功率范圍等需求更增加了設計的復雜性。
2017-04-18 16:04:22
1589 
基于IEEE 802.15.4協議棧,ZigBee RF4CE規范提供了一個行業標準實施近距離的雙向通信子系統的家庭自動化應用的需要。為了簡化端應用程序的設計,ZigBee RF4CE作為網絡層之上的802.15.4標準的PHY / MAC層,在802.15.4標準的2.4 GHz頻段使用頻道的一個子集。
2017-07-19 15:52:29
3 Based on the IEEE 802.15.4 stack, the ZigBee RF4CE specification provides an industry standard
2017-09-13 10:16:20
7 面向能源管理、商業和消費應用產品開發無線解決方案的全球性企業聯盟ZigBee聯盟日前宣布推出執行ZigBee RF4CE規范的ZigBee Golden Unit平臺。ZigBee RF4CE旨在
2017-12-12 14:48:18
1819 本文闡述傳感技術配合“LED+智能”照明進行系統管理,從工作原理,硬件和軟件設計方案中體現傳感器在智能LED照明系統中擔當的重要角色。預測LED照明與更多傳感器及無線通訊技術相融合得到廣泛應用,讓人們感受更為舒適的光環境。
2018-02-04 10:33:42
3876 
本視頻介紹演示了基于Microchip的PIC24-DA系列自帶圖形控制器的遙控器參考設計方案,設計包含3.5”帶觸摸屏的TFT顯示器、2.4GHz RF4CE無線收發器、電容式觸摸按鍵、USB、4向搖桿按鈕和AAA電池供電。
2018-06-07 13:46:00
4936 
TI Zigbee 射頻芯片 RF4CE 以及RemoTI 開發包
2018-06-13 01:36:00
4680 瑞薩電子公司MCU產品中心的劉東將為大家講述:應用的RF4CE協議的射頻遙控器系統。
2018-06-15 09:10:00
4220 德州儀器(TI)的新型 CC2530 是一款真正針對 IEEE 802.15.4、ZigBee、ZigBee RF4CE 和智能能源應用的片上系統解決方案。由于具有高達 256KB 的大容量閃存
2018-06-12 04:24:00
4767 
應用RF4CE協議的射頻遙控器系統
2018-07-20 05:45:00
5178 關鍵詞:RF4CE , zigbee , 遙控 羅姆集團旗下的LAPIS Semiconductor,面向無線遙控器市場,開始出貨符合ZigBee RF4CE協議的2.4GHz無線通信模塊
2018-12-14 20:40:01
560 笙科電子(AMICCOM)發表新一代高整合 Zigbee / RF4CE無線射頻收發SoC晶片A8153 ,該晶片RF部份是依 Zigbee PHY 層與 MAC 層的2.4GHz射頻設計,并整合高效能的1T Pipeline 8051 MCU。
2019-12-18 11:32:57
1276 有意遵循RF4CE規范的設備制造商,可直接采用市場上已有的ZigBee芯片方案進行產品開發,只須把固件由ZigBee協議更換成RF4CE協議即可。
2020-06-30 12:18:00
3903 電子發燒友網站提供《電容式感應與LED照明相結合的設計方案(二).doc》資料免費下載
2023-11-01 11:20:19
0 電子發燒友網站提供《電容式感應與LED照明相結合的設計方案(一).doc》資料免費下載
2023-11-01 11:18:51
0 電子發燒友網站提供《高亮度LED太陽能路燈照明系統設計方案.doc》資料免費下載
2023-11-03 10:52:36
3 電子發燒友網站提供《基于Atmega16的室內照明控制系統設計方案.doc》資料免費下載
2023-11-03 10:42:04
0 LED智能照明控制系統是一種集成了先進技術的照明解決方案,它通過智能化的控制和管理,能夠實現節能、舒適、安全的照明效果。隨著科技的不斷發展,LED智能照明控制系統在各個領域得到了廣泛的應用,為人
2024-01-11 16:59:26
2638 
CC2620 SimpleLink? ZigBee? RF4CE無線MCU深度解析 在當今的物聯網時代,無線通信技術的發展日新月異。對于電子工程師而言,選擇一款合適的無線微控制器(MCU)至關重要
2026-01-05 15:00:06
24
評論