摘要:本篇應用筆記描述了MAX2683 3.5GHz上變頻器的特性。文中給出了典型應用電路原理圖,電路中包括用于3.55GHz輸出、1.6GHz LO和350MHz輸入的匹配元件。噪聲系數為~12.5dB,變頻增益8.6dB。這款變頻器集成電路(IC)也可以用作下變頻器。文中給出了幫助工程師進行設計的S參數表格的鏈接。
概述
MAX2683是基于Gilbert單元的雙平衡有源混頻器,能夠接收最高達3.5GHz的RF輸入并輸出3.6GHz的IF信號。MAX2683的特點是其可調節的偏置控制、變頻增益、失配時的靈敏度下降和在緊湊結構下仍然很好的隔離。
本篇應用筆記包括混頻器簡要描述、設計技巧提示和MAX2683的典型性能特性。
上變頻器回顧
混頻器的基本性質是頻率變換。幾乎在所有的發射機中都要用到這個性質。在典型的應用中,頻率為fMOD的調制信號被注入到混頻器的一個端口上,頻率為fLO的本地振蕩器(LO)信號注入到另一個端口。輸出的射頻(RF)信號被上變頻到fMOD + fLO。頻率變換是由頻率為fMOD的調制信號波形,cos(fMOD * t)與LO波形相乘得到的。根據三角函數乘法,我們得到下面的等式:
Cos(fMOD * t) * cos(fLO * t) = 1/2 cos(fLO - fMOD) ± 1/2 cos(fLO ± fMOD)
在這個理想的乘法等式中,混頻器的輸出只包含頻率為fLO - fMOD和fLO + fMOD的信號;也就是說,原始的fMOD頻率調制信號和本地振蕩器fLO頻率信號在上變頻器RF輸出端口被完全抑制了。
Gilbert單元有源混頻器是基于射級耦合對兒放大器的。將調制信號分解成共模成分和差模成分可以很好地理解這種放大器的工作原理。調制信號進入一對兒輸入中的一個,另一端通過電容接到AC地。根據對稱的結構,共模成分改變兩分支之間的電流,對于小信號來說,電路就像一個標準的共射極放大器。MAX2683基本放大器使用四個交叉耦合器件將調制信號以LO速率與±相乘,從而實現預期的雙平衡混頻器的特性。這些器件和射極耦合對兒一起組成了Gilbert單元。輸入調制信號時,LO以單端形式注入,另一端通過電容接AC地。LO的正電壓導致外邊一組器件導通,使調制信號以LO速率與±相乘;負電壓導致內部一組器件導通,也使調制信號以LO速率與±相乘。
產品設計與性能特點
MAX2683使用+2.7V至+5.5V單電源供電。采用超小型16引腳TSSOP-EP封裝,具有供3.6GHz特殊應用使用的底部焊盤。MAX2683采用雙平衡Gilbert單元結構,具有單端RF、LO輸入和差分集電極開路輸出端口。差分輸出端口為單端或者差分應用提供了寬帶、靈活的接口。MAX2683具有可調節的偏置控制,由外部電阻設置。這樣用戶可以通過調節電源電流獲得更高的線性度以優化系統性能。用邏輯電平控制激活器件內部的倍頻器,外部本地振蕩器源既可以在全頻也可以在半頻下工作。內部LO濾波器用來減小LO諧波與雜散混頻。圖1是MAX2683應用的簡化框圖。圖2是MAX2683的引腳外形描述。性能特點的細節在下文中描述。
圖1. 簡化的MAX2683應用電路框圖
圖2. MAX2683外部引腳
直流偏置
MAX2683需要一個直流偏置。盡管傳統的無源混頻器用交流信號使器件導通,有源Gilbert單元混頻器需要一個直流電源。直流偏置以VCC電壓的形式加到器件上。必須加上足夠的電壓使Gilbert單元中的晶體管導通,否則預期的切換動作就不會發生。混頻器工作所需的最小電壓為2.7V。VCC上升時,簡單的偏置方案使晶體管的開啟更加困難。混頻器的增益升高,壓縮點就隨之升高。因為偏置的改變將影響線性度,而這類變化會影響混頻器產生的諧波和雜散信號電平。偏置的變化還會影響芯片中晶體管的ft從而改變混頻器的工作頻率范圍。MAX2683的線性度和電源電流可以用一個電阻在外部調節,電阻連接在BIAS和GND之間。額定值為1.2kΩ的電阻將電源電流設置為55mA。減小電阻值能夠提高線性度但是要以電源電流的升高為代價。增加電阻值可以降低電源電流卻使線性度惡化。我們使用820Ω至2.0kΩ之間的電阻。
增益
MAX2683擁有變頻增益,在傳統的應用中,輸出信號將比輸入信號的功率更高。MAX2683的大部分增益來自Gilbert單元中的射極耦合放大器。實現的增益量隨著頻率、工作溫度、振蕩器信號和偏置電平的變化而變化。為了最優化增益和線性度,適當地設計電路板是所有RF、微波電路的關鍵。RF信號線保持盡可能的短以減小損耗、輻射和感應系數。給每一個接地引腳使用單獨的、低感應系數的過孔連接到地平面。為了實現最佳性能,將器件封裝上的裸露焊盤焊接到電路板的地平面。差分集電極開路RFOUT-和RFOUT+端口需要使用與VCC連接的外部上拉電感和輸出匹配網絡來優化增益性能。調制信號輸入、LO輸入和RF輸出的S參數如表格2所示。設計者可以參考這個表格開發最優的匹配電路以滿足系統規范。
振蕩器信號
MAX2683需要低的振蕩器驅動電平。在基于Gilbert單元的混頻器中,LO信號的主要功能是在交叉耦合的四個器件的外部晶體管和內部晶體管之間切換導通通道。這需要相對小的功率。通常,較低的振蕩器驅動電平能夠改善Gilbert單元混頻器的雜散響應。增加輸入給MAX2683上變頻器的LO功率將使四個耦合器件和射極耦合對兒的晶體管飽和(實際上是“準飽和”)從而降低線性度。當LO驅動電平比額定值小時,變頻增益在5dB至10dB的范圍內基本不受影響。當LO驅動電平進一步減小時,變頻增益將擺動減小。正弦LO信號一般都沒有很多的(諧波相關的)頻率成分。MAX2683與50Ω匹配時典型的LO輸入功率為-5dBm。
工作頻率范圍
MAX2683可以在非常寬的頻率范圍內工作。它既可以作為下變頻器也可以作為上變頻器。通過Gilbert單元四個交叉耦合器件的調制信號的頻率可以高達3.8GHz。如果提供適當的輸出匹配網絡輸出頻率范圍可以達到3.6GHz。MAX2683具有內部LO倍頻器,外部LO可以以全頻率或半頻率工作。以半頻率工作的好處是減小了不期望的通過放大器到達天線的LO泄漏信號。倍頻器之后集成有內部LO帶通濾波器用來幫助抑制LO諧波含量和雜散混頻信號。使用LO倍頻器的方法是以邏輯低電平驅動ENX2并將半頻率外部LO連接到LOX2端口。以邏輯高電平驅動ENX2并將全頻外部LO連接至LOX1端口就可以關閉和旁路LO倍頻器與LO濾波器。關閉LO倍頻器的好處是能將電源電流減小15mA。LOX1的最大頻率范圍是3.9GHz,LOX2的頻率范圍是最高1.95GHz。
噪聲系數
Gilbert單元結構不是低噪聲結構。混頻器噪聲系數主要來自四個集電極交叉耦合晶體管的散粒噪聲、射極耦合對兒的兩個晶體管的噪聲和射極耦合對兒使用的兩個反饋電阻的熱噪聲。輸入的LO功率非常低時,LO的切換動作可以影響到混頻器的噪聲系數。MAX2683典型的噪聲系數是12.5dB。
匹配電路
為了實現最優的性能需要對三個端口進行適當的匹配。表格1提供了這三個端口完整的S參數,頻率范圍從50MHz到6GHz。設計者可以參考此表格選擇最佳的匹配電路來滿足系統規范。本應用筆記包含一個展示了三個端口典型匹配電路的應用電路原理圖。輸入端口匹配到350MHz,LO端口匹配到1.6GHz,輸出端口匹配到3.55GHz。
表1. MAX2683的S參數(點擊鏈接查看表格)
表1.1 F輸入S11參數
| FREQ. | 5VDC | 5VDC | 3.3VDC | 3.3VDC | FREQ. | 5VDC | 5VDC | 3.3VDC | 3.3VDC | |
| (MHz) | Amplitude | Degree | Amplitude | Degree | (MHz) | Amplitude | Degree | Amplitude | Degree | |
| 50 | 0.868 | -4.4 | 0.868 | -4.5 | 3050 | 0.566 | -147.1 | 0.557 | -154.6 | |
| 100 | 0.851 | -7.7 | 0.850 | -7.9 | 3100 | 0.563 | -147.5 | 0.555 | -157.1 | |
| 150 | 0.817 | -13.9 | 0.813 | -16.4 | 3150 | 0.562 | -151.9 | 0.556 | -159.2 | |
| 200 | 0.801 | -10.1 | 0.797 | -11.6 | 3200 | 0.544 | -154.3 | 0.559 | -162.4 | |
| 250 | 0.816 | -11.8 | 0.814 | -12.5 | 3250 | 0.568 | -156.6 | 0.564 | -164.7 | |
| 300 | 0.831 | -21.1 | 0.830 | -22.5 | 3300 | 0.574 | -160.0 | 0.572 | -167.1 | |
| 350 | 0.791 | -22.4 | 0.789 | -25.0 | 3350 | 0.583 | -162.0 | 0.582 | -169.4 | |
| 400 | 0.770 | -27.4 | 0.578 | -30.0 | 3400 | 0.593 | -164.0 | 0.592 | -171.2 | |
| 450 | 0.710 | -27.2 | 0.639 | -30.6 | 3450 | 0.604 | -167.3 | 0.603 | -174.2 | |
| 500 | 0.715 | -28.3 | 0.700 | -29.9 | 3500 | 0.617 | -169.1 | 0.616 | -176.4 | |
| 550 | 0.713 | -30.8 | 0.701 | -32.2 | 3550 | 0.631 | -171.4 | 0.636 | -178.7 | |
| 600 | 0.705 | -33.3 | 0.691 | -34.8 | 3600 | 0.644 | -173.8 | 0.644 | 179.0 | |
| 650 | 0.698 | -35.8 | 0.688 | -37.5 | 3650 | 0.657 | -176.2 | 0.656 | 176.3 | |
| 700 | 0.690 | -38.4 | 0.680 | -40.1 | 3700 | 0.669 | -178.8 | 0.665 | 173.5 | |
| 750 | 0.682 | -40.9 | 0.672 | -42.6 | 3750 | 0.678 | 178.6 | 0.672 | 170.8 | |
| 800 | 0.672 | -43.1 | 0.662 | -44.9 | 3800 | 0.685 | 175.8 | 0.677 | 168.1 | |
| 850 | 0.665 | -45.0 | 0.654 | -47.0 | 3850 | 0.688 | 172.2 | 0.677 | 165.2 | |
| 900 | 0.660 | -47.0 | 0.648 | -49.1 | 3900 | 0.689 | 170.1 | 0.674 | 162.0 | |
| 950 | 0.654 | -49.1 | 0.643 | -51.3 | 3950 | 0.684 | 167.0 | 0.666 | 158.9 | |
| 1000 | 0.651 | -50.9 | 0.638 | -52.0 | 4000 | 0.675 | 164.0 | 0.654 | 155.0 | |
| 1050 | 0.635 | -55.1 | 0.623 | -58.0 | 4050 | 0.661 | 163.3 | 0.639 | 136.0 | |
| 1100 | 0.635 | -58.1 | 0.622 | -61.5 | 4100 | 0.648 | 160.1 | 0.624 | 153.7 | |
| 1150 | 0.633 | -60.3 | 0.618 | -63.6 | 4150 | 0.632 | 158.2 | 0.608 | 151.2 | |
| 1200 | 0.631 | -61.9 | 0.617 | -65.6 | 4200 | 0.615 | 155.7 | 0.591 | 148.8 | |
| 1250 | 0.631 | -63.5 | 0.619 | -67.1 | 4250 | 0.599 | 152.2 | 0.575 | 146.5 | |
| 1300 | 0.633 | -65.2 | 0.618 | -68.6 | 4300 | 0.584 | 151.9 | 0.561 | 144.4 | |
| 1350 | 0.633 | -66.7 | 0.615 | -70.4 | 4350 | 0.571 | 149.7 | 0.550 | 142.4 | |
| 1400 | 0.630 | -68.7 | 0.615 | -72.4 | 4400 | 0.561 | 147.8 | 0.541 | 140.7 | |
| 1450 | 0.630 | -70.7 | 0.615 | -74.5 | 4450 | 0.553 | 146.7 | 0.535 | 139.0 | |
| 1500 | 0.630 | -72.7 | 0.614 | -76.5 | 4500 | 0.549 | 144.2 | 0.532 | 137.1 | |
| 1550 | 0.629 | -74.8 | 0.614 | -78.1 | 4550 | 0.547 | 140.5 | 0.532 | 133.4 | |
| 1600 | 0.627 | -77.3 | 0.612 | -81.0 | 4600 | 0.548 | 138.8 | 0.534 | 131.8 | |
| 1650 | 0.622 | -79.9 | 0.607 | -82.2 | 4650 | 0.552 | 137.3 | 0.541 | 130.4 | |
| 1700 | 0.619 | -82.5 | 0.604 | -85.9 | 4700 | 0.558 | 135.9 | 0.548 | 129.1 | |
| 1750 | 0.618 | -85.0 | 0.604 | -89.4 | 4750 | 0.566 | 134.4 | 0.556 | 127.5 | |
| 1800 | 0.618 | -87.6 | 0.605 | -92.1 | 4800 | 0.577 | 133.1 | 0.569 | 126.2 | |
| 1850 | 0.616 | -90.5 | 0.604 | -95.0 | 4850 | 0.589 | 131.7 | 0.581 | 124.9 | |
| 1900 | 0.615 | -93.3 | 0.602 | -98.2 | 4900 | 0.604 | 130.4 | 0.595 | 123.6 | |
| 1950 | 0.612 | -96.0 | 0.600 | -101.0 | 4950 | 0.616 | 128.9 | 0.607 | 122.1 | |
| 2000 | 0.612 | -98.7 | 0.601 | -103.2 | 5000 | 0.628 | 127.3 | 0.619 | 120.4 | |
| 2050 | 0.609 | -96.7 | 0.600 | -100.9 | 5050 | 0.671 | 127.8 | 0.644 | 120.9 | |
| 2100 | 0.614 | -98.1 | 0.605 | -102.6 | 5100 | 0.660 | 127.9 | 0.644 | 121.2 | |
| 2150 | 0.620 | -100.0 | 0.613 | -105.1 | 5150 | 0.663 | 127.7 | 0.647 | 121.1 | |
| 2200 | 0.626 | -102.0 | 0.618 | -107.5 | 5200 | 0.668 | 127.2 | 0.651 | 120.1 | |
| 2250 | 0.634 | -105.1 | 0.626 | -109.9 | 5250 | 0.671 | 126.2 | 0.654 | 119.4 | |
| 2300 | 0.640 | -107.5 | 0.632 | -112.4 | 5300 | 0.674 | 124.3 | 0.653 | 117.9 | |
| 2350 | 0.644 | -110.1 | 0.636 | -115.1 | 5350 | 0.672 | 123.1 | 0.650 | 116.1 | |
| 2400 | 0.647 | -112.2 | 0.636 | -118.1 | 5400 | 0.668 | 121.4 | 0.644 | 114.3 | |
| 2450 | 0.642 | -115.0 | 0.634 | -121.0 | 5450 | 0.659 | 119.4 | 0.632 | 112.4 | |
| 2500 | 0.645 | -116.7 | 0.632 | -123.9 | 5500 | 0.647 | 117.7 | 0.618 | 110.9 | |
| 2550 | 0.642 | -119.3 | 0.626 | -126.7 | 5550 | 0.633 | 116.4 | 0.603 | 108.0 | |
| 2600 | 0.636 | -122.0 | 0.616 | -129.5 | 5600 | 0.620 | 114.6 | 0.591 | 107.4 | |
| 2650 | 0.627 | -124.4 | 0.604 | -132.1 | 5650 | 0.608 | 113.1 | 0.581 | 106.5 | |
| 2700 | 0.616 | -127.1 | 0.596 | -134.3 | 5700 | 0.598 | 111.4 | 0.572 | 105.2 | |
| 2750 | 0.608 | -129.2 | 0.590 | -136.4 | 5750 | 0.587 | 109.6 | 0.563 | 103.3 | |
| 2800 | 0.600 | -131.1 | 0.584 | -138.8 | 5800 | 0.577 | 108.1 | 0.554 | 101.4 | |
| 2850 | 0.592 | -134.2 | 0.577 | -141.4 | 5850 | 0.569 | 106.2 | 0.547 | 99.9 | |
| 2900 | 0.583 | -136.7 | 0.569 | -144.1 | 5900 | 0.562 | 105.1 | 0.541 | 98.5 | |
| 2950 | 0.576 | -139.2 | 0.562 | -146.7 | 5950 | 0.556 | 103.0 | 0.557 | 97.1 | |
| 3000 | 0.570 | -141.7 | 0.558 | -149.2 | 6000 | 0.551 | 102.1 | 0.553 | 96.0 |
表1.2 LOX1輸入S11參數
| FREQ. | 5VDC | 5VDC | 3.3VDC | 3.3VDC | FREQ. | 5VDC | 5VDC | 3.3VDC | 3.3VDC | |
| (MHz) | Amplitude | Degree | Amplitude | Degree | (MHz) | Amplitude | Degree | Amplitude | Degree | |
| 50 | 0.648 | -30.3 | 0.648 | -30.4 | 3050 | 0.155 | 173.0 | 0.162 | 170.5 | |
| 100 | 0.460 | -33.8 | 0.459 | -39.9 | 3100 | 0.157 | 169.0 | 0.164 | 165.7 | |
| 150 | 0.382 | -32.2 | 0.381 | -32.2 | 3150 | 0.159 | 165.0 | 0.167 | 161.5 | |
| 200 | 0.343 | -30.7 | 0.342 | -30.7 | 3200 | 0.162 | 161.0 | 0.169 | 157.7 | |
| 250 | 0.318 | -29.8 | 0.318 | -29.0 | 3250 | 0.165 | 158.0 | 0.173 | 154.4 | |
| 300 | 0.301 | -29.6 | 0.300 | -29.8 | 3300 | 0.168 | 155.0 | 0.175 | 151.6 | |
| 350 | 0.287 | -30.0 | 0.287 | -30.2 | 3350 | 0.171 | 152.0 | 0.177 | 149.5 | |
| 400 | 0.276 | -30.7 | 0.276 | -30.9 | 3400 | 0.173 | 150.0 | 0.179 | 147.7 | |
| 450 | 0.266 | -30.7 | 0.267 | -32.1 | 3450 | 0.173 | 149.0 | 0.178 | 146.1 | |
| 500 | 0.260 | -33.3 | 0.261 | 33.6 | 3500 | 0.172 | 147.0 | 0.177 | 144.8 | |
| 550 | 0.260 | -33.3 | 0.261 | -33.6 | 3550 | 0.170 | 146.0 | 0.174 | 143.6 | |
| 600 | 0.255 | -35.1 | 0.250 | -37.0 | 3600 | 0.167 | 145.0 | 0.171 | 142.9 | |
| 650 | 0.250 | -37.0 | 0.248 | -39.4 | 3650 | 0.162 | 145.0 | 0.166 | 142.4 | |
| 700 | 0.245 | -41.1 | 0.245 | -41.5 | 3700 | 0.155 | 145.0 | 0.160 | 142.1 | |
| 750 | 0.244 | -43.4 | 0.245 | -43.8 | 3750 | 0.148 | 144.0 | 0.152 | 141.9 | |
| 800 | 0.244 | -45.6 | 0.245 | -46.1 | 3800 | 0.140 | 144.0 | 0.143 | 141.2 | |
| 850 | 0.250 | -47.7 | 0.246 | -48.3 | 3850 | 0.131 | 144.0 | 0.134 | 141.4 | |
| 900 | 0.245 | -50.0 | 0.247 | -50.7 | 3900 | 0.122 | 144.0 | 0.126 | 140.5 | |
| 950 | 0.246 | -52.3 | 0.247 | -53.3 | 3950 | 0.112 | 143.0 | 0.116 | 139.4 | |
| 1000 | 0.246 | -54.7 | 0.246 | -55.0 | 4000 | 0.102 | 142.0 | 0.106 | 137.9 | |
| 1050 | 0.242 | -59.1 | 0.242 | -60.5 | 4050 | 0.100 | 142.0 | 0.104 | 138.4 | |
| 1100 | 0.240 | -61.5 | 0.240 | -62.3 | 4100 | 0.091 | 141.0 | 0.095 | 137.1 | |
| 1150 | 0.238 | -63.1 | 0.238 | -63.9 | 4150 | 0.083 | 139.0 | 0.087 | 135.1 | |
| 1200 | 0.235 | -64.7 | 0.236 | -65.5 | 4200 | 0.074 | 138.0 | 0.079 | 132.5 | |
| 1250 | 0.233 | -66.2 | 0.233 | -67.1 | 4250 | 0.067 | 135.0 | 0.071 | 129.8 | |
| 1300 | 0.230 | -68.0 | 0.230 | -68.9 | 4300 | 0.060 | 133.0 | 0.065 | 126.7 | |
| 1350 | 0.226 | -69.7 | 0.226 | -70.5 | 4350 | 0.055 | 129.0 | 0.060 | 123.0 | |
| 1400 | 0.222 | -71.5 | 0.222 | -72.5 | 4400 | 0.050 | 126.0 | 0.055 | 119.1 | |
| 1450 | 0.218 | -73.6 | 0.218 | -74.6 | 4450 | 0.046 | 123.0 | 0.051 | 116.3 | |
| 1500 | 0.214 | -75.9 | 0.214 | -77.0 | 4500 | 0.045 | 123.0 | 0.050 | 115.8 | |
| 1550 | 0.209 | -78.4 | 0.211 | -79.5 | 4550 | 0.045 | 124.0 | 0.050 | 117.2 | |
| 1600 | 0.205 | -81.1 | 0.207 | -82.2 | 4600 | 0.047 | 126.0 | 0.053 | 118.8 | |
| 1650 | 0.202 | -84.0 | 0.204 | -85.2 | 4650 | 0.053 | 128.0 | 0.058 | 121.2 | |
| 1700 | 0.199 | -87.1 | 0.200 | -88.4 | 4700 | 0.060 | 129.0 | 0.064 | 122.7 | |
| 1750 | 0.197 | -90.5 | 0.199 | -91.9 | 4750 | 0.068 | 130.0 | 0.072 | 123.9 | |
| 1800 | 0.195 | -94.0 | 0.197 | -95.4 | 4800 | 0.076 | 130.0 | 0.064 | 122.5 | |
| 1850 | 0.195 | -97.4 | 0.197 | -99.0 | 4850 | 0.083 | 130.0 | 0.086 | 125.3 | |
| 1900 | 0.195 | -97.5 | 0.197 | -102.4 | 4900 | 0.091 | 131.0 | 0.094 | 126.4 | |
| 1950 | 0.194 | -101.0 | 0.195 | -106.6 | 4950 | 0.099 | 132.0 | 0.102 | 127.6 | |
| 2000 | 0.193 | -105.0 | 0.195 | -109.5 | 5000 | 0.100 | 133.0 | 0.111 | 128.6 | |
| 2050 | 0.196 | -110.0 | 0.199 | -111.4 | 5050 | 0.122 | 132.0 | 0.125 | 128.0 | |
| 2100 | 0.199 | -112.0 | 0.202 | -113.7 | 5100 | 0.129 | 132.0 | 0.131 | 128.0 | |
| 2150 | 0.201 | -114.0 | 0.204 | -116.0 | 5150 | 0.134 | 133.0 | 0.137 | 129.4 | |
| 2200 | 0.202 | -116.0 | 0.206 | -128.1 | 5200 | 0.139 | 133.0 | 0.142 | 129.2 | |
| 2250 | 0.204 | -118.0 | 0.208 | -120.0 | 5250 | 0.142 | 133.0 | 0.144 | 128.5 | |
| 2300 | 0.205 | -120.0 | 0.209 | -122.0 | 5300 | 0.144 | 132.0 | 0.146 | 127.4 | |
| 2350 | 0.205 | -122.0 | 0.209 | -123.8 | 5350 | 0.144 | 130.0 | 0.146 | 125.5 | |
| 2400 | 0.204 | -123.0 | 0.208 | -125.1 | 5400 | 0.141 | 127.0 | 0.142 | 123.2 | |
| 2450 | 0.202 | -125.0 | 0.206 | -127.4 | 5450 | 0.136 | 125.0 | 0.137 | 120.1 | |
| 2500 | 0.200 | -127.0 | 0.204 | -129.7 | 5500 | 0.129 | 122.0 | 0.131 | 116.5 | |
| 2550 | 0.197 | -129.0 | 0.202 | -132.4 | 5550 | 0.121 | 1118.0 | 0.121 | 112.9 | |
| 2600 | 0.193 | -132.0 | 0.198 | -135.7 | 5600 | 0.110 | 113.0 | 0.117 | 106.4 | |
| 2650 | 0.189 | -136.0 | 0.193 | -139.6 | 5650 | 0.098 | 106.0 | 0.100 | 99.3 | |
| 2700 | 0.183 | -141.0 | 0.187 | -144.4 | 5700 | 0.088 | 99.0 | 0.091 | 190.9 | |
| 2750 | 0.175 | -146.0 | 0.179 | -149.4 | 5750 | 0.079 | 189.0 | 0.083 | 181.1 | |
| 2800 | 0.168 | -151.0 | 0.172 | -154.6 | 5800 | 0.070 | 78.0 | 0.076 | 169.3 | |
| 2850 | 0.162 | -156.0 | 0.167 | -159.9 | 5850 | 0.065 | 63.0 | 0.073 | 155.9 | |
| 2900 | 0.157 | -161.0 | 0.163 | -165.1 | 5900 | 0.063 | 49.0 | 0.073 | 142.0 | |
| 2950 | 0.155 | -167.0 | 0.161 | -170.9 | 5950 | 0.064 | 33.0 | 0.075 | 28.5 | |
| 3000 | 0.153 | -173.0 | 0.160 | -176.7 | 6000 | 0.067 | 18.0 | 0.079 | 16.1 |
表1.3 LOX2輸入S11參數
| FREQ. | 5VDC | 5VDC | 3.3VDC | 3.3VDC | FREQ. | 5VDC | 5VDC | 3.3VDC | 3.3VDC | |
| (MHz) | Amplitude | Degree | Amplitude | Degree | (MHz) | Amplitude | Degree | Amplitude | Degree | |
| 50 | 0.756 | -18.6 | 0.775 | -19.6 | 1550 | 0.304 | -92.1 | 0.306 | -93.3 | |
| 100 | 0.619 | -26.4 | 0.625 | -27.2 | 1600 | 0.301 | -94.5 | 0.304 | -95.7 | |
| 150 | 0.537 | -29.1 | 0.599 | -29.7 | 1650 | 0.299 | -97.1 | 0.303 | -98.4 | |
| 200 | 0.488 | -30.7 | 0.489 | -31.2 | 1700 | 0.299 | -99.8 | 0.302 | -101.1 | |
| 250 | 0.455 | -32.2 | 0.456 | -32.7 | 1750 | 0.298 | -102.3 | 0.300 | -103.9 | |
| 300 | 0.431 | -34.1 | 0.432 | -34.5 | 1800 | 0.298 | -105.4 | 0.301 | -106.7 | |
| 350 | 0.411 | -35.1 | 0.413 | -36.6 | 1850 | 0.299 | -108.1 | 0.301 | -109.5 | |
| 400 | 0.395 | -38.4 | 0.397 | -38.8 | 1900 | 0.299 | -110.8 | 0.303 | -112.2 | |
| 450 | 0.382 | -40.8 | 0.382 | -41.3 | 1950 | 0.302 | -113.4 | 0.305 | -114.7 | |
| 500 | 0.370 | -43.4 | 0.372 | -43.9 | 2000 | 0.303 | -115.9 | 0.307 | -117.4 | |
| 550 | 0.362 | -46.1 | 0.362 | -46.6 | 2050 | 0.310 | -117.1 | 0.314 | -118.6 | |
| 600 | 0.354 | -48.8 | 0.355 | -49.4 | 2100 | 0.315 | -119.2 | 0.319 | -120.7 | |
| 650 | 0.348 | -51.6 | 0.349 | -52.2 | 2150 | 0.305 | -115.0 | 0.324 | -122.7 | |
| 700 | 0.344 | -54.3 | 0.345 | -55.9 | 2200 | 0.324 | -123.0 | 0.329 | -124.6 | |
| 750 | 0.341 | -57.1 | 0.342 | -57.9 | 2250 | 0.327 | -124.8 | 0.332 | -126.4 | |
| 800 | 0.338 | -59.9 | 0.340 | -60.5 | 2300 | 0.330 | -126.5 | 0.335 | -128.2 | |
| 850 | 0.337 | -62.4 | 0.337 | -632.0 | 2350 | 0.334 | -128.1 | 0.327 | -129.9 | |
| 900 | 0.335 | -65.0 | 0.336 | -65.7 | 2400 | 0.335 | -129.7 | 0.339 | -131.4 | |
| 950 | 0.332 | -67.3 | 0.334 | -68.0 | 2450 | 0.335 | -131.4 | 0.337 | -133.2 | |
| 1000 | 0.331 | -69.4 | 0.332 | -70.2 | 2500 | 0.333 | -133.1 | 0.336 | -137.9 | |
| 1050 | 0.326 | -72.1 | 0.327 | -73.4 | 2550 | 0.330 | -134.7 | 0.333 | -136.7 | |
| 1100 | 0.325 | -74.6 | 0.325 | -75.6 | 2600 | 0.325 | -136.8 | 0.330 | -138.7 | |
| 1150 | 0.323 | -76.3 | 0.325 | -77.1 | 2650 | 0.319 | -138.8 | 0.323 | -140.8 | |
| 1200 | 0.322 | -78.1 | 0.323 | -78.9 | 2700 | 0.312 | -140.7 | 0.316 | -142.9 | |
| 1250 | 0.319 | -79.8 | 0.321 | -80.7 | 2750 | 0.305 | -142.6 | 0.309 | -144.9 | |
| 1300 | 0.316 | -81.5 | 0.318 | -82.5 | 2800 | 0.299 | -144.7 | 0.303 | -146.0 | |
| 1350 | 0.327 | -71.1 | 0.315 | -84.4 | 2850 | 0.295 | -146.9 | 0.298 | -147.1 | |
| 1400 | 0.312 | -85.4 | 0.313 | -83.4 | 2900 | 0.291 | -149.1 | 0.293 | -151.4 | |
| 1450 | 0.308 | -87.4 | 0.311 | -88.5 | 2950 | 0.287 | -151.4 | 0.289 | -153.7 | |
| 1500 | 0.306 | -89.7 | 0.309 | -90.9 | 3000 | 0.285 | -153.6 | 0.287 | -156.0 |
表1.4 上變頻器輸出S22參數
| FREQ. | 5VDC | 5VDC | 3.3VDC | 3.3VDC | FREQ. | 5VDC | 5VDC | 3.3VDC | 3.3VDC | |
| (MHz) | Amplitude | Degree | Amplitude | Degree | (MHz) | Amplitude | Degree | Amplitude | Degree | |
| 50 | 0.883 | -6.1 | 0.912 | -6.9 | 3050 | 0.739 | 129.7 | 0.738 | 129.6 | |
| 100 | 0.962 | -11.1 | 0.883 | -11.5 | 3100 | 0.729 | 126.8 | 0.729 | 126.8 | |
| 150 | 0.838 | -14.6 | 0.857 | -14.7 | 3150 | 0.710 | 124.5 | 0.711 | 124.7 | |
| 200 | 0.827 | -16.5 | 0.845 | -16.5 | 3200 | 0.686 | 122.6 | 0.687 | 122.8 | |
| 250 | 0.841 | -17.6 | 0.859 | -18.3 | 3250 | 0.654 | 120.8 | 0.657 | 121.1 | |
| 300 | 0.854 | -20.3 | 0.871 | -21.1 | 3300 | 0.620 | 119.0 | 0.625 | 119.4 | |
| 350 | 0.863 | -23.0 | 0.878 | -24.2 | 3350 | 0.589 | 116.8 | 0.595 | 117.4 | |
| 400 | 0.863 | -26.4 | 0.877 | -27.3 | 3400 | 0.564 | 114.6 | 0.570 | 115.0 | |
| 450 | 0.858 | -29.7 | 0.872 | -30.7 | 3450 | 0.543 | 111.7 | 0.551 | 112.2 | |
| 500 | 0.851 | -33.3 | 0.864 | -34.3 | 3500 | 0.532 | 108.6 | 0.541 | 109.1 | |
| 550 | 0.841 | -37.6 | 0.853 | -38.7 | 3550 | 0.530 | 105.6 | 0.541 | 106.2 | |
| 600 | 0.827 | -42.4 | 0.840 | -43.6 | 3600 | 0.539 | 103.6 | 0.550 | 103.8 | |
| 650 | 0.812 | -47.8 | 0.825 | -49.1 | 3650 | 0.558 | 101.0 | 0.570 | 101.8 | |
| 700 | 0.793 | -53.7 | 0.807 | -55.2 | 3700 | 0.583 | 99.9 | 0.597 | 100.5 | |
| 750 | 0.774 | -59.7 | 0.787 | -61.6 | 3750 | 0.613 | 99.4 | 0.628 | 99.9 | |
| 800 | 0.756 | -65.6 | 0.762 | -67.7 | 3800 | 0.644 | 99.4 | 0.660 | 99.8 | |
| 850 | 0.739 | -71.0 | 0.737 | -73.1 | 3850 | 0.672 | 99.7 | 0.690 | 99.9 | |
| 900 | 0.723 | -75.7 | 0.714 | -77.1 | 3900 | 0.694 | 100.4 | 0.713 | 100.2 | |
| 950 | 0.709 | -79.1 | 0.700 | -79.9 | 3950 | 0.707 | 100.1 | 0.726 | 100.3 | |
| 1000 | 0.712 | -83.3 | 0.715 | -83.7 | 4000 | 0.706 | 100.5 | 0.725 | 100.3 | |
| 1050 | 0.715 | -87.0 | 0.711 | -87.6 | 4050 | 0.690 | 103.2 | 0.709 | 102.8 | |
| 1100 | 0.718 | -89.3 | 0.717 | -89.4 | 4100 | 0.667 | 102.9 | 0.686 | 102.3 | |
| 1150 | 0.723 | -91.1 | 0.723 | -91.0 | 4150 | 0.635 | 101.9 | 0.623 | 101.2 | |
| 1200 | 0.725 | -93.0 | 0.727 | -93.2 | 4200 | 0.599 | 100.1 | 0.615 | 99.3 | |
| 1250 | 0.723 | -95.4 | 0.726 | -95.6 | 4250 | 0.563 | 97.3 | 0.578 | 96.2 | |
| 1300 | 0.715 | -98.1 | 0.720 | -98.3 | 4300 | 0.531 | 93.2 | 0.547 | 92.0 | |
| 1350 | 0.702 | -101.0 | 0.708 | -101.0 | 4350 | 0.512 | 87.8 | 0.527 | 86.7 | |
| 1400 | 0.684 | -104.6 | 0.691 | -104.0 | 4400 | 0.505 | 81.7 | 0.521 | 80.6 | |
| 1450 | 0.661 | -108.6 | 0.669 | -109.0 | 4450 | 0.511 | 75.7 | 0.527 | 74.7 | |
| 1500 | 0.633 | -112.8 | 0.642 | -113.0 | 4500 | 0.532 | 70.8 | 0.547 | 69.8 | |
| 1550 | 0.692 | -116.9 | 0.621 | -117.3 | 4550 | 0.562 | 57.3 | 0.576 | 86.4 | |
| 1600 | 0.594 | -121.7 | 0.609 | -122.2 | 4600 | 0.594 | 65.3 | 0.609 | 64.4 | |
| 1650 | 0.577 | -126.5 | 0.589 | -127.0 | 4650 | 0.627 | 64.4 | 0.641 | 63.6 | |
| 1700 | 0.569 | -130.9 | 0.581 | -131.6 | 4700 | 0.656 | 64.7 | 0.669 | 63.9 | |
| 1750 | 0.567 | -135.5 | 0.581 | -136.1 | 4750 | 0.677 | 66.0 | 0.689 | 65.2 | |
| 1800 | 0.571 | -140.1 | 0.585 | -140.7 | 4800 | 0.694 | 67.7 | 0.705 | 67.0 | |
| 1850 | 0.580 | -144.0 | 0.595 | -144.9 | 4850 | 0.703 | 69.8 | 0.711 | 69.0 | |
| 1900 | 0.592 | -148.2 | 0.607 | -148.9 | 4900 | 0.706 | 71.9 | 0.715 | 71.1 | |
| 1950 | 0.608 | -151.0 | 0.623 | -152.6 | 4950 | 0.702 | 73.6 | 0.710 | 72.8 | |
| 2000 | 0.624 | -155.0 | 0.639 | -156.9 | 5000 | 0.691 | 75.0 | 0.699 | 74.2 | |
| 2050 | 0.651 | -156.0 | 0.667 | -157.7 | 5050 | 0.697 | 77.1 | 0.705 | 76.3 | |
| 2100 | 0.674 | -166.5 | 0.689 | -151.3 | 5100 | 0.694 | 76.8 | 0.702 | 75.7 | |
| 2150 | 0.689 | -163.5 | 0.704 | -167.7 | 5150 | 0.684 | 74.5 | 0.692 | 73.6 | |
| 2200 | 0.704 | -166.7 | 0.717 | -167.8 | 5200 | 0.665 | 70.8 | 0.673 | 69.7 | |
| 2250 | 0.711 | -170.3 | 0.723 | -171.5 | 5250 | 0.644 | 65.9 | 0.651 | 64.7 | |
| 2300 | 0.703 | -174.0 | 0.714 | -175.2 | 5300 | 0.624 | 60.2 | 0.631 | 59.0 | |
| 2350 | 0.687 | -177.0 | 0.695 | -178.4 | 5350 | 0.607 | 54.3 | 0.613 | 53.9 | |
| 2400 | 0.669 | -179.9 | 0.677 | 178.6 | 5400 | 0.592 | 48.9 | 0.598 | 47.5 | |
| 2450 | 0.647 | 176.0 | 0.652 | 175.3 | 5450 | 0.581 | 44.5 | 0.585 | 43.3 | |
| 2500 | 0.622 | 173.6 | 0.627 | 172.3 | 5500 | 0.573 | 41.7 | 0.578 | 40.5 | |
| 2550 | 0.604 | 170.5 | 0.609 | 169.2 | 5550 | 0.569 | 40.3 | 0.574 | 39.1 | |
| 2600 | 0.592 | 166.9 | 0.597 | 165.6 | 5600 | 0.567 | 39.7 | 0.570 | 38.6 | |
| 2650 | 0.589 | 163.0 | 0.593 | 161.7 | 5650 | 0.565 | 40.1 | 0.569 | 39.1 | |
| 2700 | 0.594 | 158.8 | 0.590 | 157.7 | 5700 | 0.565 | 41.2 | 0.568 | 40.2 | |
| 2750 | 0.609 | 154.4 | 0.612 | 153.4 | 5750 | 0.566 | 42.6 | 0.569 | 41.7 | |
| 2800 | 0.631 | 149.9 | 0.634 | 149.0 | 5800 | 0.570 | 43.7 | 0.572 | 42.9 | |
| 2850 | 0.656 | 145.3 | 0.658 | 144.6 | 5850 | 0.576 | 45.1 | 0.580 | 44.3 | |
| 2900 | 0.682 | 141.4 | 0.683 | 140.8 | 5900 | 0.583 | 46.0 | 0.586 | 45.5 | |
| 2950 | 0.709 | 137.6 | 0.710 | 137.2 | 5950 | 0.597 | 47.0 | 0.595 | 46.3 | |
| 3000 | 0.729 | 133.9 | 0.728 | 133.6 | 6000 | 0.605 | 47.4 | 0.609 | 46.7 |
線性和動態范圍
Gilbert單元結構實現的混頻器并不具備很高的動態范圍。下面兩個等式描述了線性度動態范圍和無雜散的動態范圍:
線性動態范圍 = P1dB - [NF + G + 3dB -114 dBm + 10 log10(BW)]
無雜散動態范圍 = 2/3 [IP3 - G - NF -10 log10(BW) + 114 dBm]
其中P1dB是混頻器在1dB增益壓縮點的輸出功率(以dBm為單位),NF是混頻器的噪聲系數(以dB為單位),G是混頻器的變頻增益(以dB為單位),BW是混頻器的帶寬(以dB為單位),IP3是輸出三階截取點(以dB為單位)。這些等式說明動態范圍是噪聲系數、輸出壓縮點、截取點和增益的函數。因為MAX2683具有中等的變頻增益,所以其動態范圍不算很低。MAX2683的線性度可以通過一個電阻在外部控制。增加或減小偏置電阻值將改變MAX2683的線性度。改變偏置電阻時應該在線性度和電源電流之間作出權衡折衷的選擇。
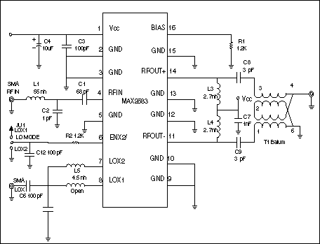
典型應用
圖3所示為一個典型的上變頻器應用電路。如圖中標示出的,混頻器是一個帶有RF輸入放大器的基于Gilbert單元的乘法器。此類雙平衡混頻器提供良好的端口間隔離并且在輸出端沒有LO信號。RF輸出端口被配置為差分工作結構。而RF輸入和LO輸入可以以單端模式驅動。LO和RF輸入電阻為50Ω。混頻器的輸出需要外部匹配網絡將高輸出阻抗轉換成較低阻抗以滿足系統要求。這種阻抗轉換和差分至單端結構的轉換需要使用一個平衡非平衡轉換器或者一個阻抗匹配轉換器。應用電路的測試數據如表2所示。
圖3. MAX2683應用電路原理圖
表2. MAX2683的應用測試數據
(測試條件:VCC = +5.0V, RBIAS = 1.2kΩ, /ENX2\ = GND, fRFIN = 350MHz, PRFIN = -20dBm, fLO = 1600MHz, PLO = -5dBm;所有輸入輸出端口的終端電阻都為50Ω;RFOUT+和RFOUT-匹配至單端50Ω負載;除非特殊聲明,TA = +25°C。)
| PARAMETER | CONDITIONS | TESTED | UNITS | |
| Input Frequency Range | Note 1 | 350 | MHz | |
| RF Output Frequency Range | Note 1 | 3.55 | GHz | |
| LOX2 Frequency Range | 1.6 | GHz | ||
| LOX1 Frequency Range | N/A | GHz | ||
| Conversion Gain | fLOX2 = 1600MHz, fRFOUT = 3.55GHz, VCC = +5V | 8.6 | dB | |
| Gain Variation over Temperature | TA = -40°C to +85°C, VCC = +5V | TBD | dB | |
| Input 1dB Compression Point | fLOX2 = 1600MHz, fRFOUT = 3.55GHz, VCC = +5V | -6 | dBm | |
| Input Third-Order Intercept Point | fLOX2 = 1600MHz, fRFOUT = 3.55GHz, VCC = +5V, Note 2 | +1.3 | dBm | |
| Input Second-Order Intercept Point | fLOX2 = 1600MHz, fRFOUT = 3.55GHz, VCC = +5V | +42.6 | dBm | |
| Noise Figure | TBD | dB | ||
| RFIN Input Return Loss | At 350 MHz | <-20 | dB | |
| LOX2 Leakage at RFIN | /ENX2\ = GND | fRFIN = 1 x fLO | -42 | dBm |
| fRFIN = 2 x fLO | -38 | |||
| fRFIN = 3 x fLO | -49 | |||
| LOX1 Leakage at RFIN | /ENX2\ = Vcc | fRFOUT = 1 x fLO | N/A | dBm |
| LOX2 Leakage at IFOUT+, RFOUT- | /ENX2\ = GND | fRFOUT = 1 x fLO | -32.7 | dBm |
| fRFOUT = 2 x fLO | -16.4 | |||
| fRFOUT = 3 x fLO | -53.1 | |||
| LOX1 Leakage at IFOUT+, RFOUT- | /ENX2\ = Vcc | fRFOUT = 1 x fLO | -39 | dBm |
| LOX1, LOX2 Input Return Loss | -18 | dB | ||
注解
注釋1. 本器件是專為此特定的頻率范圍設計的。在此頻率范圍之外也可能工作但是性能不能夠保證。
注釋2. 使用350MHz和351MHz的兩個單音信號測試IIP3,每個單音信號-20dBm, fRFLO = 1.6GHz。
注釋3. IIP2是在fRFIIN = 350MHz, PRFIN = -20dBm, fLO = 1.6GHz的條件下測量的。
注釋4. 優化輸入匹配,使fRFIIN = 350MHz時有最佳的回波損耗。
電子發燒友App





























評論