市場調研機構IHS最新出爐的一份報告稱,今年,具備NFC(近場通信)功能的智能手機出貨量將達到4.16億部,出貨量增長迅猛,而且未來數年內將保持激增趨勢。預計四年后的2018年,NFC智能手機出貨量有望達到12億部。
2014-02-13 10:07:37
1608 
2013年智能手機中每三部中就有一部擁有NFC(近距離無線通訊技術)功能。目前除了蘋果,高端手機基本都支持NFC,而2018年NFC將成為智能手機的標配之一,相當于另外一個WiFi。
2014-05-26 13:36:41
2971 根據ScientiaMobile的數據,2018年第四季度全球支持NFC的智能手機份額比2015年第四季度增長了19%。 2015年第四季度54%的智能手機支持NFC,2018年第四季度增長到73
2019-03-27 06:53:00
1831 用于電子貨幣支付的;特別是RFID所不能實現的,相互認證和動態加密和一次性鑰匙(OTP)能夠在NFC上實現。NFC技術支持多種應用,包括移動支付與交易、對等式通信及移動中信息訪問等。通過NFC手機,人們
2016-12-19 17:19:35
` 本帖最后由 zhihuizhou 于 2011-10-28 09:52 編輯
NFC(近場通訊)技術最近很火,冒出來的頻率頗高,而且都是跟智能手機移動支付掛鉤的。蘋果:iPhone5被傳將
2011-10-28 09:42:34
丟失,您的智能手機將成為更加關鍵的失敗點,但人們普遍不安。除此之外,NFC支付還包括對各公司是否通過應用程序跟蹤消費習慣的隱私擔憂。 訪問控制Apple對其設備中的NFC硬件保持了高度的控制權,最初
2018-08-15 09:23:15
NFC芯片的用途非常的廣泛,手機、門卡、身份證等物品都植入有NFC芯片;但是在智能手表內植入NFC芯片,可以讓智能手表實現哪些功能呢?目前市面上很少有NFC芯片的智能手表,主要是NFC芯片實現的功能
2018-06-25 10:57:22
智能手機圖紙誰有呢能看清
2013-06-23 19:55:48
本帖最后由 eehome 于 2013-1-5 09:49 編輯
我司專業從事智能手機NFC天線的設計與生產,產品有柔性,硬性,不同尺寸天線。也可以根據客戶需要設計,制作。獨立開發出多種形式
2012-09-28 09:14:11
本帖最后由 eehome 于 2013-1-5 09:46 編輯
我司專業從事智能手機NFC天線的設計與生產,產品有柔性,硬性,不同尺寸天線。也可以根據客戶需要設計,制作。獨立開發出多種形式
2012-10-12 09:25:44
3.5mm 標準音頻接口實現了單片機 R7F0C807 和智能手機 APP 的通信, 并通過I/O 口(模擬 I
2022-02-14 06:27:37
本文詳細介紹了一種基于PXA27x處理器的智能手機中LCD的設計與實現。
2021-06-03 07:16:28
本文介紹在智能手機中實現環境光感測遇到的主要挑戰,以及如何克服這些挑戰,以實現背光燈更高的反應靈敏度,并能精確地根據環境光來調整背光亮度。
2021-03-08 07:25:33
怎樣把智能手機中的藍牙和GPS.sim通訊硬件和軟件移植到平板電腦里、望高手賜教、給個思路
2013-10-15 18:20:30
智能手機基礎知識講解
2012-08-15 19:35:12
相應用的一些操作。當接聽或撥打電話,或者手機放入口袋時,智能手機貼近耳朵或人臉,人體接觸屏幕,就有可能觸發一些軟件造成一些誤操作。所以接聽或撥打電話時,智能手機通過距離傳感器,判斷人臉是否貼近,如果貼近,則
2013-09-30 16:03:05
智能手機屏幕不亮的時候有沒有靜態工作電流?
2013-07-17 10:49:35
很明顯,智能手機不僅融入了我們的日常商業活動,而且融入了我們的日常生活。過去,智能手機被定義為采用專用操作系統(OS)的蜂窩電話。這意味著智能手機可以增加或安裝/刪除應用軟件,雖然這種定義稍嫌簡單了點。今天的智能手機已經成為一個集通信、娛樂和計算功能于一身的小型設備。
2019-08-20 08:32:28
智能手機怎么修,求大蝦指點
2013-06-23 19:50:12
隨著手機功能的日益增強,要實現手機的“all day running(不間斷工作)”,對于手機設計者來說是一個嚴峻的挑戰。國內手機設計公司如何應對這個挑戰?下面我們就以Windows Mobile系統的智能手機進行簡要的介紹。 智能手機電源管理注意事項[hide][/hide]
2012-02-03 11:53:46
相同的性能,因此導致呼叫掉線或丟失以及可實現的數據速率降低。除此之外,智能手機現在還需要適應不斷增長的網絡提供的數據速率和更寬的4G和4G +網絡頻段覆蓋范圍(698-2690 MHz)。為了滿足
2018-10-16 09:24:02
和在校大學生都能盡早用上智能手機。作為智能手機領域的“新兵”,青橙的膽識和氣魄讓人折服,其獨到的戰略眼光也令人刮目相看。在上市之后短短的半個月內,青橙手機單款產品Mars1僅僅通過網絡銷售已經斬獲5萬
2012-10-25 19:56:48
智能手機那個主屏壞了這個能買下不?
2014-02-23 17:23:00
描述此近場通信 (NFC) 參考設計提供了使用 TRF7970A NFC 收發器實現 NFC 卡仿真應用的固件示例。此參考設計提供少量易于使用的應用編程接口 (API),讓用戶快速實現 NFC 卡
2015-03-11 10:38:17
描述此近場通信 (NFC) 參考設計提供了使用 TRF7970A NFC 收發器實現 NFC 卡仿真應用的固件示例。此參考設計提供少量易于使用的應用編程接口 (API),讓用戶快速實現 NFC 卡
2018-09-26 08:42:57
要數據,并可通過自己的智能手機將這些數據安全傳輸到遠處的醫療保健中心,以獲得進一步的分析和指導。這就提供了靈活性,不論何時您想控制參數都可以,無需直接去看醫生。但此類醫用貼片不僅可用于家庭醫療保健
2018-09-10 15:16:57
下一波新體驗將源自支持智能手機中 AI 新使用情形的應用,其中包括語言處理、人類活動預測和增強型數據加密等。
2019-08-12 06:35:52
M2M通信技術植入智能手機平臺,不看肯定后悔
2021-05-25 06:12:11
(STMicroelectronics,簡稱ST;紐約證券交易所代碼:STM)宣布,意法半導體近場通信(NFC)技術將助力TCL通訊新發布的Alcatel 3V智能手機。該手機目前僅面向歐洲市場 。Alcatel 3V智能手機
2018-06-11 15:22:25
以實現免費的skype通話以及免費網絡視頻通話。 那么,UMPC侵蝕一部分智能手機的用戶群則并非完全沒有可能。 (如果我們那天看到有人拿著一個比大哥大還大的東西打電話,多半是UMPC) 四、超大
2009-07-02 08:55:24
一個例子,看起來應該是可能的嗎?第8步我不太擔心安全,但我想如果我在外圍使用白名單,那么我就不必實現一個流氓客戶斷開連接策略。但是智能手機無疑會使用隨機的公共地址來保護隱私,所以我需要一些以前的綁定
2019-09-20 11:26:47
申請理由:本身是學電子,做了7年軟件開發,有一定的電視、音視頻、通信以及車載方面的嵌入式經驗,但是沒有系統的實現過從無到有的智能手機。想通過對該開發版的學習和開發包括驅動和應用層的開發,提高自己
2015-08-01 16:43:34
` 本帖最后由 gongddz 于 2013-6-8 14:54 編輯
智能手機越獄和ROOT都是指手機操作人員獲得手機操作的最高權限,相當于計算機中獲得計算機管理員資格的一種操作。越獄是針對
2013-06-08 14:48:10
去年,當中國悄然取代美國,成為全球最大智能手機市場時,全球手機行業的格局也發生了變化。 在那之前,全球智能手機市場一直都是受制于蘋果公司與三星電子的競爭實力對比,他們為富裕國家的富裕消費者開發
2013-07-27 16:17:55
大神們,請問現在主流安卓智能手機電路上,會用到哪些二三極管型號呢?還請不吝賜教。
2012-12-16 21:05:19
‘智能’功能…哈哈哈所以趕緊買來一個試試。為了滿足好奇心,深扒了一下這款智能手機殼的信息。MOPIC是一家以韓國為基地,自主研發并推出裸眼3D顯示裝置的創新企業,致力于讓人們隨時隨地都能享受3D視覺盛宴
2018-01-05 09:56:54
當你每天在用智能手機打電話、發短信、玩兒網絡游戲、轉微博等等一系列的溝通行為的時候,有沒有想到過,這一切的一切都是通過手機上的天線模塊來實現的。如果沒有天線,智能手機將變成一臺單機游戲機。
2019-08-13 06:03:40
對于在辦公室工作的人來說,在辦公室里充電智能手機是必要的,但大多數人都無法避免兩個錯誤。他們將使用電腦的USB端口對智能手機充電,否則他們的數據線往往會掉到地面上,這樣可能會損壞數據線。 用電
2021-09-14 07:48:05
智能手機的普及讓人們已經習慣了觸屏式簡便操作的人機界面。對于光通信行業的工程師而言,日常工作必備的測試工具OTDR(光時域反射儀)能否像智能手機的使用那樣簡便隨心?目前業界常見幾個品牌的OTDR
2014-11-25 16:18:56
`智能手機的普及讓人們已經習慣了觸屏式簡便操作的人機界面。對于光通信行業的工程師而言,日常工作必備的測試工具OTDR(光時域反射儀)能否像智能手機的使用那樣簡便隨心?目前業界常見幾個品牌的OTDR
2014-11-20 15:59:28
`描述此動態近場通信 (NFC) 標簽設計概括了所需的組件和布局注意事項,并提供固件示例以說明如何將 NFC 實施到如下應用中:藍牙/WiFi 配對、設備配置和診斷或作為通用 NFC 數據接口。隨附
2015-04-08 17:13:43
智能手機的重力感應跟什么東東有關,手機沒重力感應的話是硬件問題還是。。。。
2013-08-29 19:49:04
智能手機已成為終端廠商最關注的IT產品之一,如何以最有效率的方式推出各種不同新機型,滿足客戶營銷及市場需求,已成為最重要的挑戰之一。本文以案例分析的方式,說明如何利用飛利浦近距無線通信技術(Near
2019-06-19 06:30:13
基于IMS的雙模智能手機系統的設計
2012-08-20 13:11:15
每個系統要正常運行都有賴于CPU 的性能, 系統軟件, 中間件一集各種系統策略等等, 智能手機也是一樣。這篇文章主要探討了給智能手機選擇合適的CPU, 以及在手機電源管理中的動態電源管理(DPM) 和自適應電壓調整(AVS) 技術。最后, 我還對手機軟件設計進行一點優化工作, 實現了軟件的節能設計。
2019-07-26 08:22:22
等。因此,在LTE 和2G/3G 移動系統之間實現InterRAT Handover和互通是LTE 智能手機研發中的一項關鍵技術,且在Cell間移動時的連接可靠性和穩定性測試同時也是智能手機大量生產的重要部分。
2019-06-05 07:16:37
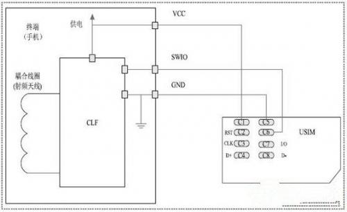
本文通過對現有的SWP與CCID技術的簡要分析和對比,創造性的提出一種NFC手機通過CCID接口完成近場通信的方法和原理,并簡述這種方法對手機SIM卡、終端、終端應用的影響和未來還須完成的工作。
2021-05-21 06:28:16
我有一個 NFC NTAG 213
我用密碼保護它并將訪問權限更改為 80 以啟用密碼讀取
但是我無法使用密碼讀取數據,但是當我嘗試使用密碼對其進行身份驗證時,它返回 PACK 00:00
如何使用支持 NFC 的智能手機從帶有密碼的標簽中讀取數據。
2023-05-16 07:06:26
本文介紹一種利用智能手機耳機接口音頻傳輸,來實現智能手機拓展監測環境溫度、濕度的應用設計與實現方案,同時提出了可兼容2種不同耳機接口標準的解決方案,增強了智能手機拓展應用價值。
2021-05-11 06:50:25
大家好。我有一個基于 ST25R3911B 的 NFC 標簽閱讀器,我目前正在使用它來讀取“真正的”NFC-V 15693 標簽。我想制作“虛擬”標簽,可能是通過智能手機,并使它們可從 NFC
2022-12-28 12:58:31
在工業自動化現場我們一直使用筆記本電腦調試設備。隨著智能手機的發展,使用智能手機連接CAN總線設備進行調試和監控,成為了可能。如何實現CAN總線設備與手機的連接呢?我們使用的智能手機都有WiFi接口
2016-07-22 15:25:57
智能手機中包含了很多耗能設備, 諸如MP3、MPEG- 4、Wi-Fi、數碼相機、3D 游戲等等。在手機電池容量還沒有實現質的飛躍的前提下, 我們不得不考慮手機電源節能的問題。我主要通過了以下四個方面來闡述在基于Linux 平臺上的智能手機的解決方案。
2019-11-05 08:03:13
應對4G時代智能手機天線設計挑戰,不看肯定后悔
2021-05-25 06:14:14
一方面我有一個從 MCU 和另一邊智能手機。我有一個通過 I2C 連接到從屬 MCU 的 nfc 標簽。有什么方法可以使用 NFC 將軟件從智能手機刷入從屬 MCU?鑒于我在 NFC 標簽上有大約 500 字節的 EEPROM。
2022-12-08 07:31:45
我們正在開始開發基于 NFC 標簽的 Android 應用程序,以確保與各種智能手機的兼容性我想知道您是否有兼容性表
2022-12-06 06:51:05
STM32單片機模擬智能手機
2016-09-26 10:19:48
求智能手機的結構資料。。。。。。。。
2013-08-30 13:37:56
淺談低成本智能手機的發展
2021-06-01 06:34:33
描述使用8051的藍牙門鎖使用您的智能手機通過藍牙控制您家的門鎖。 系統使用 8051 通過 HC-05 藍牙模塊與智能手機通信,如果密碼正確,則控制電機或伺服。原理圖+展示代碼https://github.com/jonathanrjpereira/8051-Bluetooth-Door-Lock
2022-09-14 06:45:05
作者:高級產品營銷經理Jason Whetstone當今最想要的智能手機特性對于許多用戶,相機性能已成為一臺智能手機最重要的方面。社交媒體和線上業務使每個人都成為攝影師或影片導演,輔以幾百萬像素
2019-07-16 08:50:04
`如何快速開發智能手機新外設―論低功耗藍牙技術在智能移動設備中的應用―USB協議的產生,讓個人電腦的外設如雨后春筍般地涌現。同樣,做為智能手機最新開放的低功耗藍牙(BLE)無線應用技術,也有
2013-03-21 11:17:03
,同時移動處理器芯片朝雙核發展,你是否也發現,智能手機和平板電腦的硬件配置已越來越趨于一致,除了外觀大小。2011年11月上市的三星Galaxy Note讓作為電子發燒友網消費電子版塊斑竹的筆者敏感
2012-01-06 17:46:05
智能手機系統的硬件設計智能手機系統的軟件設計基于嵌入式Linux的智能手機系統設計
2021-04-25 07:00:01
智能手機充電器模塊電路圖
2019-10-24 08:49:22
想找找看有沒有關于智能手機的資料
2019-05-23 01:09:54
地鐵票。 諾基亞稱,將與紐約交通管理局合作,今年年底前測試一款支持NFC的智能手機,可在紐約購買地鐵票。 目前還不清楚諾基亞將使用哪款手機進行測試,分析人士稱,最有可能的是近期推出的基于塞班系統
2011-10-28 09:56:29
高端智能手機和PCB
2014-05-17 22:12:54
智能手機整合近場通訊 ( NFC )的趨勢,正逐漸將NFC的應用從行動支付擴展到更廣闊的領域。在最近的智能技術展會中,我們看到包括RFID和NFC等技術,都已廣泛被應用在護照、身份證中
2013-01-08 17:05:41
5433 近場通信(NFC)是一種短距離無線通信技術,可用于支付零售交易和其他數字交換業務。許多智能手機和一些平板目前已經配備了近場通信功能,日本和韓國多年前已將其廣泛部署于交通換乘和小型零售采購業務。
2013-03-05 17:29:49
6659 智能手機整合近場通訊 ( NFC )的趨勢,正逐漸將NFC的應用從行動支付擴展到更廣闊的領域。在最近的智能技術展會中,我們看到包括RFID和NFC等技術,都已廣泛被應用在護照、身份證中,甚至還包含
2017-12-07 18:36:02
744 由于近場通信具有較高的安全性,因而被認為在移動支付等領域具有很廣的應用前景,尤其是當前智能手機的普及,使得在不久的將來 NFC技術與手機結合可以完全替代各種卡片、證件等,實現只需一部手機就能干所有事的目標。
2018-03-06 15:54:10
7185 
近場通信(NFC)是一種讓兩個設備在幾厘米的距離內通信交互、最大數據傳輸速率424kb / s 的近距離雙向通信技術,用于在兩個設備之間實現安全、簡單的數據交換。作為RFID技術的一個分支,NFC有望從手機擴展到汽車應用。NFC被視為許多新車載功能的實現技術,還能簡化現有車載功能的使用和操作。
2019-03-08 17:13:33
4653 
近場通信(NFC)技術允許用戶通過智能手機執行簡單付款或與附近的其他手機用戶共享信息。
2019-12-11 15:28:32
1969 智能手機已成為終端廠商最關注的IT產品之一,如何以最有效率的方式推出各種不同新機型,滿足客戶營銷及市場需求,已成為最重要的挑戰之一。本文以案例分析的方式,說明如何利用飛利浦近距無線通信技術(Near Field Communication; NFC),以最具成本效益的模式進行智能手機設計。
2020-07-14 18:55:00
0 作用或血糖等重要數據,并可通過自己的智能手機將這些數據安全傳輸到遠處的醫療保健中心,以獲得進一步的分析和指導。這就提供了靈活性,不論何時您想控制參數都可以,無需直接去看醫生。
但此類醫用貼片不僅
2021-11-10 09:42:15
798 頻率為13.56MHz,而操作距離約為10cm之內,目前市面上絕大多數的智能手機都已經支持NFC功能,在人們的日常生活中得到了廣泛的應用。幾曾何時NFC是手機廠家
2022-12-09 14:35:08
2310 
一、上海雷卯EMC小哥針對NFC接口靜電保護,推出了ESD器件和保護方案:ULC1811CDN滿足18V的低容參數需求,而且VC箝位電壓低,電容超低,可保護NFC接口天線的有效使用。二.近場通信
2024-02-24 08:02:39
1217 
(如智能手機)靠近NFC標簽,即可快速讀取或寫入數據。這種便捷性在物聯網系統中尤為重要,因為它簡化了設備間的交互過程,提高了用戶體驗。 快速的身份驗證和授權 NFC標簽可以用于存儲身份信息和訪問權限,通過NFC技術,用戶可以快速地進行身份驗證
2024-09-29 16:58:30
3111 
評論