作者:嵌入式Hacker一、字符串函數庫:Simple Dynamic Strings1.簡介Simple Dynamic Strings (簡稱 SDS) 是一個 C 語言字符串庫,它增強了 C
2021-07-16 06:45:32
Simple VGA/Video adapter(This project is about creating VGA/Video signals using the 8-bit AVR MCU
2009-03-26 22:17:05
level的execution state是AArch64還是AArch32.對于每個支持的address translation stages,在AArch64 state下的相關控制有
2022-12-30 16:35:27
TXB0104 - Interface, Logic-Level Translator Evaluation Board
2023-03-29 22:46:59
Bi-directional level shifter for I2C-bus and other systems.With a single MOS-FET a bi-directional
2009-05-12 08:54:11
Logic’s Voice Capture Device Capture Kit for Amazon Alexa Voice Service is a simple two-microphone
2018-11-01 15:45:01
我正在開發一個圍繞 NXP i.MX8MP 構建的嵌入式設備,通過 Yocto 構建系統映像。
關于聲音子系統,我正在研究的電路板配備了一個 Cirrus Logic WM8524 DAC,連接
2025-04-07 08:16:29
(void)
{
if(CC1IF_LOW)//檢測到下降沿
{
LOW_LEVEL_H=TIM2_CCR2H;
LOW_LEVEL_L=TIM2_CCR2L;
CC1IF_LOW=0
2024-04-25 06:24:34
Selecting the Right Level-Translation Solution pdf下載 Supply voltages continue to migrate
2009-10-29 17:36:22
logic-level ADC clocks. Of course the spectrum analyzer has the 75-ohm N-type RF connector.Seems like
2019-01-30 07:29:56
您好,我正在運行 touchGFX 18。如何運行 translation.rb?
2022-12-19 07:39:55
PADS Logic 教程
包括:· 如何在PADS Logic 中使用工作區(Working Area)。· 如何在PADS Logic 的元件庫中定義目標庫(Library)。· 如何從庫中搜索有關的元件(Part)。· 如何
2007-10-16 13:46:27
0 CD4009UBMS Hex Buffer/Converter may be used as aCMOS to TTL or DTL logic-level converter or a CMOS
2008-06-10 10:09:40
56 The MAX17079 is a 7-channel logic-level input to high-voltage output level shifter. Each channel
2009-02-02 15:59:20
17 System Level Design of Reconfigurable Systems-on-Chip:This book presents the perspective
2009-02-17 19:03:12
0 Logic. Consisting of single gate functionspackaged in a 5 pin SOT353 package, PicoGate Logic reducesboard space requirements 10 times
2009-03-30 00:27:28
18 SIMPLE SWITCHER PCB布局指南
2009-04-27 14:01:28
20 personal computers and other battery-powered equipment.
Fixed-frequency synchronous drive of logic-level N-channel power MOSFETs is comb
2009-09-19 18:43:57
7 personal computers and other battery-powered equipment.
Fixed-frequency synchronous drive of logic-level N-channel power MOSFETs is comb
2009-09-19 18:47:39
14 時序邏輯設計原則 (Sequential Logic Design principles):A sequential logic circuit is one whose outputs
2009-09-26 12:54:35
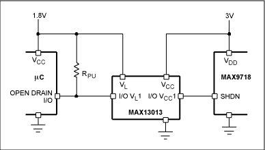
33 The MAX3370/MAX3371 logic-level translators are ideal for applications interfacing low-voltage
2009-11-18 18:42:36
20 Zelio Logic智能繼電器
2009-11-26 11:28:07
16 of switching at high frequencies. This device is controlled by a CMOS logic-level signal referenced to ground and features a very short (12ns, typ)
2010-01-28 08:41:18
32 for both uni-directionaland bidirectional voltage translation between two logic levels.
2010-05-23 11:30:07
22 Introduction This Logic Cross-Reference for Buyers, Distribution Specialists and others
2010-07-09 21:19:21
9 CD4009UB and CD4010B Hex Buffer/Converters may be used as CMOS to TTL or DTL logic-level converters
2010-07-09 21:28:30
19 , and feature logic-level conversion using only one supply voltage (VCC). The input-signal high level (VIH) can exceed the V
2010-07-09 21:55:47
30 ABSTRACTTI Little Logic devices are logic-gate devices assembled in a small single-, dual-
2010-07-12 16:41:27
12 CD4010B hex buffer/converter may be used as CMOS to TTL or DTL logic-level converters or CMOS
2010-07-14 16:12:16
24 and GTLP-to-LVTTL signal-level translation. The device provides a high-speed interface between cards operating at LVTTL logic levels and a backplane o
2010-07-24 15:24:51
13 Voltage-Level Translation and GPIO Expansion Between:
1.8-V SCL/SDA and 1.8-V,
2010-08-08 22:27:47
25 for logic-level translation applications with output referenced to supply VCC.
AUP technology is the industry’s lowest-powe
2010-08-09 17:40:38
10 for logic-level translation applications with output referenced to supply VCC.
AUP technology is the industry’s lowest-powe
2010-08-09 17:42:42
12 The SN74AUP1T04 performs the Boolean function Y = A with designation for logic-level translation
2010-08-09 17:47:24
4 The SN74AUP1T14 performs the Boolean function Y = A with designation for logic-level translation
2010-08-09 17:51:05
6 The SN74AUP1T17 performs the Boolean function Y = A with designation for logic-level translation
2010-08-09 17:56:44
24 for logic-level translation applications with output referenced to supply VCC.
AUP technology is the industry’s lowest-po
2010-08-09 17:59:11
10 for logic-level translation applications with output referenced to supply V
2010-08-09 18:00:44
16 The SN74AUP1T87 performs the Boolean function Y = A ⊕ B with designation for logic-level
2010-08-09 18:02:19
16 logic level to the VDD logic level. To shift TTL signals to CMOS logic levels, the SELECT input is at the VCC
2010-08-22 00:32:21
33 logic level to the VDD logic level. To shift TTL signals to CMOS logic levels, the SELECT input is at the VCC
2010-08-22 00:33:57
30 and logic-level N-channel MOSFET power devices used for low-voltage secondary-side synchronous rectification.
The combination of con
2010-09-28 21:47:46
26 format LCD display applications such as TVs and monitors. The device converts the logic-level signals generated by the Timing Co
2010-11-03 22:38:08
15 on TFT glass.Each single high-voltage scan driver receives logic-level inputs of CPVx and generates two high-voltage outputsof CKVx,
2010-11-03 22:47:21
11 on TFT glass.Each single high-voltage scan driver receives logic-level inputs of CPVx and generates two high-voltage outputsof CKVx and
2010-11-03 22:49:48
7 and monitors. The device converts the logic-level signals generated by the Timing Controller (T-CON) to the high-level signals used by th
2010-11-03 22:59:32
47 PROTEL TO PADS LOGIC (POWER LOGIC)
一:PROTEL TO ORCAD
轉換說明:用高板本的ALTIUM DESIGNER6.0(PROTEL DXP2004以上
2008-03-06 15:38:24
2234 RS-232 Transceivers Deliver Highest Data Rates and Integrate Logic-Level Translation
2009-01-23 21:04:22
1208 Simple Pow
2009-01-23 22:47:58
1434 
High-Performance Level-Shifter Solution for LCD TVs with Gate-in-Panel (GIP) Technology
2009-02-02 16:05:31
1534 Simple Cir
2009-04-24 14:37:22
1229 
Abstract: Simple level shifting circuit using a precision op amp tracks small DC voltage changes.
2009-05-07 09:14:38
1239 
Level Shifting Digital Signals
By: Budge Ing
2009-08-21 07:49:53
1263 Logic-Level Signals Dim -48V LED Driver
Abstract: A 65V hysteretically controlled LED driver
2009-10-15 09:06:10
1479 
A Simple 1-Wire DAC
Abstract: Connecting the outputs of a 1-Wire addressable switch (DS2408) to a
2009-10-23 17:44:40
1275 
MAX3370, MAX3371 低電壓電平轉換器,SC70和µDFN封裝(含應用電路)
概述
The MAX3370/MAX3371 logic-level translators are ideal for appl
2009-11-19 10:08:44
1828 
聲級計電路 Sound Level Meter
This nifty sound level meter is a perfect one chip replacement for the standard analog meters. It is completely soli
2009-12-25 11:10:43
3210 
什么是Application Logic
英文縮寫: Application Logic
中文譯名: 應用邏輯
分 類: IP與多媒體
解 釋: 一個應
2010-02-22 10:17:18
1045 什么是CHILL (CCITT High Level Language)
英文縮寫: CHILL (CCITT High Level Language)
中文譯名: CHILL高級語言
2010-02-22 10:47:15
714 正的邏輯探針電路,Logic Probe Plus
This project is based on a probe logic states, capable of measuring levels fr
2010-04-11 09:24:33
2355 
Tensilica與Express Logic共同宣布ThreadX支持Tensilica第三代鉆石系列標準DPU內核
Tensilica與Express Logic公司共同宣布,Express Logic的ThreadX實時操作系統(RTOS)現已應用于Tensilica最新的
2010-04-15 09:13:21
1081 and driving it with logic-level signals capable of turning the transistor ON and OFF. When ON the amplifier operates normally, but when OFF it
2010-12-12 12:04:21
1944 
bidirectional switching and phase control applications. These devices are intended to be interfaced directly to microcontrollers, logic integ
2011-04-06 21:26:01
64 Cirrus Logic(凌云邏輯)是一家卓越的無生產線半導體公司。Cirrus Logic(凌云邏輯)致力于為音頻和能源市場開發高精度的模擬和混合信號集成電路。
2011-12-21 16:58:57
4681 The MAX14595 is a dual-channel, bidirectional logic-level translator designed specifically for low
2012-01-23 09:18:50
2652 
The MAX14595 is a dual-channel, bidirectional logic-level translator designed specifically for low
2012-01-23 09:22:30
23 The MAX14611 is a quad bidirectional logic-level translatorthat provides the level shifting
2012-04-24 11:28:24
33 Simple RC Circuit電路設計
2016-01-12 11:21:40
0 Spirit Level,好東西,喜歡的朋友可以下載來學習。
2016-02-18 16:08:36
0 Simple FPGA,好東西,喜歡的朋友可以下載來學習。
2016-02-18 16:27:52
0 Logic Analyser,好東西,喜歡的朋友可以下載來學習。
2016-02-22 16:07:20
0 basic logic cell ? multiplexer-based cell ? look-up table (LUT) ? programmable array logic (PAL
2016-06-16 17:57:46
0 logic cells ? Strong and weak logic levels ? Pushing bubbles ? Ratio of logic ? Resistance per
2016-06-16 17:57:46
0 關于paads的logic的一部分介紹操作以后會有全部視頻上傳.
2016-06-22 16:12:01
0 這是關于pcb的pads軟件的logic的操作演示視頻以后會有更多視頻的視頻上傳
2016-06-22 16:12:01
0 這是關于pcb的pads軟件的logic的操作演示視頻以后會有更多視頻的視頻上傳
2016-06-22 16:28:28
0 這是關于pcb的pads軟件的logic的操作演示視頻以后會有更多視頻的視頻上傳
2016-06-22 16:28:28
0 PADS Logic 基礎,感興趣的小伙伴們可以瞧一瞧。
2016-11-02 19:49:48
0 PADS Logic 原理圖設計
2016-11-02 19:49:48
0 the logic-level
control inputs and the power MOSFETs. The gate driver must be flexible enough
2016-11-16 15:18:27
11 Micro SMD Wafer Level Chip Scale Package
2017-03-24 14:58:38
0 Xilinx公司講述:Getting Started with Vivado High-Level Synthesis
2018-06-04 13:47:00
4482 
房間噪音計,Room Sound Level Meter
關鍵字:噪音計,噪音檢測電路
2018-09-20 18:31:19
1316 自制邏輯檢測器,Logic level tester
關鍵字:邏輯檢測電路圖
邏輯檢測器在數字電路的試驗與制作中是一件非常實用的小儀器
2018-09-20 19:17:19
1310 近日,專注于智能家居創新的公司Level Home,發布了一款“隱形”的智能門鎖產品Level Lock。之所以將其形容為“隱形”,最大的原因便在于Level Lock能夠將任何標準的門鎖轉變為智能門鎖,且改裝時間不會超過十分鐘。
2019-10-17 14:42:58
5606 邏輯電平轉換模塊 - 3.3V和5V電平互轉
轉換電平范圍:1.8V-6V
型號 Logic Level Converter
2019-12-30 09:37:48
2094 
UG-1922: Evaluating the ADF4401A Translation Loop, PLL, VCO Module
2021-01-27 22:47:27
3 ADF4401A: Translation Loop, PLL, VCO Module Data Sheet
2021-01-27 22:51:27
10 Simple LT8491 User Interface
2021-01-29 16:01:33
3 AD7746 Level Demo Software
2021-03-11 11:08:19
5 SIMPLE SWITCHER PCB布局指南
2021-12-30 17:48:12
0 電子發燒友網站提供《使用Cirrus Logic的CS5490 .zip》資料免費下載
2022-07-28 11:14:21
3 電子發燒友網站提供《SIMPLE AUDIO接口設計.zip》資料免費下載
2022-08-22 15:34:58
0 電子發燒友網站提供《Simple Pair用戶指南.pdf》資料免費下載
2022-09-23 09:53:17
0 電子發燒友網站提供《使用TouchGFX二進制翻譯(Binary Translation)功能實現動態更新翻譯.pdf》資料免費下載
2023-09-19 16:48:37
2 什么是Logic Synthesis?Logic Synthesis用于將輸入的高級語言描述(如HDL、verilog)轉換為門級電路的網絡表示。
2023-10-24 15:56:04
2553 
TWU table walk unit:包含從內存中讀取translation tables的邏輯 一個完整的頁表翻譯和查找的過程叫作頁表查詢(Translation Table Walk),頁表
2023-11-26 16:04:34
1237 ? ? ? ?本文從Level1 model到Level3 model的Ids電流公式的發展來感受Compact器件模型是如何開發的。 MOS技術擴展到納米尺寸,帶來了電路模擬器中器件模型的發展
2025-01-03 13:49:17
2147 
,聚焦激光智能制造、激光器與光電子、光學、光學制造等,重磅推出生物醫學光子學專區,更有生物醫學光子學交叉論壇,國際論壇Laser and Biophotonics for Translation
2025-03-03 15:14:08
522 
評論