許多醫療、過程控制和工業自動化應用都需要精確溫度測量來實現其功能。電阻式溫度檢測器(RTD)在這些精確溫度測量中通常用作傳感元件,因為它們具有寬泛的溫度測量范圍、良好的線性度以及卓越的長期穩定性和可
2018-05-23 09:38:53
13097 
在第 2 部分中,我們根據 ADC 的規格和外部組件分析了示例比例式三線 RTD 測量系統的誤差。雖然比率系統從 IDAC 源的絕對值中消除誤差,但 IDAC 之間的任何失配和失配漂移都會導致錯誤。
2022-07-04 14:55:22
1083 
和 IEC61000-4-4 保護。主要特色傳感器輸入與 2 線、3 線或 4 線電阻式溫度檢測器 (RTD) 探頭兼容RTD 的溫度范圍為 –200°C 至 850°C最大測量誤差:
2018-10-24 16:11:10
激勵電流和基準電壓緩沖器等。本文介紹常用的3線和4線電阻溫度檢測器(RTD),以及傳感器與ADC接口所需的電路,并說明對ADC的性能要求。RTDRTD適合測量–200°C至+800°C的溫度,在該溫度
2018-10-18 11:06:57
這篇文章提供了對范例式集成比例型三線RTD測量系統的分析,以便了解誤差的來源,包括勵磁電流失配產生的影響。
2020-08-24 07:23:03
誤差。不過,勵磁電流失配通常會隨溫度變化而漂移,這就需要復雜的校準來予以矯正。 總結 在本文中我們介紹了三線RTD、引線電阻抵消以及構建比例型三線RTD系統所帶來的好處。我們指出,當比例型RTD配置從勵磁電流的初始準確度中消除誤差后,這兩種勵磁電流之間的失配仍會引起增益誤差。
2018-11-30 16:48:27
許多醫療、過程控制和工業自動化應用都需要精確溫度測量來實現其功能。電阻式溫度檢測器(RTD)在這些精確溫度測量中通常用作傳感元件,因為它們具有寬泛的溫度測量范圍、良好的線性度以及卓越的長期穩定性和可
2020-08-24 07:04:35
本單位有一條生產線,幾個傳動子系統均采用590+直流電機的調速系統,其勵磁控制均采用電流控制,運行時用萬用表檢測到的勵磁電壓如下:
擠塑:(139~143)VDC
拉絲:(146~152)VDC
2023-12-13 09:03:32
功能,第一個是測試,第二是保護,第三是控制。電流檢測電阻主要應用與工業、消費類、汽車、通信、醫療、儀器及軍用/航空和航 天。從原理上又把電流檢測技術分成兩種,一種是基于電阻器的直接式電阻檢測技術,另一種
2011-10-29 13:46:48
AD7795在供電電源電流小于內部勵磁電流源電流的時候,IOUT還能正常輸出配置的勵磁電流嗎?勵磁電流源電壓可以大于供電電源嗎?
2023-12-08 06:39:01
請教各位:ADS1120能否測量三線制NTC溫度?我知道可以測PT100,手冊中說可應用于電阻式溫度檢測器RTD,請問是否包括NTC?
2024-12-25 08:28:00
DFIG發電機定子直接掛網,定子會形成一個同步轉速為n1的旋轉磁場,然后要求給轉子給勵磁電流,讓其和定子的旋轉磁場產生電壓。我設置的轉速為1650,定子的旋轉磁場同步轉速n1=1500,求得的轉差率
2012-05-18 09:32:59
MIKROE-2815,RTD CLICK電路板,基于MAX31865電阻數字轉換器,針對鉑電阻溫度檢測器或RTD進行了優化。點擊使用PT100型鉑探針進行溫度測量。電路板上有四個螺釘端子,因此可以
2019-10-28 08:42:25
PT100溫度傳感器0℃時電阻值為100Ω,電阻變化率為0.3851Ω/℃,由于其電阻值小,靈敏度高,所以引線的阻值不能忽略不計,采用三線式接法可消除引線線路電阻帶來的測量誤差,原理如下
2016-06-24 15:24:36
TMPSNSRD-RTD2,電阻溫度檢測器(RTD)參考設計。 RTD參考設計演示了如何使用電阻式溫度檢測器(RTD)并精確測量溫度。該解決方案使用MCP3551,22位模數轉換器(ADC)測量RTD兩端的電壓。 ADC和RTD使用板載參考電壓進行參考,ADC輸入直接連接到RTD端子
2020-06-11 14:55:19
DAQ助手里溫度選了RTD,自定義里頭怎么設置PT100三線溫度傳感器?R0,激勵電流值,A,B,C分別設置什么值?用途是測試生活中的溫度,如室溫,水溫求前輩解答,謝謝
2012-06-11 20:18:15
的是 LTC2983 為何能夠測量 18 個兩線式 RTD?單個 LTC2983 溫度測量器件能支持多達 18個兩線式RTD探頭(如圖 1 所示)。每個 RTD 測量包含同時檢測由于電流 IS 而在
2018-10-29 17:18:05
PT100熱電阻三線制接法pt100溫度傳感器的三線接法兩線、三線制熱電阻接線的區別熱電阻三線制接線原理
2021-03-10 07:37:36
這篇文章將討論兩種可消除勵磁電流失配和失配漂移影響的方法。第一種方法是把內部多路復用器用于大多數集成式解決方案的軟件方法。第二種方法是更改電路拓撲結構的硬件方法。
2020-08-27 07:13:57
什么是電阻溫度檢測器(RTD) 電阻溫度檢測器(RTD)是一種阻值隨溫度變化的電阻。鉑是最常見、精度最高的金屬絲材料。鉑RTD稱為Pt-RTD,鎳、銅及其它金屬亦可用來制造RTD
2010-10-19 16:31:03
)的迅速增長的興趣,傳感器子系統構成了許多設計的核心,預計將在薄膜電池和能量收集技術多年運行。可靠的測量,但是,基于許多傳感器的電阻,如熱敏電阻、電阻溫度檢測器(RTD),應變計,和其他需要激發一個電流源或
2016-03-03 15:08:18
描述該參考設計將電阻式溫度檢測器的電阻轉化為便于 ADC 輸入的電壓水平。高精度電流基準提供激勵,儀表放大器調節信號。該設計還使用了三線 RTD 配置,將配線電阻造成的錯誤降到最低。主要特色將 RTD 電阻轉換為電壓工作溫度范圍內的輸出為 0-5V消除引線電阻錯誤帶分立式電阻器的可調設備
2018-08-19 07:10:32
描述此全面設計提供完整的系統,可測量和處理來自 2 線、3 線和 4 線電阻式溫度檢測器 (RTD) 的溫度信號輸入,并輸出與來自 RTD 輸入的所處理的溫度相對應的 4 至 20 mA 電流
2018-07-13 01:41:41
參考設計指南中“工作原理”部分所述,通過調整組件值可實現其他溫度范圍。特性輸入:3 線 PT100 RTD溫度范圍:-200°C 至 800°C輸出:2 線 4-20mA 電流環包含模擬 RTD 傳感器
2022-09-26 07:46:02
描述此參考設計可支持多達 4 個電阻式溫度檢測器 (RTD) 通過 1 個 ADC 相連接,這種連接方式使該解決方案既緊湊又模塊化。ADC 和處理器之間通過 SPI 接口進行通信。如果一個應用需要
2018-08-10 06:03:24
TMPSNS-RTD1,PT100 RTD評估板演示了如何偏置電阻式溫度檢測器并精確測量溫度。最多可連接兩個RTD
2020-07-23 08:34:09
Q:是否能設計一個帶過壓保護的完整 RTD 模塊呢?A:RTD(電阻溫度檢測器)具有出色的穩定性和精度,有較強的抗干擾能力。RTD傳感器包括2線、3線和4線版本,通過電流激勵能產生輸出電壓
2019-08-13 07:01:50
本文介紹常用的3線和4線電阻溫度檢測器(RTD),以及傳感器與ADC接口所需的電路,并說明對ADC的性能要求。
2021-02-25 06:55:58
請問勵磁電流與轉矩電流的概念是???之間有什么關系,對電機有什么影響啊
2023-12-13 07:29:21
多路復用系統誤差。電路結構提供雙線式、三線式和四線式RTD 配置,其中,雙線式配置的器件成本最低,四線式器件精度最佳。三線式RTD 通常用 于工業應用中,可采用兩個相同的電流源激勵,以消除引腳電阻。與精密
2019-11-09 08:30:00
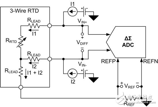
假設ADC具有±VREF的滿量程范圍。如圖所示,因參考電壓與勵磁電流的量值、噪聲和溫度漂移而產生的誤差會直接導致轉換錯誤。 圖3:具有外部參考的三線RTD電路把RTD和ADC放置在比例型配置(圖4)中,能獲得
2018-09-04 14:59:16
本文由三部分組成,第1部分討論了比例型三線測量系統的原理和優勢。在第2部分,我們將勵磁電流源失配的影響與其它誤差源的影響進行了比較。在第3部分,我們提供了解決方案,以便最小化或減輕勵磁失配
2022-11-17 08:09:00
什么是分布式變電站自動化系統?微機保護數據采集系統包括哪些模塊?理想電流互感器中的勵磁電流是多少?常用的電壓互感器接線方式有哪幾種?
2021-09-18 07:07:37
描述此全面設計提供完整的系統,可測量和處理來自 2 線、3 線和 4 線電阻式溫度檢測器 (RTD) 的溫度信號輸入,并輸出與來自 RTD 輸入的所處理的溫度相對應的 4 至 20 mA 電流
2022-09-22 07:04:13
! 這一期,咱們就來看看“工業參考設計”有什么好的推薦吧! 了解更多,點擊此處獲取本參考設計原文介紹。 設計概述:此全面設計提供完整的系統,可測量和處理來自 2 線、3 線和 4 線電阻式溫度檢測器
2018-09-14 11:15:07
目前用AD7124-8想做8路RTD PT100測量,使用AD自身的激勵電流,每路通過4個輸入管腳實現,一片AD7124-8可實現4路三線制PT100,用兩片AD,基準電阻下拉的話流過RTD電阻為一
2018-07-24 10:13:40
描述該參考設計將電阻式溫度檢測器的電阻轉化為便于 ADC 輸入的電壓水平。高精度電流基準提供激勵,儀表放大器調節信號。該設計還使用了三線 RTD 配置,將配線電阻造成的錯誤降到最低。特性 將 RTD 電阻轉換為電壓工作溫度范圍內的輸出為 0-5V消除引線電阻錯誤帶分立式電阻器的可調設備
2022-09-19 06:10:56
、三線制PT100的特殊跳線修改,以及完整的代碼解析。文中還將解析PT100的溫度計算原理,并展示實際運行效果。
一、硬件簡介1. MAX31865模塊MAX31865是專用于RTD(電阻溫度檢測器
2025-05-23 18:27:21
針對使用中出現的三線制平衡電橋溫度測溫不準確問題,提出了一種與測量導線電阻無關的恒壓分壓式三線制熱電阻測溫方法。在分析了三線制平衡電橋法的基礎上,提出了測量電路模
2010-12-07 13:55:20
183 三線連接用于遠距離控制RTD電路圖
2008-02-26 21:33:28
886 
什么是勵磁電流? 什么是變壓器勵磁涌流?
變壓器勵磁涌流是:變壓器全電壓充電時在其繞組中產生的暫態電流。變壓器投入前鐵芯中的剩
2008-10-07 22:23:53
27992 溫度感測器 應用電路
電阻式溫度檢測器(RTD,Resistance Temp
2008-10-19 12:50:43
1782 
三線制鉑電阻溫度變送器電路
2009-04-30 21:48:44
1994 
RTD三線基本連接電路圖(二)
2009-06-22 10:46:04
5643 
RTD三線基本連接電路圖(一)
2009-06-22 10:46:31
9255 
三線連接用于遠程控制RTD電路圖
2009-06-22 11:21:00
3765 
對于開關電容模數轉換器來說, 電容失配是一種主要的非線性誤差源. 為了減少電容失配誤差, 本文提出了一種 差分電容 選擇配對技術. 該技術基于差分級電路的增益誤差正比于差分采樣
2011-06-20 15:44:57
29 電阻溫度檢測器(RTD)屬于溫度傳感器的一種,可以利用金屬電阻會隨著溫度高低不同而出現相應變化這一物理特性測量溫度,其應用范圍非常廣泛,例如用以測量及控制溫度的許多儀表
2012-04-23 09:26:00
929 
這篇文章提供了對范例式集成比例型三線RTD測量系統的分析,以便了解誤差的來源,包括勵磁電流失配產生的影響。
2015-12-11 15:30:31
1537 
許多醫療、過程控制和工業自動化應用都需要精確溫度測量來實現其功能。電阻式溫度檢測器(RTD)在這些精確溫度測量中通常用作傳感元件,因為它們具有寬泛的溫度測量范圍、良好的線性度以及卓越的長期穩定性和可
2015-12-11 16:02:40
1368 
這篇文章將討論兩種可消除勵磁電流失配和失配漂移影響的方法。第一種方法是把內部多路復用器用于大多數集成式解決方案的軟件方法。第二種方法是更改電路拓撲結構的硬件方法。
2015-12-14 16:04:26
1508 
多路復用三線式RTD數據采集系統的誤差最小化
2016-01-07 14:49:21
0 的ltc2983的高共模抑制比,堆棧中的RTDS數不產生不利的影響,影響個人測量。 RTD探針的選擇取決于系統精度和靈敏度要求。例如,因為是用2線探針的Pt-1000可能在布線寄生的情況下證明更良好的電阻。 疊層沉降時間 一旦啟用勵磁電流源,就需要有限數量的時間為R和C鏈解決。這是時間的沉
2017-05-09 09:04:00
24 在比率式測量中使用RTD有一定優勢,因為它能消除激勵電流源的精度和漂移等誤差源。下面是4線RTD比率式測量的典型電路。4線式配置的優勢是可消除由引腳電阻產生的誤差。
2018-03-23 15:56:00
4381 
電阻溫度檢測器(RTD)常用于工業和科學溫度測量。最為常見的類型是純鉑金(Pt)線,或者將純鉑金濃縮為基板上的薄片。
2018-05-09 09:48:39
27 本文主要介紹了電阻式溫度檢測器(RTD)基礎知識及參考設計。
2018-06-05 17:28:00
27 熱電阻采用三線制接法。采用三線制是為了消除連接導線電阻引起的測量誤差。這是因為測量熱電阻的電路一般是不平衡電橋。
2018-09-12 14:56:36
69282 在變壓器中,存在空載電流、勵磁電流以及激磁電流這些說法,有些會提出疑問,這些概念存在什么樣的區別,是一回事嗎?下面將針對空載電流、勵磁電流以及激磁電流這些概念之間的關系進行一個講解。
2018-11-01 17:42:01
34738 PT100熱電阻采用三線制的原因:是為了消除連接導線電阻引起的測量誤差。這是因為測量熱電阻的電路一般是不平衡電橋。熱電阻作為電橋的一個橋臂電阻,其連接導線(從熱電阻到中控室)也成為橋臂電阻的一部分,這一部分電阻是未知的且隨環境溫度變化,造成測量誤差。
2019-12-11 16:13:43
32054 電阻溫度檢測器(RTD)傳感器的電阻是通過施加精密電流源并測量產生的電壓來測量的。這種方法通常需要一個精密的電壓基準來創建電流源,然后是一個高質量的模數轉換器(ADC)以測量電壓。 在室溫下達到這一
2021-02-16 05:43:00
6681 
對于各種各樣的產品,制造過程需要高度精確和可靠的溫度測量技術。通常通過與傳感器直接接觸來測量溫度,例如通過將傳感器浸入到液體中或通過與機器的表面接觸來測量溫度。除熱敏電阻和熱電偶之外,由于其快速響應時間和高達幾百?V/°C的出色靈敏度,電阻溫度檢測器(RTD)尤其適用
2020-12-25 23:23:43
1848 CN0337:帶三線式補償的12位、300 kSPS、單電源、完全隔離式RTD溫度測量系統
2021-03-18 23:21:50
12 AD7711:LC2采用RTD勵磁電流的MOS信號調理ADC數據表
2021-04-17 11:41:21
9 、三線式或四線式連接配置)。RTD激勵電流可針對最佳噪聲和線性度性能編程。RTD測量精度達到0.1°C(典型值),K類熱電偶測量精度達0.05°C(典型值),這是因為將16位數字溫度傳感器ADT7310用
2021-06-05 15:36:32
22 許多醫療、過程控制和工業自動化應用都需要精確溫度測量來實現其功能。電阻式溫度檢測器(RTD)在這些精確溫度測量中通常用作傳感元件,因為它們具有寬泛的溫度測量范圍、良好的線性度以及卓越的長期穩定性和可
2021-11-10 09:40:46
1112 
這篇由三部分組成的文章的第 1 部分討論了比例式三線測量系統的原理和優勢。在第 2 部分中,我們比較了勵磁電流源失配與其他誤差源的影響。在第 3 部分中,我們提供了最小化或減少激勵失配影響的解決方案。
2022-06-22 10:20:36
3250 
本文討論基于電阻溫度檢測器(RTD)的溫度測量系統的歷史和設計挑戰。本文還涉及RTD選型和配置上的權衡。最后,本文詳細介紹了RTD系統優化和評估。
2022-08-01 10:37:10
1502 
三線電阻式溫度檢測器(RTD)測量系統中勵磁電流失配的影響 —— 第1部分
2022-11-03 08:04:41
4 對電阻溫度檢測器 (RTD) 的特性曲線和用于表征這些設備的常用標準(如 alpha 參數和 Callendar-Van Dusen 方程)進行建模。
2022-11-22 14:16:42
2809 本文將討論功能安全系統的電阻溫度檢測器(RTD)電路設計以及Route 2S組件認證流程。認證系統是一個漫長的過程,因為必須檢查系統中的所有組件是否存在潛在的故障機制,并且有多種方法可以診斷故障。使用已認證的部件可以減輕此工作量以及認證過程。
2022-12-09 17:12:29
1619 
本文將討論功能安全系統的電阻溫度檢測器(RTD)電路設計以及Route 2S組件認證流程。認證系統是一個漫長的過程,因為必須檢查系統中的所有組件是否存在潛在的故障機制,并且有多種方法可以診斷故障。使用已認證的部件可以減輕此工作量以及認證過程。
2022-12-13 11:37:06
1622 電阻溫度檢測器(RTD)在許多工業應用中監測溫度。在分布式控制系統(DCS)或可編程邏輯控制器(PLC)中,一個數據采集模塊可以監控許多遠程RTD的溫度。在高性能應用中,當每個RTD都有自己的激勵
2023-01-30 14:44:23
2887 
勵磁電流大小和勵磁調節器有關系。 在交流電機的控制系統中,勵磁調節器是其中的重要組成部分。當發電機單機運行時,勵磁調節器通過調整發電機的勵磁電流來調整發電機的端電壓,當電力系統中有多臺發電機并聯運行時,勵磁調節器通過調整勵磁電流來合理分配并聯運行發電機組間的無功功率
2023-03-27 14:32:06
10556 在改變發電機的勵磁電流中,一般不直接在其轉子回路中進行,因為該回路中電流很大,不便于進行直接調節,通常采用的方法是改變勵磁機的勵磁電流,以達到調節發電機轉子電流的目的。常用的方法有改變勵磁機勵磁回路的電阻,改變勵磁機的附加勵磁電流,改變可控硅的導通角等。
2023-03-27 14:50:38
5845 許多醫療、過程控制和工業自動化應用都需要精確溫度測量來實現其功能。電阻式溫度檢測器(RTD)在這些精確溫度測量中通常用作傳感元件,因為它們具有寬泛的溫度測量范圍、良好的線性度以及卓越的長期穩定性和可
2023-04-15 10:54:39
2904 
本文討論基于電阻溫度檢測器(RTD)的溫度測量系統的歷史和設計挑戰。本文還涉及RTD選型和配置上的權衡。最后,本文詳細介紹了RTD系統優化和評估。
2023-06-14 14:14:03
1534 
引言:RTD(Resistive temperature detector),即電阻式溫度檢測器,它常用于工業和科學領域的溫度測量。RTD的測溫原理是利用貴金屬(純鉑金線)電阻阻值隨溫度而變化的特性,這種屬性在低溫到850℃范圍內均非常穩定有效。相較于NTC測溫,RTD成本上會昂貴許多。
2023-06-23 16:31:00
8286 
本文介紹如何快速重新設計電阻溫度檢測器(RTD)工業溫度傳感器,以更小尺寸、支持靈活通信和遠程配置的產品,滿足智能工廠對溫度測量器件的需求。使用高度集成的模擬前端(AFE)和IO-Link?收發器可以實現上述目標。
2023-07-10 09:38:14
1323 
本系列文章分為上下兩篇。上篇首先討論基于熱敏電阻的溫度測量系統的歷史和設計挑戰,以及它與基于電阻溫度檢測器(RTD)的溫度測量系統的比較。文中還會簡要介紹熱敏電阻選擇、配置權衡,以及Σ-Δ型模數轉換器(ADC)在該應用領域中的重要作用。
2023-07-10 15:16:46
1626 
三線溫度傳感器工作原理 三線溫度傳感器怎么接線? 一、三線溫度傳感器的工作原理 三線溫度傳感器作為一種廣泛應用于工業自動化領域的溫度檢測設備,它的工作原理主要依靠熱電效應原理實現。熱電效應是指當兩種
2023-10-25 11:12:03
9951 在電力系統中,勵磁電流是發電機轉子繞組中流過的電流,用于產生磁場。勵磁電流的大小直接影響發電機的運行性能,包括有功功率和無功功率。本文將詳細分析增加勵磁電流對有功功率和無功功率的影響,以及其在
2024-06-13 14:40:42
12740 勵磁電流和定子電流是電機學中的重要概念,它們在電機的運行和控制中起著至關重要的作用。 一、引言 電機是將電能轉換為機械能的設備,廣泛應用于工業生產、交通運輸、家用電器等領域。電機的工作原理
2024-07-25 14:38:17
5242 勵磁電阻和繞組電阻是電機中兩種不同類型的電阻,它們在電機的工作原理和性能上起著重要的作用。 一、勵磁電阻的定義和作用 勵磁電阻的定義 勵磁電阻是指電機中用于限制勵磁電流的電阻。在直流電機中,勵磁電阻
2024-07-25 16:31:53
3864 勵磁電阻是發電機、變壓器等電氣設備中的一個重要參數,它對設備的運行性能和穩定性有著重要的影響。 一、勵磁電阻的基本概念 1.1 勵磁電阻的定義 勵磁電阻是指在發電機、變壓器等電氣設備中,由于勵磁電流
2024-08-26 11:12:10
7134 電子發燒友網站提供《具有低側基準和一個IDAC電流源的三線PT100 RTD測量電路.pdf》資料免費下載
2024-09-23 12:35:23
2 勵磁電流是指在發電機、變壓器等電氣設備中,為了產生磁場而流經勵磁繞組的電流。勵磁電流對于電氣設備的正常運行至關重要,它直接影響設備的輸出電壓、功率和穩定性。 一、勵磁電流的概念 勵磁電流是指在發電機
2024-10-22 09:42:58
8609 電子發燒友網站提供《串聯電阻式溫度檢測器(RTD)感應參考設計.pdf》資料免費下載
2024-11-07 09:26:29
2
評論