Silabs公司的Si3406x系列是符合IEEE 802.3要求的全集成式PoE+ PD 接口和帶晶體管旁路以及睡眠,喚醒和 LED 驅動器的高效率開關穩壓器,集成了以太網供電+(PoE+)型供電設備(PD) 應用中所需的所有電源管理和控制功能,完全支持 IEEE 802.3at 規范,能夠進行單個或兩個事件分類。主要用在 IP 語音電話,無線接入點,安保和監察 IP 攝像機,照明設備,銷售點終端機,以太網設備和網絡設備。本文介紹了Si3406x系列主要特性,框圖,應用電路以及評估板Si34061ISOC4-KIT主要特性,電路圖,材料清單和PCB設計圖。
The Si3406x family integrates all power management and control functions required ina Power-over-Ethernet Plus (PoE+) powered device (PD) application. These devicesconvert the high voltage supplied over the 10/100/1000BASE-T Ethernet connection toa regulated, low-voltage output supply. The optimized architecture of this device familyminimizes the solution footprint and external BOM cost and enables the use of low-cost
external components while maintaining high performance. The Si3406x family integrates the required diode bridges and transient surge suppressor, thus enabling directconnection of the IC to the Ethernet RJ-45 connector. The switching power FET and all associated functions are also integrated. The integrated, current mode controlledswitching regulator supports isolated or non-isolated flyback and buck converter topologies.
The switching frequency for the regulator is tunable with a simple external resistorvalue to help avoid unwanted harmonics for better emissions control. A synchronousdriver is provided to optionally drive a secondary side FET to improve efficiency of powerconversion. Connection to the PSE switch is maintained during sleep by an optional automated maintain-power-signature (MPS) signal.
These devices fully support the IEEE 802.3at specification for the cases of single ortwo event classification. Standard external resistors provide the proper IEEE 802.3 signatures for the detection function and programming of the classification mode, and internalstartup circuits ensure well-controlled soft-start initial operation of both the hotswapswitch and the voltage regulator.
The Si34061 and Si34062 add main transformer bias winding support for ultra-high-efficiencyoperation.
The Si34061 includes support for external augmentation or full bypass of the internalhotswap and/or switching FET for best power handling and thermal management at the high end of Class 4, plus offers a further boost in power conversion efficiency whenneeded.
The Si34062 includes support for sleep modes with wake function, as well as LED drive capability. These features can be utilized to minimize standby current, control sleepand wake states, and provide application status information using a solid or blinkingLED.
The Si3406 is available in a low-profile, 20-pin, 5 x 5 mm QFN package, and theSi34061 and Si34062 are available in low-profile, 24-pin, 5 x 5 mm QFN packages.
Si3406x系列主要特性:
? Type 1 (PoE) or Type 2 (PoE+) power
? Full IEEE 802.3at compliance
? Synchronous secondary FET driver
? Current mode dc-dc converter
? Tunable switching frequency
? Auxiliary transformer winding support
? Auxiliary adapter support
? Internal hotswap and switching FET bypasssupport
? Automated maintain-power-signature (MPS)support
? Sleep mode augmented with wake pin,mode control, and LED driver
? 120 V Absolute Max voltage performance
? Extended –40 to +85 ℃ temperature
? Compact ROHS-compliant 5 mm x 5 mmQFN Package
Si3406x系列應用:
? Voice over IP telephones
? Wireless access points
? Security and surveillance IP cameras
? Lighting luminaires
? Point-of-sale terminals
? Internet appliances
? Network devices

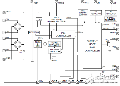
圖1. Si3406框圖

圖2. Si34061框圖

圖3. Si34062框圖


圖5. Si3406 Non-ISO反激應用框圖

圖6. Si34061 ISO反激應用框圖

圖7. Si34062 ISO反激應用框圖
評估板Si34061ISOC4-KIT
This Si34061-ISO-FB EVB maximum output level is Class 4 power (η x 30 W).The Si34061-ISO-FB EVB is shown below. The Si34061 IC integrates an IEEE 802.03at compatiblePoE+ interface as well as a current control based dc/dc converter.
The Si34061 PD integrates two diode bridges, which can be used up to 200 mA input current, detection circuit, classification circuit, dc/dc switch, hot-swap switch, TVS overvoltageprotection, dynamic soft-start circuit, cycle-by-cycle current limit, synchronous gate driver, bias winding option, maintain power signature (MPS), thermal shutdown and inrush current protection.
Beyond this, to improve thermal and power performance Si34061 integrates a driver foran external hot swap switch, as well as a driver for a primary dc/dc switch.
To improve efficiency, the Si34061 can be driven from an auxiliary bias winding. Besides a PoE input, the Si34061 is capable of running from an external wall adapterwith a minimum voltage of 12 V.
The switching frequency of the converter is tunable by an external resistor.
評估板Si34061ISOC4-KIT主要特性:
? IEEE 802.03at Compatible
? High Efficiency
? High Integration
? Optional MPS Function
? External Primary Switch Driver
? External HSSW Driver
? Auxiliary Bias Winding Support
? Wall Adapter Support from 12 V
? Synchronous Gate Driver
? High Flexibility
? Transient Overvoltage Protection
? Thermal Shutdown Protection
? 5x5 mm 24-pin QFN

圖8.評估板Si34061ISOC4-KIT外形圖

圖8.評估板Si34061ISOC4-KIT電路圖:5V, Class 4 PD
評估板Si34061ISOC4-KIT材料清單:




圖9.評估板Si34061ISOC4-KIT PCB設計圖:頂層絲印

圖10.評估板Si34061ISOC4-KIT PCB設計圖:頂層

圖11.評估板Si34061ISOC4-KIT PCB設計圖:內1(層2)

圖12.評估板Si34061ISOC4-KIT PCB設計圖:內2(層3)

圖13.評估板Si34061ISOC4-KIT PCB設計圖:底層
-
開關穩壓器
+關注
關注
4文章
982瀏覽量
75717
發布評論請先 登錄
以太網供電 (PoE)/LAN 防護解決方案概述
什么是以太網供電(PoE)
以太網供電技術(PoE)標準
Silicon發表Si348x系列電源管理IC
美高森美將在iic china展示LED背光及以太網供電(PoE)解決方案
Silicon Labs推出滿足物聯網增長需求的新型高集成度PoE IC
貿澤備貨Silicon Labs Si3406x POE+受電設備產品 可支持多功能物聯網產品
淺談關于Silabs Si3471 90W完全自主以太網供電(PoE)解決方案
Silabs Si3406x系列以太網供電(PoE)管理解決方案
評論