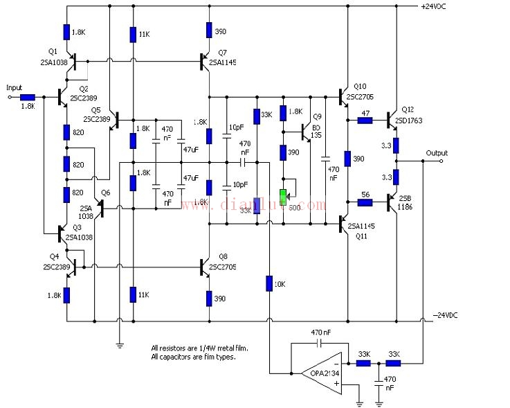
分立元件構成的耳機放大電路
- 耳機放大(11207)
- 耳機放大電路(17196)
相關推薦
分立元件的3V穩壓電路
分立元件的3V穩壓電路在常用電路中,我們常用到3V的壓,很多人常用穩壓IC、LDO等,但都比較貴些,用這個簡單的分立元件組成既便宜又可調,功耗小。Vin可從3.3V-15V,輸出電流可達1A,輸出電壓可根據R1,R2調節。
2009-04-08 19:11:42
如何使用7段顯示器和分立元件構建一個飆車計時器電路
在這篇文章中,我們將使用7段顯示器和常用的分立元件構建一個飆車計時器電路,這些分立元件可以測量汽車或任何其他車輛從起跑線到終點線所需的時間。所提出的電路是全自動的,這意味著它可以在沒有人工干預的情況下啟動和停止計時器。
2023-03-19 11:41:19
456
456
由分立元件構成的RS232轉TTL電路設計
RS232是常用的串行通信接口標準之一,提到RS232轉TTL,很多人想到的是使用max232,sp3232等集成芯片來解決,其實用分立元件也能實現該功能,下面詳細介紹由分立元件構成的RS232轉TTL電路。
2023-03-16 10:14:45
1928
1928
自制分立元件50W高保真功率放大器電路圖
電子愛好者在自制30瓦以上的音頻功率放大器時總是設法采用集成功放電路,這樣的確會使制作工藝簡化,但卻使得制作者不易領會電路原理,因而分立元件的功率放大器仍有存在的必要。
2021-05-27 15:47:17
46
46三極管分立元件構成的OCL功放電路
三極管分立元件構成的OCL功放電路,其采用±30V電源供電,為了改善功放的低頻性能,電路省略了輸出耦合電容,揚聲器直接與功放的輸出端連接。正常情況下,這種功放主要靠輸入端的差分放大器來保證輸出端的中點電壓在靜態時輸出為0V。
2019-09-13 17:04:00
9618
9618
基于PCM2902制作的耳機放大器集成電路
耳機放大器雖然輸出功率不大,業余條件下要做好也并不容易,為了達到理想的水準,很多耳機放大器采用了分立元件,因為輸出功率不大,采用A類放大器的不在少數,這在業余條件下并不容易做好,下面介紹的耳機放大器采用TI公司出品的專門的耳機放大器集成電路,適合業余條件下自制,也初步具備了專業素質。
2019-02-06 19:05:00
6760
6760
KING 耳機放大電路圖
劣質的音響器材都難買下來,但是卻能買到一副很不錯的發燒耳機,而且耳機的頻率響應和各項指標一點都不遜于高檔的揚聲器單元,這也是耳機放大器DIY在國內外流行的主要原因,耳機放大器中,一般優秀的分立元件電路在國內外網站上
2018-11-29 00:38:02
421
421
什么是分立元件電路 分立元件電路與集成電路的區別
1.分立元件電路? 分立元件電路是將單個的電子元器件連接起來組成的電路。如果用分立元件實現功能復雜的電路或系統,勢必造成元器件數目眾多, 體積、重量和功耗都將增大, 而且可靠性也較差?! ?.
2018-10-16 10:35:29
44842
44842分立元件甲類音頻功率放大電路,class A power amplifier
分立元件甲類音頻功率放大電路,class A power amplifier
關鍵字:分立元件甲類音頻功率放大電路
分立元件甲類音頻
2018-09-20 19:11:21
1208
1208OTL分立元件功放,OTL power amplifier
OTL分立元件功放,OTL power amplifier
關鍵字:OTL分立元件功放
一、電路說明
Q1是激勵放大管,它給功率放大
2018-09-20 19:06:53
1112
1112OTL分立元件功放
OTL分立元件功放Q1是激勵放大管,它給功率放大輸出級以足夠的推動信號;R1、RP2是Q1的偏置電阻;R3、D1、RP3串聯在Q1集電極電路上,為Q3提供偏置,使其靜態時處于微導通狀態,以消除交越失真;C3為消振電容
2015-12-30 15:48:21
5
5基于采用分立元件設計的LC諧振放大器的設計方案
介紹了基于采用分立元件設計的LC諧振放大器的設計方案與實現電路, 可用于通信接收機的前端電路,主要由衰減器、諧振放大器、AGC電路以及電源電路四部分組成。通過合理分配各級
2013-04-15 19:23:06
132
1329012 OTL分立元件功放電路圖
以下是9012 OTL分立元件功放電路圖的解釋和說明:Q1是激勵放大管,它給功率放大輸出級以足夠的推動信號;R1、RP2是Q1的偏置電阻;R3、D1、RP3串聯在Q1集電極電路上,為Q3提供偏置,使其
2012-11-17 17:03:43
18417
18417LM1808構成的超聲波接收電路
超聲波接收電路可采用新產品專用集成電路,也可用傳統的濾波、放大、檢波、壤形的電路。過去均采用分立元件構成,現在可 用集成電路來代替.LM1808構成的超聲波 接收電路 :
2012-04-16 14:50:46
2141
2141
分立元件50W高保真功率放大器制作電路圖
電子愛好者在自制30瓦以上的音頻功率放大器時總是設法采用集成功放電路,這樣的確會使制作工藝簡化,但卻使得制作者不易領會電路原理,因而分立元件的功率放大器仍有存在的必
2011-11-11 15:11:11
1462
1462分立元件實現耳聾助聽器電路
耳聾 助聽器 的電路如圖所示,它實質上是一個由晶體三極管VT1~VT3構成的多級音頻放大器。VT1與外圍阻容元件組成了典型的阻容耦合放大電路,擔任前置音頻電壓放大;VT2、VT3組成了
2011-09-15 11:05:04
2860
2860
OTL分立元件組成的場輸出電路
該OTL分立元件組成的場輸出電路,在各種品牌機上有著廣泛的應用(一般用在25或25寸以下機器中),盡管電路位號不盡相同,但電路程式是完全相同的,在維修時可作參考
2011-01-24 11:20:38
3281
3281
分立元件自舉逆變電路圖
圖示出采用分立電阻的自舉驅動逆變電路拓撲。它由分立元件組成,其特點是:①驅動電路的電源地與逆變全橋的母線電源正接在一起.使得控制電源懸浮在母線電源之上;②主
2010-08-18 14:21:18
3484
3484
基于分立元件設計的電池自動恒流充電電路技術
基于分立元件設計的電池自動恒流充電電路技術
本文在此介紹一種基于分立元件構成的電池自動恒流充電電路,重點闡述了電路的組成、結構特點、工
2010-05-18 08:36:40
1503
1503
用普通元件構成的高精度極性轉換電路
用普通元件構成的高精度極性轉換電路
電路的功能
準確的轉換放大電路可用于從正的標準電源獲得負的電壓輸出或用于給平衡輸出的D-A轉換器加上極
2010-04-27 14:49:56
2877
2877
分立元件低噪聲、低失真前置放大器
分立元件低噪聲、低失真前置放大器
電路的功能
為音響設備研制的OP放大器有以低器聲見長的NE5532A、LM833A等,但這些IC受到輸入阻抗、高頻特性、電
2010-04-26 18:01:05
3711
3711
雙音多頻發送電路的分立元件實現
給出了雙音多頻發送電路的分立元件實現方法。分立元件與傳統集成芯片電路實現方法相比,電路更靈恬,成本更低。關鍵詞:雙音多頻;分立元件
Abstract:The realization o
2010-04-24 08:33:06
60
60分立元件設計的耳聾助聽器方法
分立元件設計的耳聾助聽器方法
一、工作原理 耳聾助聽器的電路如圖1所示,它實質上是一個由晶體三極管VT1~VT3構成的多級音頻放大
2009-12-24 17:38:20
1456
1456
用分立(貼片)元件制作的調頻發射電路
用分立(貼片)元件制作的調頻發射電路
This SMD FM transmitter has an operating frequency of about 80 to 115MHz. Under reasonable circumstances you will be ab
2009-12-22 10:07:06
1825
1825分立元件組成的阻抗匹配電路
分立元件組成的阻抗匹配電路
為了找到一種合適的阻抗匹配電路,筆者對幾種阻抗匹配電路進行了調試和比較,其中分別包括分立器件和集成芯片所構成的電路。
2009-12-07 22:53:40
1255
1255
分立元件設計的低噪聲前置放大器實用電路
分立元件設計的低噪聲前置放大器實用電路::根據級聯網絡及噪聲理論,本文采用分立元件設計了一種低噪聲前置放大器實用電路.測試結果表明該電路比目前市場上低噪聲運放
2009-09-25 12:11:12
312
312集成功率放大器件或分立元件放大電路的比較
集成功率放大器件或分立元件放大電路的比較
摘 要:功率放大電路通常由集成功率放大器件或分立元件放大電路組成,兩者各有優缺點。
2009-09-17 08:39:13
8558
8558
電子發燒友App







































評論