通用輸入、12 V及1A輸出的反激式低成本高效率電源電路

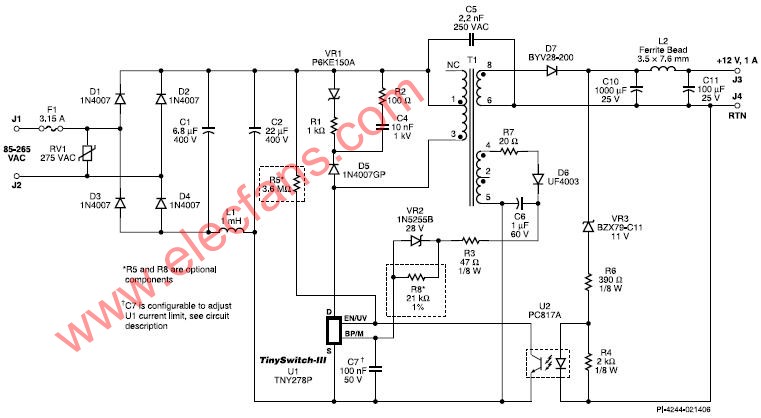
圖14顯示了一個采用了TNY278、通用輸入、12 V及1A輸出的反激式低成本高效率電源電路。此電源具有的特性包括欠壓鎖定、初級檢測的輸出過壓鎖存關斷保護、高效率( > 8 0 % )以及極低的空載功耗(265 VAC輸入時<50 mW)。使用一個簡單的齊納二極管參考及光耦反饋可對輸出電壓進行穩壓。經整流及濾波的輸入電壓被加到T1的初級繞組上。U1中集成的MOSFET驅動變壓器初級的另一側。二極管D5、C2、R1、R2、及 VR1組成箝位電路,將漏極的漏感關斷電壓尖峰控制在安全值范圍以內。齊納二極管箝位及并聯RC的結合使用不但優化了EMI,而且更有效率。電阻R2限制了D5的反向電流,因此可使用一個低成本、慢速恢復的整流二極管,但應選用玻璃鈍化式的二極管,恢復時間≤2 μs以提高效率及降低傳導EMI。
齊納二極管VR3調節輸出電壓。當輸出電壓超過齊納二極管與光耦LED正向電壓降之和時,電流將流向光耦LED,從而下拉光耦中晶體管的電流。當此電流超出使能引腳閾值電流時,將抑制下一個開關周期。當下降的輸出電壓低于反饋閾值時,會使能一個開關周期。通過調節使能周期的數量,可對輸出電壓進行調節。隨負載的減輕,使能周期也隨之減少,從而降低有效的開關頻率,根據負載情況減低開關損耗。因此能夠在負載極輕時提供恒定的效率,易于滿足能效標準的要求。
由于TinySwitch-III完全是自供電的,因此在變壓器上無需輔助或偏置繞組。如果使用偏置繞組,可實現輸出過壓保護功能,在反饋出現開環故障時保護負載。當發生過壓情況時,如偏置電壓超過VR2與旁路/多功能(BP/M)引腳電壓(28 V+5.85 V)之和時,電流開始流向BP/M引腳。當此電流超過ISD時,TinySwitch-III的內部鎖存關斷電路將被激活。斷開交流輸入后,當BP/M引腳電壓下降到低于2.6 V時,TinySwitch-III的內部鎖存關斷電路將重置。如范例顯示,在環路開環時,OVP的輸出電壓為17V。
對于有更低輸入空載功耗的應用,可使用偏置繞組向TinySwitch-III供電。電阻R8將電流送入BP/M引腳,抑制了內部高電壓電流源,通常此高壓恒流源在內部MOSFET關斷期間維持BP/M引腳的電容電壓(C7)。此連接方式將265 VAC輸入時的空載功耗從140 mW降低到40 mW。連接在直流總線及U1EN/UV引腳間的R5可進行欠壓鎖定。當發生欠壓鎖定時,開關周期被抑制,直到EN/UV引腳電流超過25 μA為止。因此可在正常工作輸入電壓范圍之內對啟動電壓進行設定,防止在非正常低輸入電壓條件下及交流輸入斷電時在輸出端出現電壓干擾。
除了用于差模EMI衰減的簡單pi型輸入濾波器(C1、 L1、 C2)之外,此設計還在變壓器上采用了E-Shield?蔽技術來降低共模EMI位移電流,R2及C4作為衰減網絡來降低高頻變壓器振蕩。這些技術與TNY278的頻率抖動相結合,令此設計具有出色的傳導及輻射EMI性能,比EN55022 B級對傳導EMI所規定的要求還多出12 dBμV的裕量。
電子發燒友App











評論