正電壓變成負電壓電路,許多電子系統需要正負兩種電壓才能正常工作。由較高輸入電壓高效產生很低的正輸出電壓通常都需要使用同步降壓穩壓器。但是,當由正輸入電壓產生負輸出電壓時,一般使用回掃拓撲結構,輸出電流較大時尤其是如此。同步降壓電路和負回掃電路(又稱降壓-升壓電路)的工作特性和控制特性是極不相同的。圖1示出了一種負回掃電路所需的基本元件。當場效應管Q1導通時,電感器L1兩端就有輸入電壓,而這時無輸入電流流入負載。這時送入負載的所有輸出電流均來自輸出電容C1,因為二極管D1是反向偏置的。電感器中的電流繼續增大,直到控制電路確定關斷場效應Q1的合適時間為止。那時候,為了保持電流流動,電感器L1兩端的電壓極性相反,使電感器頂端電位相對于地是負的,進而迫使二極管D1導通。輸出電壓變負到電感器電壓的二極管壓降以內。
,但負回掃電路工作的占空因子為
。例如,如果所需輸出電壓為輸入電壓的一半,則同步降壓電路工作占空因子為50%,而負回掃電路的只有33%。圖1的簡單負回掃
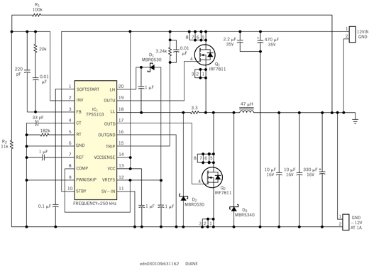
電路與圖2的同步降壓控制器負回掃電路的比較是很直觀的。在圖2中,場效管Q2映射了二極管D1的功能,但該二極管的正向壓降減小了。這一正向壓降的減小可大大提高效率。二極管D3只是在場效應管Q1和Q2都截止的短短停滯時間內導通,從而可進一步降低損耗。反饋電壓通過電阻R1出現在輸出接地端,因為控制電路是以負輸出電壓為基準的。R2通常將輸出電壓設定到所需的電平,因為它不像R1那樣可以改變反饋補償網絡。要想改變輸入電壓、輸出電壓或同時改變輸入輸出電壓,就需要改變電感器的電感值。電感器最小的電感值為:
請注意在這類電路中使用控制器的某些局限。因為控制電路是以負輸出電壓為基準的,所以控制器必須具有大于
的額定輸入電壓。此外,還必須確定控制器的VIN(最小),即當輸出電壓為零時,系統上電時發生的輸入電壓。能在很寬的輸入電壓范圍內工作的控制器,其性能一般為最好。場效應管的漏極-源極額定電壓也必須允許
,而且場效應管必須傳送大于兩倍輸出電流的峰值電流。低阻而又快速的開關場效應管,其產生的損耗是最小的。該電路的主要優點是效率高。因為該電路使用N溝道場效應管(而P溝道場效應管電阻較大,價格較高),所以該電路的最高效率優于90%。

圖1 這一回掃拓樸結構可利用正輸入電壓產生負輸出電壓。
控制電路工作時的占空因子也與同步降壓電路的不同。雖然同步降壓電路工作的占空因子為
,但負回掃電路工作的占空因子為
。例如,如果所需輸出電壓為輸入電壓的一半,則同步降壓電路工作占空因子為50%,而負回掃電路的只有33%。圖1的簡單負回掃
|
|

請注意在這類電路中使用控制器的某些局限。因為控制電路是以負輸出電壓為基準的,所以控制器必須具有大于
的額定輸入電壓。此外,還必須確定控制器的VIN(最小),即當輸出電壓為零時,系統上電時發生的輸入電壓。能在很寬的輸入電壓范圍內工作的控制器,其性能一般為最好。場效應管的漏極-源極額定電壓也必須允許
,而且場效應管必須傳送大于兩倍輸出電流的峰值電流。低阻而又快速的開關場效應管,其產生的損耗是最小的。該電路的主要優點是效率高。因為該電路使用N溝道場效應管(而P溝道場效應管電阻較大,價格較高),所以該電路的最高效率優于90%。 
圖2 同步降壓控制器成為這一負回掃電路的核心。
電子發燒友App









































評論