在工業自動化控制領域,可編程邏輯控制器(PLC)與分布式控制系統(DCS)作為核心控制設備,性能與可靠性直接決定了生產系統的穩定與效率。當前,中國PLC市場正穩健增長,新能源、工業機器人等新興領域快速發展且需求強勁,技術向智能化、開放化、集成化演進,國產替代進程加速。
依托深厚的技術積累與全面的產品布局,思瑞浦可為PLC/DCS系統提供從信號采集、輸出控制到電源管理、通信接口的全鏈路、高性能模擬芯片解決方案,產品已廣泛應用于20多余家行業頭部廠商,累計出貨型號超過320個,成為工業控制領域值得信賴的國產芯片合作伙伴。
模擬輸入(AI)方案
精準采集,穩定可靠
在PLC/DCS系統中,模擬量采集是連接現場物理信號與數字控制的核心環節,負責將溫度、壓力等連續變化的信號精準轉換為數字量,其精度直接決定了整個控制系統的調節質量與決策可靠性。在模擬量輸入模塊上,思瑞浦提供多款高精度ADC和模擬前端芯片,滿足±1/2/5/10V電壓信號、±20mA,4~20mA電流信號場景下的輸入信號采集需求。

推薦方案TPAFE5173
TPAFE5173一款高精度16位、500kSPS的8通道ADC ,增益誤差溫漂僅1ppm/℃;輸入最大支持±12.288V,內置 ±30 V鉗位保護,單通道過壓時不會串擾其他通道,保障系統連續可靠運行;集成了4.096V基準(10 ppm/℃),省去外置基準,簡化設計;同時支持斷線檢測,可快速定位連接故障,提升系統自診斷能力。
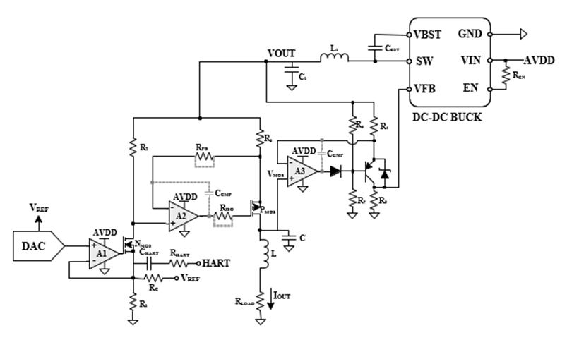
高性價比方案TPC517系列+TPA1864
TPC517系列包含14/16bit、250k/500k/1MSPS、4/8通道多種ADC,內置基準,配合高精度運放,可實現靈活且低成本的多通道電壓/電流采集。
測溫模方案
在PLC/DCS系統中,溫度是過程控制的關鍵參數,無論是化工合成、冶金熱處理還是能源監控,精確的溫度采集都是保障工藝流程穩定、提升產品質量、降低能耗的核心環節。針對RTD和熱電偶測溫需求,思瑞浦推出TPC6240高精度測溫方案,24bit、8kSPS、Σ-ΔADC,支持8ch差分/16ch單端輸入,集成PGA、IDAC、內置基準,支持2/3/4wire RTD和熱電偶TC測溫,配置靈活。

模擬輸出(AO)方案
靈活輸出,高效控制
在PLC/DCS控制系統中,模擬輸出(AO)是將數字指令轉化為物理動作的執行層,直接驅動調節閥、變頻器等執行機構,實現壓力、流量、轉速等參數的精確調節。其輸出精度與響應速度決定了工藝回路的控制品質,是保障生產高效穩定運行的關鍵環節。在模擬輸出模塊中,思瑞浦提供從分立到集成、單通道到多通道、電壓到電流輸出的完整DAC解決方案,滿足不同系統架構需求。
分立模擬量輸出方案

0~24mA輸出+動態功率調整

±12.5V輸出+上電零輸出

多通道集成方案TPC2884
TPC2884是高集成度的模擬輸出方案,4通道16位DAC在常溫下配合內置基準無需校準即可達到0.1%FSR精度;支持電流與電壓共端子輸出,簡化現場接線與配置;內置ADC可回采 IOUT、VOUT 及 AVDD,實現對輸出信號的實時監控,有效提升系統安全性與可控性。
TPC2884具備65V電源耐壓與±50V端口耐壓,可從容應對工業現場接線錯誤或瞬態過壓,顯著增強系統魯棒性。同時優化了上下電過程中的輸出過沖,避免在系統啟停時對執行器造成誤動作,保障設備運行可靠。
單通道集成方案TPC2201
TPC2201是一款完全集成的高精度電壓電流輸出16位DAC。電流輸出覆蓋4–20mA、0–24mA等工業標準范圍,常溫精度0.06%FSR;電壓輸出支持0–10V、±10V等范圍并帶10%過量程,常溫精度0.07%FSR。芯片集成4ppm/℃ 基準源與LDO,簡化外部電源設計;內置多種報警與保護功能,并支持菊花鏈SPI通信,便于多通道級聯擴展,適用于對精度與可靠性要求嚴苛的工業控制場景。
數字輸出(DO)方案
高邊/低邊驅動,靈活可靠
數字輸出(DO)在PLC/DCS系統中是控制系統的執行末端,將邏輯運算結果轉換為開關信號,直接驅動繼電器、電磁閥、指示燈等負載,實現設備的啟停與狀態控制,其可靠性與驅動能力直接影響系統動作的準確性與安全性。思瑞浦提供全系列高邊開關和低邊驅動器,適用于繼電器、電磁閥等負載驅動。
低邊驅動方案TPM8866/TPM8803
TPM8866/TPM8803是思瑞浦面向工業驅動市場推出的智能低邊驅動器,可支持8ch/4ch輸出,1.5A/3A電流,最大工作耐壓40V,支持短路電流保護和開路保護。
高邊開關方案TPS42S40Q/TPS42Q20Q
TPS42S40Q/TPS42Q20Q是思瑞浦推出的單/四通道高邊開關,最大40V工作電壓,4A/2A每路驅動能力,支持電流檢測和多種故障檢測及保護功能。
電源管理方案
高效安全,穩定供電
思瑞浦擁有豐富的電源管理產品組合,涵蓋降壓、升壓轉換器,反激控制器,低功耗LDO,為系統提供高效、穩定的供電與電源路徑管理。

接口方案
種類豐富,通信可靠
思瑞浦接口產品以品類豐富、高ESD能力為特色,具備強抗干擾能力與寬溫工作特性,確保數據在嚴苛環境中可靠傳輸。

PLC/DCS作為工業控制領域的核心中樞,是思瑞浦長期深耕與戰略投入的重點市場。未來,公司將持續推出更多符合市場需求、更具競爭力的產品,為客戶打造覆蓋信號鏈、電源管理的一站式模擬芯片解決方案,并配以專業化技術支持與本土化服務。助力客戶構建更精準、更可靠、更高效的工業控制系統,以應對產業升級與國產化浪潮中的關鍵需求,為行業高質量發展持續賦能。
-
芯片
+關注
關注
463文章
54282瀏覽量
468345 -
plc
+關注
關注
5052文章
14721瀏覽量
488035 -
DCS
+關注
關注
20文章
660瀏覽量
54045 -
思瑞浦
+關注
關注
3文章
197瀏覽量
9742
發布評論請先 登錄
本土方案,穩鏈交付:思瑞浦全矩陣邏輯與電平轉換芯片,賦能客戶一站式高效選型
聆思大模型智能FAE,看得懂技術,答得準問題
穩準兼備!思瑞浦PLC/DCS全鏈路芯片解決方案
評論