根據國家標準GB/T 2820.1-2009/ISO 8528-1:2005(E)的柴油發電機組基準條件為總大氣壓力100 kPa(海拔110m);環境空氣溫度298 K(25℃);相對濕度30
2023-08-16 10:13:19
173 并網。這種軟并網可以實現一個平穩的并網過渡過程而不會出現沖擊電流。該控制系統采用了可編程邏輯控制器(PLC)、觸摸屏和工業控制計算機等設備,實現了風力發電機組的自動起動、自動進行高低速電機之間的切換
2009-04-08 08:26:37
風力發電機組多少錢 大風力發電機組一臺761萬元人民幣。 1、風力發電機一般是有風輪、發電機、調向器(尾翼)、塔架、限速安全機構以及儲能裝置等構件組成的,對于0.5-2.0兆瓦的風力發電機,價格可在
2023-04-04 10:56:20
32922 對發電機的轉速和有功功率、電壓和無功功率以及各種操作和保護裝置的自動控制。發電機是一種能量轉換裝置,它把汽輪機
或者水輪機等原動機的機械能轉換成電能,再經輸配電網絡送給用戶。在現代電力系統中
2023-03-28 10:01:36
1 風力發電機組電氣識圖
2023-01-29 15:51:28
1436 10kV發電機組接地開關柜接地電阻柜主要用于柴油發電機組中性點接地系統。滿足DL/T40491、IEC298、GB3906等標準要求。發電機組接地開關柜選用國內優質單相真空接觸器,ABB工業級PLC編程控制,是柴油發電機組優選的接地配套產品。
2022-04-24 13:40:44
1979 本例介紹的電發電機組自動穩壓器PCB電路,具有穩壓性能好、適應性強、成本低廉等特點,可用于各種中、小型內燃發電機組和水電站等自動穩壓,也可用于改造老式發電機組。PCB電路工作原理該發電機組自動穩壓器
2022-01-18 09:50:05
438 
塔基系統H82-2.0MW風力發電機組原理圖
2021-08-05 15:53:25
79 柴油發電機組與UPS組成的電源系統對供電安全要求較高的部門正在廣泛采用,該系統不但要求柴油發電機組自動化程度高,更要求交流同步發電機必須適應UPS這一非線性負載的特性,使其在無市電的情況下保證UPS
2021-06-19 15:36:12
10 柴油發電機組是以柴油為主燃料的一種發電設備,以柴油發動機為原動力帶動發電機(即電球)發電,把動能轉換成電能和熱能的機械設備。整套柴油發電機組主要分為三個部分
2021-05-11 15:11:33
773 、兩臺發電機組并機使用的條件是什么?用什么裝置來完成并機工作? 答:1)并機使用的條件是兩臺機瞬間的電壓、頻率、電流一致。俗稱“三同時”。并且是全銅無刷發電機。并且是電子調速或者是電噴發電機。 2 ) 用專用并機裝置來完成并機工
2021-04-25 14:09:25
3433 本文檔的主要內容詳細介紹的是風力發電機組日常檢查維護資料免費下載。
2021-02-28 08:00:00
8 發電機組綜合測試系統可以精確測試各類發電機組的輸出功率與帶載能力,對發電機組所有電參數(包括動態參數)進行測試。
2021-01-09 09:42:40
2245 不同的輔助裝置,在環境嚴寒的地區我們需要對發電機組進行電加熱等其他的輔助裝置:發電機組的電加熱、發電機組易損件。 柴油發電機組在溫度較低的惡劣環境當中,我們在使用過程中一定要注意以下的這幾方面問題: 1、柴油
2020-11-23 17:42:23
2518 柴油發電機組積碳這個詞大多用戶都沒聽說過,也不知道這是怎么一回事。而對于技術人員來說就必須要知道柴油發電機組積碳的概念和產生該現象的原因,并且還要懂得處理和解決該問題。
2019-12-14 11:32:55
3742 10kW以上的風力發電機組采用并網型風力發電機組,并網型風力發電機組的運行方式有兩種:恒速恒頻方式和變速恒頻方式。
2019-10-07 16:16:00
10778 
本例介紹的電發電機組自動穩壓器PCB電路,具有穩壓性能好、適應性強、成本低廉等特點,可用于各種中、小型內燃發電機組和水電站等自動穩壓,也可用于改造老式發電機組。
2019-02-26 16:38:54
4224 風力發電機組的主要類型與控制要求
定槳距失速型機組
監控系統任務:控制風力發電機并網與脫網;自動相位補償;監視機組的運行狀態、電網狀況與氣象情況;異常工況保護停機;產生并記錄風速、功率、發電量等機組運行數據。
2018-08-08 08:00:00
17 本例介紹的電發電機組自動穩壓器PCB電路,具有穩壓性能好、適應性強、成本低廉等特點,可用于各種中、小型內燃發電機組和水電站等自動穩壓,也可用于改造老式發電機組。 PCB電路工作原理該發電機組自動
2017-12-04 11:33:41
3 大型風力發電機組振動的研究_孫建湖
2017-01-03 18:19:44
0 大型風力發電機組振動的研究
2016-11-05 13:47:52
2 應急柴油發電機組安裝之機組控制電路圖
免費下載,僅供學習。
2016-05-04 10:59:39
17 金風科技風力發電機組電氣接線圖紙帶SVC電氣接線圖紙
2015-11-18 16:55:45
8 針對現有自動準同期并網裝置與發電機組控制系統分離,采用單獨的控制芯片而導致資源浪費的問題,設計了以發電機組控制系統的主控芯片TMS320F2812為核心實現的自動準同期并網模塊
2013-03-12 15:24:01
43 鑫思科技提供發電機負載測試,發電機組絕緣電阻的測量方法,負載功率測試
2011-07-12 15:27:50
7000 發電機組負載測試,目的,要求,測試項目及測試方法和工具
2011-06-22 17:03:47
5142 第一章 緒論 第二章 風力機的基礎理論 第三章 定槳距風力發電機組 第四章 定槳距風力發電機組的軟并網 第五章 變槳距風力發電機組 第六章 變槳距風力發電機組的模擬 第七章 控制系
2011-02-15 15:49:29
237 摘要:介紹了水輪發電機組機械過速保護裝置的工作原理和結構形式、工作特點,對水輪發電機組機械過速保護裝置的應用進行了論述。關鍵詞:水輪發電機組;機械過速保護;裝置;結
2010-08-20 16:07:00
31 柴油發電機組檢測維護用交流假負載各類柴油發電機組和UPS(不間斷電源)均作為市電故障或停電后的應急備用電源。絕大多數時間柴油發電機組和UPS(不間斷電源)都處于待
2010-02-10 11:18:23
1 小型風冷汽油發電機組燃油噴射特性:為了適應日益嚴格的排放法規,在小型風冷發電機組上采用電控燃油噴射技術是一種有效的手段. 介紹了小型風冷汽油發電機組的特點,對電控燃油
2009-10-25 12:17:25
17 柴油發電機組是自備電站交流供電設備的一種類型, 是一種小型獨立的發電設備,以內燃機作動力,驅動同步交流發電機而發電。柴油發電機組又稱移動電站, 是一種備用電源,當外部電
2009-07-01 13:31:06
47 在某些特定環境里,柴油發電機工作條件惡劣,監控參數要求高。本監控系統采用微機自動控制、A/D 轉換數字通訊等技術,實現了發電機組工作過程自動控制、工作參數數字化采集
2009-06-22 08:33:17
34 本文敘述了一種柴油發電機組監控系統的組成、工作原理與設計。該系統由PC機、通迅管理機和柴油發電機組的控制器組成。通過控制器、參數檢測、通訊管理機的工作說明系統的工
2009-06-19 10:00:46
52 小型風力發電機組的應用:
2009-05-30 21:30:06
30
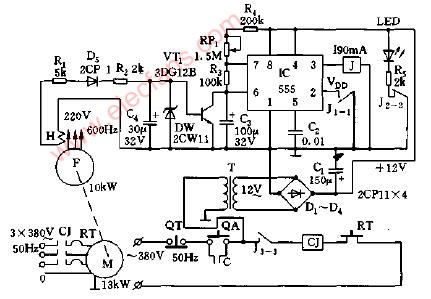
柴油發電機組自動發電控制裝置電路圖2
2009-05-30 14:09:01
3774 
柴油發電機組自動發電控制裝置電路圖1
2009-05-30 14:08:33
1098 
發電機啟動蓄電池全自動監控裝置電路圖
2009-05-30 13:49:49
1325 
柴油發電機組自動發電控制裝置電路圖1
2009-05-27 13:34:06
3148 
基于小型風力發電機組整個系統,從風機的風輪、發電機、回轉部分的設計,風機的調速方法,風機的控制與變流問題,風機的穩定問題等幾方面探討了如何優化設計小型風力發
2009-05-01 09:47:55
46 通過對水輪發電機組振動機理的調查研究,提出了水輪發電機組振動信號的一般特征,并由振動特征判別振動原因。
2009-04-09 15:32:26
25 馬卡爾水輪發電機組自動化元件造型與安裝
2009-03-30 16:47:45
19 離網型風力發電機組用發電機第1部分:技術條件范圍本部分規定了離網型風力發電機組用發電機通用技術條件。本部分適用于0. 1 kW-20 kW離網型風力發電機組用發電機。2
2008-11-20 09:41:31
28 DEEPSEA 560-UL Auto Start Instrumentation ModuleATIC ENGINE CONTROL MODULE START
由DEEPSEA公司開發的發電機組控制模塊,帶液晶顯示功能,康明斯偉力發電機組選配件
2006-04-22 00:25:21
26 DEEPSEA 520 AUTOMATIC ENGINE CONTROL MODULE START
由DEEPSEA公司開發的發電機組控制模塊,是康明斯偉力發電機組的標準配置
2006-04-22 00:23:50
37
評論