NPN和PNP作為開關管的設計技巧以及全系列三極管參數 1.1 NPN與PNP的區別
NPN和PNP主要是電流方向和電壓正負不同。
NPN是用B—E的電流(IB)控制C—E的電流(IC),E極電位最低,且正常放大時通常C極電位最高,即VC》VB》VE。
PNP是用E—B的電流(IB)控制E—C的電流(IC),E極電位最高,且正常放大時通常C極電位最低,即VC《VB《VE。 1.2 NPN和PNP作為開關的使用
三極管做開關時,工作在截至和飽和兩個狀態。一般是通過控制三極管的基極電壓Ub來控制三極管的導通與斷開。

NPN和PNP的工作狀態及條件
如上 圖所示,對于NPN來說,使Ube《Uon,三極管斷開,Ube》Uon,三極管導通,其中一般Ue接地,則只需控制Ub,使Ub》Uon即可使之導通。 對于PNP來說,使Ueb《Uon,三極管斷開,Ueb》Uon,三極管導通,其中一般Uc接地,所以要使三極管導通既要控制Ue又要控制Ub使Ueb》Uon才行。所以一般是Ue為某個固定電壓值,只通過控制Ub來就可以控制三極管的導通與斷開。
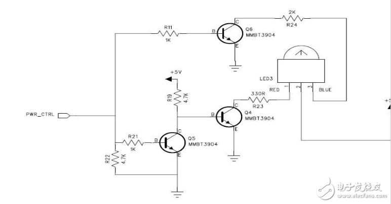
比NPN與PNP可知:NPN做開關時,適合放在電路的接地端使用,如圖2 里面Q6; PNP做開關時,適合放在電路的電源端使用,如圖3。
我們一般使用芯片I/O口來控制LED燈,I/O口的邏輯電平一般為高電平3 V左右,低電平為0.3V左右。因此可以直接控制NPN管開關,如 圖2 里面的Q6;一般不直接控制PNP管,如 圖3。我們前控板設計LED的控制電路采用如下圖2的NPN三極管對地較為合適,并且雙色燈最好是使用共陽雙色燈。 以雙色燈的控制為例。

圖中Q6,Q4是放在發光二極管的接地端只需要Ub》0.7V即可導通。

電源的控制
圖中Q35就放在電源端,E為固定12V,只需控制B極來導通三極管。
以下是普遍用法:
NPN基極高電壓,集電極與發射極短路。低電壓,集電極與發射極開路。也就是不工作。
PNP基極高電壓。集電極與發射極開路,也就是不工作。如果基極加低電位,集電極與發射極短路。
a.如果輸入一個高電平,而輸出需要一個低電平時,首選擇npn。 b.如果輸入一個低電平,而輸出需要一個低電平時,首選擇pnp。 c.如果輸入一個低電平,而輸出需要一個高電平時,首選擇npn。 d.如果輸入一個高電平,而輸出需要一個高電平時,首選擇pnp。
三極管使用時鉗制電壓的問題、

電源的控制
如上 圖,在POWER_UP與三極管b極之間必須要串個電阻,否則當三極管導通后,POWER_UP位置電壓會被鉗制在0.7V,設計時候應當注意。
