伴隨著智能手機、5G、云計算、車聯網、直播等各種新技術的興起,全球數據流量增長速度出現爆發式的增長。據思科新發布的報告顯示,從2015年到2020年,全球IP流量年增長率達22%。流量的爆發意味著數據量的爆發,那么就需要大量的服務器來支持,服務器的需求也因此被推動上升。數據流量爆發會持續推動服務器出貨量的增長。數據和流量的爆發是現在信息化變革的必定結果,5G的建設也將繼續帶動數據量因而也帶動服務器需求的增長。
新基建將大數據中心建設列在其中,十四五規劃加快構建全國一體化大數據中心體系,強化算力統籌智能調度,建設若干國家樞紐節點和大數據中心集群,建設E級和10E級超級計算中心。除了宏觀政策的支持之外,各地出臺利好數據中心建設的政策將促進數據中心建設飛速前進。京津冀、長三角、粵港澳大灣區、成渝等重點區域,統籌圍繞國家重大區域發展戰略,根據能源結構、產業布局、市場發展、氣候環境等,布局大數據中心國家樞紐節點。《關于加快構建全國一體化大數據中心協同創新體系的指導意見》中明確,到2025年,全國范圍內數據中心形成布局合理、綠色集約的基礎設施一體化格局。
綜上技術與政策的影響,服務器市場呈現火熱的狀態,有越來越多的廠商躋身服務器市場,“規模效應”顯著。
服務器系統框圖如下圖所示,主要包含如下功能模塊:
a.CPU
b.DDR
c.PCH/BMC
- 橋片
- 帶外管理
d.PMU
- 電源管理部分
e.接口
- VGA/ USB/ LCD/ PCI-E/ RJ45
Sunlord產品在服務器上的應用
在服務器主板電路中,順絡電子可推薦用于CPU供電的組裝類功率電感WPZ系列,其他負載點供電的模壓功率電感WTX系列,用于濾噪的鐵氧磁珠PZ/UPZ/EPZ系列和繞線共模扼流器SDCW系列等。
順絡組裝類功率電感
采用高飽和特性磁材,高通流,低損耗
閉合磁路設計,漏磁干擾小
極低的DCR以及DCR精度高,適用于電流采樣
全自動生產線,自動化設備生產,工藝穩定,質量可靠。并且可以大幅度減少對人工作業的依賴,符合當前人工紅利逐漸消失的大趨勢;且產能穩定,供貨有保障。
Intel的第三代至強可擴展家族中的新成員,代號Ice Lake-SP(Whitely平臺),首次引入10nm工藝,最多40核心80線程、50MB二級緩存、60MB三級緩存,內存支持八通道DDR4-3200,連接支持64條PCIe 4.0,同時新增了大量的指令集。
在服務器的CPU DC/DC供電電路中,順絡針對目前intel CPU Whitely平臺有針對性的產品做推薦。如下表所示:
當然,順絡組裝類功率電感不只如上表格所列出的尺寸,還有其他更多的選擇,如下表所示:
順絡模壓類功率電感
在高開關頻率(高達5MHz)下具有極低DCR和交流損耗
閉合磁路設計減少漏磁和電磁干擾(EMI)
優秀的飽和電流特性
超寬溫度應用范圍(-55℃~155℃)
無熱老化問題
高可靠性
順絡鐵氧體磁珠
順絡電子推出的鐵氧體磁珠產品,品類齊全,可應用在信號線,電源線,音頻線等的電路中,用于EMI抑制。
服務器中,推薦EPZ1005 /PZ1608 /UPZ1608 /PZ2012 系列鐵氧體磁珠。順絡PZ/UPZ/EPZ系列磁珠具有較大的額定電流、在較寬的范圍內具有優良的EMI抑制效果等特點,而且內部印有銀電極的疊層結構,自身屏蔽無串擾,非常適合用于大電流電路的EMI抑制。
順絡繞線共模扼流器
服務器接口較多,采用共模扼流器濾除共模噪聲成為一個必選項。如下為順絡繞線共模扼流器的產品品類表。
服務器中,推薦SDCW2012/SDCW2012U系列繞線共模產品。順絡SDCW2012/SDCW2012U系列繞線共模采用繞線結構、可實現小尺寸,對高頻共模噪聲具有良好的抑制效果。
01引言
隨著全球工業智能化,軌道交通、新能源、智能電網、新能源汽車等戰略性新興產業領域興起,驅動電機行業迎來整體規模的迅速擴張。電機控制器作為驅動電機模塊中中連接能源與電機的電能轉換單元,主要包含IGBT功率半導體模塊及其關聯電路等硬件部分以及電機控制算法及邏輯保護等軟件部分。電機控制器是電機驅動及控制系統的核心,對提高能源轉換效率,充分發揮電機的性能發揮及其重要的作用。
02電機驅動模塊
目前市面上最新的一款電機驅動模塊示意圖如下,
板子特點:
輸入電壓:165~265 VAC
● Maximum 2800 W 功率輸出
● 包含PFC,板級EMI濾波器,電流傳感器
● 提供輔助電源電壓15 V, 3.3 V
● 過流過溫防護
● 錯誤診斷輸出
● 合理的測試點設計
實際功能模塊如下:
其中磁性器件(如PFC電感)對整體電源板的轉換效率和波形質量有直接的作用,也是模擬板磁性器件的核心,深圳順絡電子(Sunlord)致力于提供車規級,高可靠性磁性器件,在該應用中,滿足符合要求的PFC電感型號為:ARLDC543256C521N1B.
(詳細產品描述詳見Infineon官網https://www.infineon.com/dgdl/Infineon-AN2019-04_iMOTION_MADK_EVAL-M3-IM564-UserManual-v01_04-EN.pdf?fileId=5546d462700c0ae6017076484fd75af3)
03PFC電感
順絡電子的PFC功率電感型號為ARLDC543256C521N1B,部分規格如下,
04結束語
順絡電子在大功率電機驅動磁性器件方面累計了大量的設計,材料和工藝技術,可以提供整套的大功率磁性器件方案,包括共模電感,PFC電感,LLC變壓器,諧振電感等,未來將進一步在低損耗材料,無氣隙結構,低ACR線材等方面深入研究,為客戶帶來價值。
2G/3G退,NB慢,5G貴……在占據物聯網場景很大比重、有著超穩定連接、低成本等行業需求的中速率移動物聯網場景中,基于LTE“低配版”的Cat1已成為連接技術的“香餑餑”。隨著工信部發布了《關于深入推進移動物聯網全面發展的通知》,進一步指明了移動物聯網鏈接技術遷移的方向,Cat1正式“轉正”成為中速率物聯網連接技術的最佳方案。
從2019年起,Cat1芯片呈現大爆發的狀態,我國有越來越多的廠商躋身Cat1芯片市場,特別是大型芯片廠商入局,直接降低了模組的成本,“規模效應”顯著。
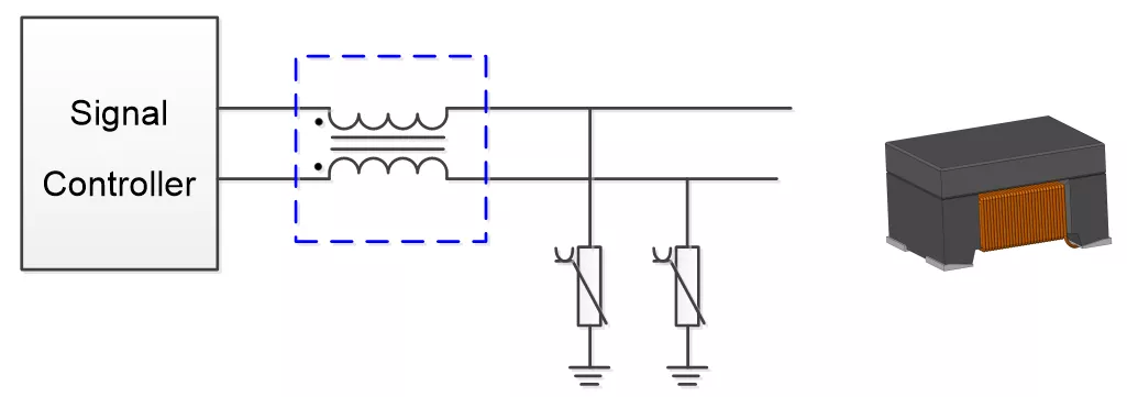
Cat1的模塊系統框圖如下圖所示,主要包含如下功能模塊:
a.射頻部分
- 天線開關
- LTE-TDD/FDD 收發機+功放
- TSX
b.基帶
- 數字基帶/模擬基帶
- Flash(NOR)
c.PMU
- 電源管理部分
d.LCC+LGA 接口
e.內置 SIM 卡
01
Sunlord產品在Cat1射頻電路上的應用
Cat1支持FDD/TDD LTE網絡,并兼容GSM網絡,上行速率5Mbps,下行速率10Mbps,可廣泛應用到物聯網領域中,如共享、金融支付、車輛定位等。
在Cat1的射頻電路中,順絡電子可推薦基于B34/39、B40/41的LTCC濾波器、射頻匹配電感SDCL0603Q、HQ0603Q 、SDCL0402、HQ0402系列等。
順絡的LTCC技術,是一種多層陶瓷基板,主要成分是玻璃和氧化鋁以及高電導率金屬導體,在較低的溫度(1000℃)以下共燒而成。具有以下優點:
● 極佳的尺寸精度和一致性
● 高Q陶瓷材料和高電導率金屬導體,提高電路系統質量因子
● 適應大電流、耐高溫,相比PCB更佳的熱傳導性
將無源組件埋入多層電路基板中,提高電路密度,減小尺寸
● 具有較好的溫度特性,較小的熱膨脹系數和溫度系數,可以制作層數極高的電路基板
● LTCC基板廣泛應用于射頻行業,特別是小型高密度模塊基板
● 全自動化生產,合格率一致性高
順絡電子在Cat1產品中的物料推薦
SLFB18-1R910G-01TF的規格特性
SLFL18-2R700G-04TF的規格特性
SLFL18-2R700G-03TF的規格特性
SLFL15-2R700G-01TF的規格特性
除了LTCC濾波器,電感也是Cat1射頻電路不可或缺的元器件。順絡射頻電感采用先進的制作平臺,精準對位電極,大大提升了電感的精度及Q值,適合用于高頻電路的諧振、扼流、阻抗匹配,全面提升Cat1上網速度。
順絡射頻電感:
02
Sunlord 產品在基帶及電源上的應用
在Cat1電源和基帶電路,可推薦順絡WPN、WPG、MWTC等功率電感及0201磁珠等。
順絡電子已經推出全系列0201磁珠,包含電源、基帶及射頻電路,Cat1產品中,推薦SZ0603/PZ0603/HPZ0603系列磁珠。順絡0201磁珠具有大電流、高抑制等特點,而且自身屏蔽無串擾,非常適合用于各種電路的EMI抑制。
順絡0603磁珠SZ0603系列
順絡0603磁珠PZ0603系列
順絡0603磁珠HZ0603&HPZ0603系列
在Cat1電源電路中,順絡推薦WPN/WPG及MWTC系列功率電感。WPN/WPG系列功率電感,采用高性能金屬粉芯磁芯,加扁平線繞制,涂覆屏蔽磁性膠水,增加飽和電流;側面+底面電極,減小DCR,增加產品焊接性。而MWTC系列采用T-Core磁芯+扁平線繞制+一體成型工藝,具有優良的飽和特性及超低DCR,特有的鍍銅/鎳/錫電極方案,可增強附著力,降低產品內阻。
WPN201610-H性能
WPN201610-H性能
WPG201610-UF性能
MWTC201608性能
MWTC201610性能
MWTC252010性能
車大燈也稱為前照燈,與夜間行駛及惡劣天氣條件下的安全駕駛息息相關。汽車大燈種類一般分為鹵素大燈、氙氣大燈、LED大燈和激光大燈。隨著LED技術不斷成熟,推動LED車燈的中低端滲透逐漸增加,預計2021年中國LED頭燈滲透率有望突破60%。
相比與其他三種大燈類型, LED大燈具有其他光源無可比擬的優點:
● 壽命長:LED壽命理論上可達10萬小時,實際壽命也可達到2萬小時以上
● 響應快:點亮無延遲,響應時間僅為幾十納秒
● 可靠性:占用體積小,結構簡單,高耐震
● 高效率:較少額外損耗,比起傳統燈的復雜散熱系統,LED燈的熱損耗要小得多,消耗的能量較同光效的白熾燈減少80%,轉換效率可達到85%
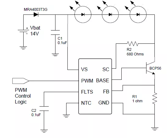
電路架構
l 線性驅動方案
車載線性LED驅動方案,通常應用在汽車內部照明、停車燈和側面標志燈等。如上圖,線性LED驅動器無電感,消除噪聲;通過外部電阻R1調節電流,單個器件可以驅動多個LED,將元件數量減至最小,簡化設計。線性驅動方案電路架構較簡單,相對成本也比較低,適用在較低電流的場合。
l 單級LED驅動方案
單級LED驅動方案屬于開關驅動方案,這種驅動方案簡單并且性價比高,能用于日間行車燈、轉向指示燈或遠/近光等單一汽車前端照明功能。汽車在冷啟動或者負載突降情況下電池電壓變化很大,為了保證LED有足夠的電壓正常工作,通常前照燈配置為升壓、升降壓、SEPIC或Cuk拓撲的LED驅動器。
如上圖,在基于輸出電壓的一段關斷時間后,即開始導通時間。達到電感峰值電流閾值后,導通時間立即結束。器件可配置為在分流FET調光周期的導通和關斷時間內保持恒定的紋波峰峰值,適合在整個分流FET調光范圍內保持線性響應。
l 雙級LED驅動方案/LED矩陣解決方案
雙級LED驅動方案屬于智慧頭燈方案,如下圖,汽車前照燈能使用攝像頭進行車輛和物體檢測,然后檢測環境自動調節遠/近燈的亮度,或者最佳電路照明狀態。
如下圖電路架構,方案包括一個恒定電壓輸出的升壓器作為前級以創建一個穩定的直流電壓,后接高帶寬降壓恒定電流輸出的 LED 驅動器以輸出電流,矩陣控制器通過提供單個像素級LED控制來實現全是用自適應照明解決方案。雙級LED驅動方案相比前兩種方案,電路架構更為復雜,并且使用磁性器件的數量更多,成本也相比高,應用在中高端車型。
車載LED驅動用功率電感
新產品發布--車載功率電感AMWPH系列
1、 產品結構
2、 產品特點
● 涂膠結構:該結構能有效減少蜂鳴聲,保證產品電性及容易實現產品小型化
● 閉磁路結構:漏磁少、抗EMI性能好
● 工藝成熟:產品工藝平臺成熟,產品易實現自動化生產,保證產品一致性
3、 產品電性能
AMWPH3015S Series
AMWPH4018S Series
AMWPH5030S Series
AMWPH6045S Series
生產情況
已量產
1背景以及發展趨勢
在通訊領域經常發生地區頻段信號覆蓋不到或者由于室內用戶多導致信號質量差等問題,這些地區進行普通基站建設通常難度大,成本高,因此新的基站形態小基站應運而生。小基站具有體積小、部署靈活的特點,不用局限于宏基站的站址問題,可以靈活地部署在人群建筑密集的地方,可以有針對性地補充宏基站信號弱覆蓋區域、覆蓋盲點,保證信號質量;在熱點區域,小基站由于功率小,可以在更小的范圍內實行頻率復用,提升容量,幫助宏基站分流。
隨著5G的到來小基站必將迎來爆發式的增長,相比于3G到4G的微末載頻提升,4G到5G有一個10-40倍的大幅度頻率提升。而高頻對于宏基站而言,一方面覆蓋范圍太小,使得成本過高,再加上宏基站部署困難,站址資源不容易獲取。另一方面,頻率越高,基站的衰減性會越快,因此5G比4G對于環境的容忍度更低,所以基站密度也會比4G多。在5G超密集組網場景下,小基站間隔將縮小到50~100米(宏基站的間距至少保持在200米),小基站室外應用數量會大幅提升。
2小基站組成架構
3順絡電子相關元器件方案
基站通信設備多數需要提供+24V(基站設備需)或-48V(傳輸設備需)的直流電源,在整個基站供電系統中直流供電部分以開關電源為主。
(1)DC 48V防雷保護
在基站電源,服務器電源,安防攝像頭電源等位置,尤其是48V電源端口,要求端口要過6KV,10/700μs電壓波。普通的貼片壓敏電阻遠遠達不到浪涌脈沖耐量,SDVL-HP高能型系列具有小體積,優異限壓比,抗浪涌能力強等優點,非常適用于雷電及浪涌過電壓防護。
● 電氣特性
(2)POE變壓器
與宏基站相比,微基站功耗較小,供電方式有所不同。根據站點的重要性等級,微基站電源建設方案可以分為有后備電源保障和無后備電源保障兩大類。對于不需要后備電源保障的站點,可根據設備供電類型選擇 220V交流直供(市電供電方案)或者 POE供電方案。
功率變壓器應用在DC-DC轉換模塊中, 其實就是一個典型的Flyback變壓器,達到電壓轉換和能量分配的作用,PoE變壓器的輸入電壓范圍一般在36~57Vdc,最大輸出功率為12.95W,符合IEEE802.3af標準;PoE+變壓器的輸入電壓范圍拓寬到36~72Vdc,最大輸出功率可達到30W, 符合IEEE802.3at標準。全新的90W PoE產品組合符合IEEE 802.3bt標準,該標準將標準PoE功率提高了一倍以上,擴展了無線接入點和IoT無線網關的功能。該產品組合所提供的更高功率能力有助于實現PoE供電的5G小基站和數字化樓宇。
Sunlord PoE變壓器采用全自動的生產方式,突破傳統的人工單機作業的形式,即保障產品的品質避免由人工操作不當帶來的品質問題,同時在人工費用不斷上漲的時候保持了產品的持續競爭力。順絡電子建立了EP05,EP6,EP7,EP10,EP13全自動生產線,滿足標準IEEE802.3af/at 30W以內的變壓器生產。產品主要特點:
全自動生產,一致性好,可靠性高
EP結構具有優良的屏蔽作用,EMI的發射干擾低
整齊的排線,漏感低
(3)陶瓷介質濾波器
在3G和4G時代,金屬腔體濾波器憑借著較低的成本,較成熟的工藝成為了市場的主流選擇。隨著5G 時代越來越復雜的無線干擾環境,以及Massive MIMO對大規模天線集成化的要求,濾波器需更加小型化和集成化,金屬腔體濾波器由金屬機加而成,結構牢固,雖然損耗低,但體積大,質量重。因此,為了滿足5G基站濾波器對小型化的要求,更易小型化的陶瓷介質濾波器已經成為主流解決方案。
陶瓷介質濾波器中的電磁波諧振發生在介質材料內部,且陶瓷介質比空氣的介電常數高,因此體積更小、重量更輕。此外,陶瓷介質濾波器還具有Q值高、選頻特性好、工作頻率穩定性好、插入損耗可以滿足基站技術要求、可靠性好、溫漂好、可以承受高功率等優點,并且實現量產后成本更低。隨著新建 5G 基站數量的增加,金屬腔體濾波器比重將逐漸減少,陶瓷介質濾波器滲透可望加速。
順絡的陶瓷介質濾波器方案(尺寸可接受定制)
(4)其他通用品
LTCC濾波器
Filter for Sub6G(NR)
Coupler, Balun, Divider for Sub6G(NR)
RF電感
Power inductor
欲知更多規格參數煩請登錄公司網站https://www.sunlordinc.com/查詢
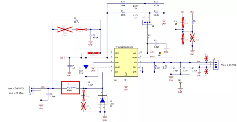
01概要
耦合電感ACPR1208S系列,具高效率,高耦合,高額定電流,低直流電阻等特性,產品滿足AEC-Q200認證,能夠應用于SEPIC,Zeta,反激等拓撲結構電路,同時可作共模,變壓器使用。
02背景
2.1 耦合電感的定義
耦合是指兩個或兩個以上的電路元件的輸入輸出相互影響,能量從一端向另一端傳輸的現象。當線圈通過交流電,線圈周圍產生感應磁場,若這兩個線圈相互之間存在相互作用,則稱這兩個線圈存在磁耦合。具有磁耦合的兩個及以上的線圈,就稱為耦合線圈,即耦合電感。
2.2 耦合電感的優勢
耦合電感的常用電路拓撲為 SEPIC 拓撲結構,SEPI :Single Ended Primary Inductance Converter,單端初級電感轉換器,拓撲結構的最大的好處就是輸入輸出同極性,適合電池供電的應用場景,如LED照明等,在SEPIC電路中常選用耦合電感來實現電路功能,相比兩個單電感,耦合電感減少了元件數量,提高集成度,效率相對會提升,同時能夠更良好的控制環路特性以及更少的EMI挑戰。
03產品特點
● 高耦合,高效率,高額定電流,低DCR
● 工作溫度:-50~+150℃
● 高可靠性,高穩定性,滿足AEC-Q200認證
04等效電路
05應用及功能用途
1.可應用于SEPIC,Zeta,反激等拓撲結構電路,同時可作共模,變壓器使用
2.產品可作兩個單電感串聯及并聯使用,或并聯用作共模使用,連接示意圖如下:
06外觀尺寸
07產品型號
06電氣特性
引言
順絡LTCC濾波器采用低溫共燒陶瓷材料制成,LTCC團隊早已積累多年制作經驗,目前產品系列豐富,針對5G宏基站、微基站均有推出不同尺寸、不同系列的LTCC產品,應用頻率涵蓋5G NR主流運營商頻段。
產品特征
● 高Q低介陶瓷材料制成;
● 適應大電流、耐高溫;
● 低插損,高抑制;
● 應用頻段豐富,覆蓋N41,N77,N78,N79等主流頻段。
產品系列
● 帶通濾波器 Band Pass Filter—SLFB Series
● 巴倫 Balun—SLBL Series
● 雙工器 Diplexer —SLFD Series
● 功分器 Splitter—SLFS Series
● 耦合器 Coupler—SLCP Series
典型料號推薦
電性曲線
SLFB32-2R525G-11TF
SLBL21-5R500G-10-33T
SLBL18-1R500G-05-31T
01概要
車載共模扼流器AMCW-S系列采用高精度的自動化繞線系統及獨特產品結構設計,生產如上圖所示貼片式結構共模產品,實現了產品小型化及高共模抑制特性的設計,該產品2012尺寸下滿足車載AEC-Q200D要求,特性值范圍在67~360Ω,適用于車載信號傳輸接口處共模噪聲抑制,如USB2.0、LVDS等高速傳輸接口,能夠很好抑制信號傳輸過程中共模噪聲,保證傳輸質量。該產品使用溫度范圍在-40~+125℃,因此適用于車載的廣泛應用。
02背景
在汽車領域中,隨著汽車電子科技的發展以及汽車制造業不斷變革,為滿足消費者日益增加的汽車體驗需求,車聯網技術、車載信息娛樂系統、高級駕駛輔助系統等技術得到很好普及。尤其是隨著新能源汽車以及混合動力汽車的發展,在汽車舒適性需求中,車載信息娛樂系統普及率最高,順絡汽車電子推出的AMCW-S系列共模扼流器,主要應用在車載信息娛樂模塊中USB接口以及LVDS接口處,能夠很好濾除信號傳輸接口處的共模信號。
03產品特點
| 小尺寸、高可靠性,滿足-40~+125℃溫度范圍 |
| 自動化生產工藝,產品高穩定性 |
| 產品質量高、交付快、高性價比 |
| 支持車載信號傳輸接口(USB2.0、LVDS、HDMI2.0) |
| 滿足AEC-Q200認證 |
04應用
主要應用于抑制車載多媒體接口(USB2.0、HDMI2.0、LVDS等)用放射噪聲。
05尺寸
06產品型號
07電氣特性
詳細參數請在本公司網站www.sunlordinc.com產品目錄中下載。
引言
順絡LTCC濾波器采用低溫共燒陶瓷材料制成,LTCC團隊早已積累多年制作經驗,目前產品系列豐富,應用頻率涵蓋5G NR主流運營商頻段。
產品特征
● 高Q低介陶瓷材料制成;
● 適應大電流、耐高溫;
● 低插損,高抑制;
● 產品尺寸最小達到0.6*0.5mm;
● 應用頻段豐富,覆蓋N41,N77,N78,N79等主流頻段。
產品系列
○ 帶通濾波器 Band Pass Filter—SLFB Series
○ 低通濾波器 Low Pass Filter—SLFL Series
○ 巴倫 Balun—SLBL Series
○ 雙工器 Diplexer —SLFD Series
○ 三工器 Triplexer—SLFT Series
○ 耦合器 Coupler—SLCP Series
典型料號推薦
電性曲線
SLFD15-5R950G-01T
SLFL18-2R700G-03TF
SLCP06-5R950G-01T
SLBL06-2R500G-10-01T
1概要
ACSR系列磁環共模扼流圈,采用繞線磁環結構設計,塑膠Case進行固定,提高產品機械性能與焊接性能,該產品特性值范圍在5~4700μH,產品使用溫度范圍在-50~+150℃,可對應不同高速差分信號接口抑制共模信號干擾,滿足AEC-Q200認證,可廣泛應用在CAN BUS車載總線共模噪聲的濾除。除總線上濾除共模噪聲之外,ACSR系列電流特性范圍在400~1200mA,可對應車載電源線共模噪聲的濾除。
2背景
在汽車電子化進程中,汽車電子信息技術快速發展和汽車制造業不斷的變革,推動汽車工業進步,單車搭載的電子設備,導航系統,汽車音響等單元模塊逐步增加,尤其是隨著新能源汽車以及混合動力汽車的普及,此時越來越多的ECU電子控制單元被應用,隨之而來的傳導噪聲以及輻射噪聲也開始增多。
為進一步抑制車載CAN總線及電源線中共模信號的傳輸,順絡汽車電子推出ACSR系列產品,應用于車載CAN BUS總線及車載電源線的共模噪聲濾除。
3產品特點
| 小尺寸,磁環結構 |
| 對高頻共模噪聲具有良好的抑制作用 |
| 優異的機械性能 |
| 高穩定性,滿足AEC-Q200認證 |
4應用
主要應用于汽車CAN BUS總線及電源線的共模噪音濾除。
5尺寸
6產品型號
7電氣特性
ACSR0906 頻率特性曲線
ACSR0906 頻率特性曲線
詳細參數煩請在本公司網站https://www.sunlordinc.com/產品目錄中下載